电脑桌面
添加小米粒文库到电脑桌面
安装后可以在桌面快捷访问

水泥土搅拌桩分项工程技术交底VIP免费

水泥土搅拌桩分项工程技术交底_第1页
1/4
水泥土搅拌桩分项工程技术交底_第2页
2/4
水泥土搅拌桩分项工程技术交底_第3页
3/4
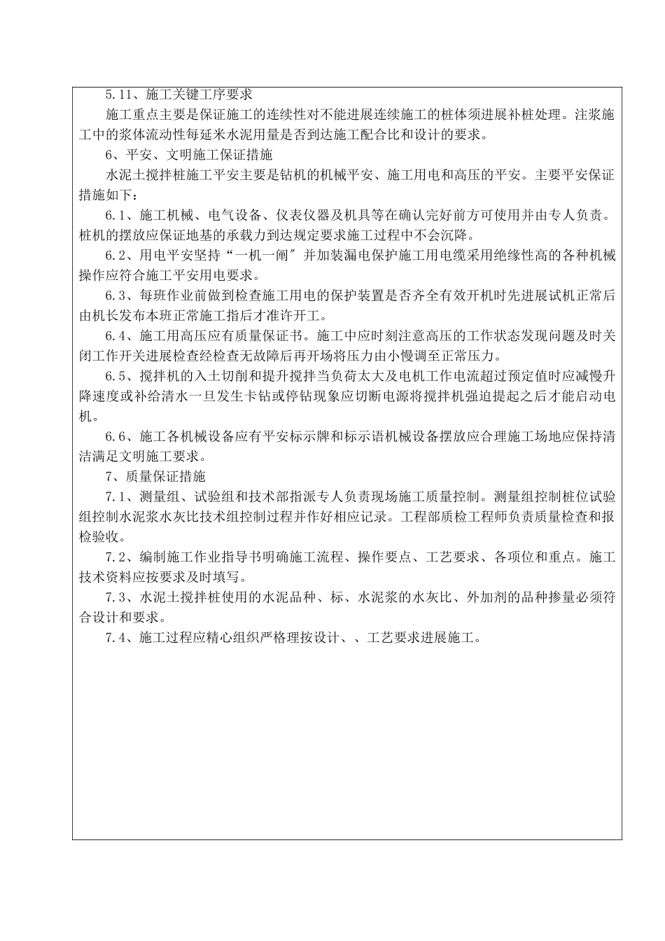
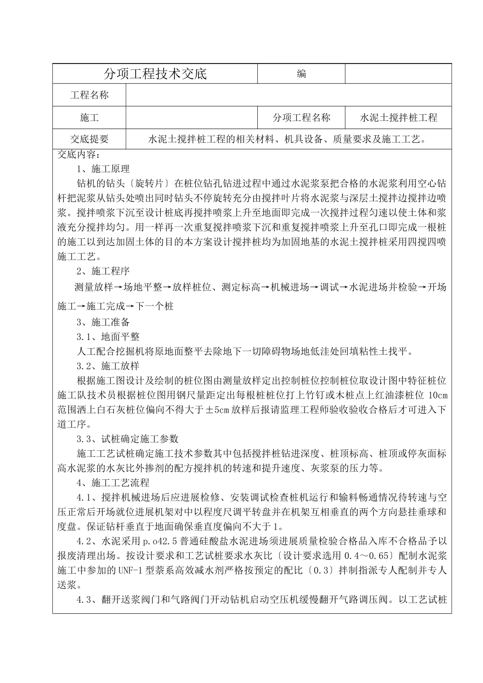
分项工程技术交底编工程名称施工分项工程名称水泥土搅拌桩工程交底提要水泥土搅拌桩工程的相关材料、机具设备、质量要求及施工工艺。交底内容:1、施工原理钻机的钻头〔旋转片〕在桩位钻孔钻进过程中通过水泥浆泵把合格的水泥浆利用空心钻杆把泥浆从钻头处喷出同时钻头不停旋转充分由搅拌叶片将水泥浆与深层土搅拌边搅拌边喷浆。搅拌喷浆下沉至设计桩底再搅拌喷浆上升至地面即完成一次搅拌过程匀速以使土体和浆液充分搅拌均匀。用一样再一次重复搅拌喷浆下沉和重复搅拌喷浆上升至孔口即完成一根桩的施工以到达加固土体的目的本方案设计搅拌桩均为加固地基的水泥土搅拌桩采用四搅四喷施工工艺。2、施工程序测量放样→场地平整→放样桩位、测定标高→机械进场→调试→水泥进场并检验→开场施工→施工完成→下一个桩3、施工准备3.1、地面平整人工配合挖掘机将原地面整平去除地下一切障碍物场地低洼处回填粘性土找平。3.2、施工放样根据施工图设计及绘制的桩位图由测量放样定出控制桩位控制桩位取设计图中特征桩位施工队技术员根据桩位图用钢尺量距定出每根桩桩位打上竹钉或木桩点上红油漆桩位10cm范围洒上白石灰桩位偏向不得大于±5cm放样后报请监理工程师验收验收合格后才可进入下道工序。3.3、试桩确定施工参数施工工艺试桩确定施工技术参数其中包括搅拌桩钻进深度、桩顶标高、桩顶或停灰面标高水泥浆的水灰比外掺剂的配方搅拌机的转速和提升速度、灰浆泵的压力等。4、施工工艺流程4.1、搅拌机械进场后应进展检修、安装调试检查桩机运行和输料畅通情况待转速与空压正常后开场就位进展机架对中以程度尺调平转盘并在机架互相垂直的两个方向悬挂垂球和度盘。保证钻杆垂直于地面确保垂直度偏向不大于1。4.2、水泥采用p.o42.5普通硅酸盐水泥进场须进展质量检验合格品入库不合格品予以报废清理出场。按设计要求和工艺试桩要求水灰比〔设计要求选用0.4~0.65〕配制水泥浆施工中参加的UNF-1型萘系高效减水剂严格按预定的配比〔0.3〕拌制指派专人配制并专人送浆。4.3、翻开送浆阀门和气路阀门开动钻机启动空压机缓慢翻开气路调压阀。以工艺试桩确定的速度钻进下钻即开场送浆。4.4、钻进至设计标高后关闭气路阀门继续开启送浆阀门反转提升从桩底向上继续喷浆同时边搅拌边提升钻头提升至地面重新复搅下沉至桩底后再搅拌提升至地面整个过程连续喷浆。提升速度和喷浆道压力〔设计要求保持在0.40~0.60Mpa〕根据试桩确定。继续送浆钻机正转下沉复搅复搅速度工艺试桩确定钻头提离地面0.5m减压放气移位完成该桩施工。4.5、成桩要控制搅拌机的提升速度和次数使连续均匀以控制注浆量保证搅拌均匀同时泵送必须连续。4.6、关闭电源挪动搅拌机至下一个桩位重复上述步骤;5、施工考前须知5.1、施工场地要求清表、平整高挖低填。5.2、桩机使用前标定每台搅桩机电流表、压力表、水泥浆流量计装置,确保完好能正常工作。5.3、在桩机井架的正面和侧面一定要吊挂垂球垂球重量不小于2kg防止施工时桩机倾斜最终导致检测时桩体无法检测到底5.4、控制桩位应经常复核确保准确。5.5、喷浆时如遇因故堵那么须复钻,复钻重叠孔段即搭接深度应不小于1m。5.6、严格控制喷浆量不小于设计要求。5.7、复搅应全程复搅如遇复搅困难采取分段复搅。5.8、钻头直径定检查以保证成桩直径。5.9、搭接的壁状搅拌群桩应连续施工相邻桩施工间隔不超过8~10h搭接长度不小于设计要求。5.10、水泥土搅拌桩地基质量检验应符合下表的规定。水泥土搅拌桩地基质量检验项序检查工程允许偏向或允许值检查数值主控工程1水泥及外掺剂质量设计要求查合格证书或抽样送检2水泥用量参数指标流量计3桩体强度设计要求按规定4地基承载力设计要求按规定一般工程1机头提升速度m/min≤0.5量机头上升间隔及时间2桩底标高mm±200测机头深度3桩顶标高mm+100-50水准仪〔最上部500mm不计入〕4桩位偏向mm<50用钢尺量5桩径<0.04D用钢尺量D为桩径6垂直度≤1.5经纬仪7搭接mm≥150用钢尺量5.11、施工关键工序要求施工重点主要是保证施工的连续性对不能进展连续施工的桩体须进展补桩处理。注浆施工中的浆体流动性每延米水泥用量是否到达施工配合比和设计的要求。6、平安、...

1、当您付费下载文档后,您只拥有了使用权限,并不意味着购买了版权,文档只能用于自身使用,不得用于其他商业用途(如 [转卖]进行直接盈利或[编辑后售卖]进行间接盈利)。
2、本站所有内容均由合作方或网友上传,本站不对文档的完整性、权威性及其观点立场正确性做任何保证或承诺!文档内容仅供研究参考,付费前请自行鉴别。
3、如文档内容存在违规,或者侵犯商业秘密、侵犯著作权等,请点击“违规举报”。

碎片内容

水泥土搅拌桩分项工程技术交底

您可能关注的文档

确认删除?
VIP
微信客服
  • 扫码咨询
会员Q群
  • 会员专属群点击这里加入QQ群
客服邮箱
回到顶部