电脑桌面
添加小米粒文库到电脑桌面
安装后可以在桌面快捷访问

度雨期施工方案VIP免费

度雨期施工方案_第1页
1/12
度雨期施工方案_第2页
2/12
度雨期施工方案_第3页
3/12
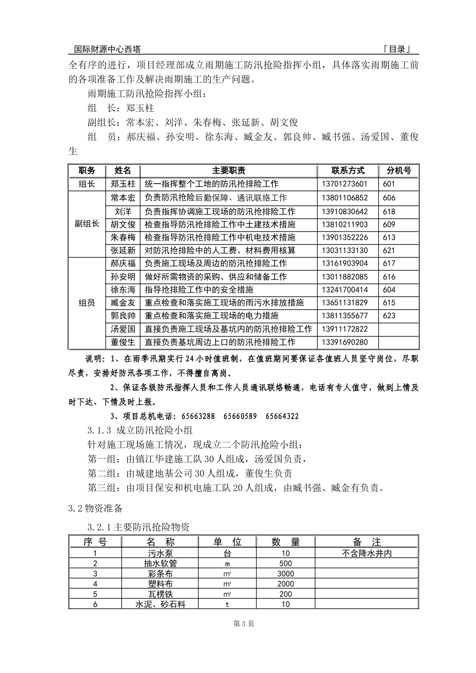
国际财源中心西塔【目录】目录1.编制依据.............................................................12.工程概况.............................................................13.前期准备.............................................................13.1组织机构..........................................................13.2物资准备..........................................................23.3其他准备..........................................................34.雨期施工主要技术措施.................................................34.1施工场地..........................................................34.2主体结构工程施工..................................................64.3脚手架工程施工....................................................74.4防水工程施工......................................................74.5回填土工程........................................................74.6砌筑工程..........................................................74.7初装修工程........................................................74.8钢结构工程施工....................................................84.9机电设备安装工程施工..............................................84.10大型机械设备安拆和使用...........................................95.雨期施工安全卫生环保措施及文明施工...................................96.雨期施工防雷击措施..................................................107.雨季施工消防措施....................................................10附图:雨期施工现场排水平面布置图1.编制依据1.1中国电子工程设计院北京时空筑诚建筑设计有限公司设计《北京国际财源-1-国际财源中心西塔『目录』中心西塔》图纸1.2《建筑工程施工质量验收统一标准》(GB50300-2001)1.3《混凝土结构工程施工质量验收规范》(GB50204-2002)1.4《建筑施工安全检查评分标准》(JGJ59-99)1.5《建筑施工扣件式钢管脚手架安全技术规范》(JGJ130-2001)(2002年版)1.6《建筑施工高处作业安全技术规范》(JGJ80-91)1.7《施工现场临时用电安全技术规程》(JGJ46—2005)1.8《现行建筑施工规范大全》1.9国际财源中心西塔《施工组织设计》2.工程概况国际财源中心西塔为高级办公大楼,位于北京市朝阳区建国门外大街8号楼南侧,东侧临财源国际中心项目东塔,西临丽晶公寓,南临建外SOHU,北侧面向建国门外大街。本西塔楼为两幢超高层塔楼(35层)和裙房(27层)组成,规划建设用地面积10582㎡,总建筑面积162738㎡,建筑檐口高度155.7m。地下室部分为5层+2个夹层。地上部分主要为两栋超高层(35+2层)大楼和裙房(27层)组成。根据历年来北京市降雨量的统计,在6月至8月间为北京市降雨量高峰期,大雨主要集中在6月15日~8月15日期间;本工程处于雨期施工阶段的主要分项工程有:主体结构工程、钢结构工程、砌筑工程、回填土工程、初装修工程、机电设备安装工程等。为保证雨期施工的顺利进行,安全、质量、进度有可靠的保证,项目经理部各部门必须给予高度重视,根据北京市气象局发布的气象资料和北京市雨期特点,切实做好技术、材料和现场准备并组织实施。3.前期准备3.1组织机构3.1.1雨期施工管理目标(1)雨期施工主要以“预防为主”,采取防雨和加强排水相结合的措施,确保雨期施工生产的正常进行,尽量减少因季节性气候对工程施工的影响。(2)加强雨期施工的信息反馈。3.1.2施工领导小组由于分项工程较多,施工作业场地拥挤,为保证雨期施工期间各项工程能够安第页2国际财源中心西塔『目录』全有序的进行,项目经理部成立雨期施工防汛抢险指挥小组,具体落实雨期施工前的各项准备工作及解决雨期施工的生产问题。雨期施工防汛抢险指挥小组:组长:郑玉柱副组长:常本宏、刘洋、朱春梅、张延新、胡文俊组员:郝庆福、孙安明、徐东海、臧金友、郭良帅、臧书强、汤爱国、董俊生职务姓名主要职责联系方...

1、当您付费下载文档后,您只拥有了使用权限,并不意味着购买了版权,文档只能用于自身使用,不得用于其他商业用途(如 [转卖]进行直接盈利或[编辑后售卖]进行间接盈利)。
2、本站所有内容均由合作方或网友上传,本站不对文档的完整性、权威性及其观点立场正确性做任何保证或承诺!文档内容仅供研究参考,付费前请自行鉴别。
3、如文档内容存在违规,或者侵犯商业秘密、侵犯著作权等,请点击“违规举报”。

碎片内容

度雨期施工方案

您可能关注的文档

确认删除?
VIP
微信客服
  • 扫码咨询
会员Q群
  • 会员专属群点击这里加入QQ群
客服邮箱
回到顶部