电脑桌面
添加小米粒文库到电脑桌面
安装后可以在桌面快捷访问

细石混凝土地面技术交底VIP免费

细石混凝土地面技术交底_第1页
1/3
细石混凝土地面技术交底_第2页
2/3
细石混凝土地面技术交底_第3页
3/3
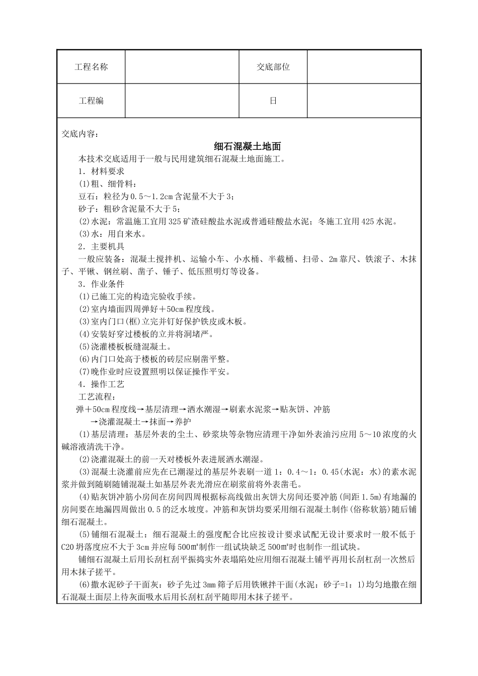
工程名称交底部位工程编日交底内容:细石混凝土地面本技术交底适用于一般与民用建筑细石混凝土地面施工。1.材料要求(1)粗、细骨料:豆石:粒径为0.5~1.2cm含泥量不大于3;砂子:粗砂含泥量不大于5;(2)水泥:常温施工宜用325矿渣硅酸盐水泥或普通硅酸盐水泥;冬施工宜用425水泥。(3)水:用自来水。2.主要机具一般应装备:混凝土搅拌机、运输小车、小水桶、半截桶、扫帚、2m靠尺、铁滚子、木抹子、平锹、钢丝刷、凿子、锤子、低压照明灯等设备。3.作业条件(1)已施工完的构造完验收手续。(2)室内墙面四周弹好+50cm程度线。(3)室内门口(框)立完并钉好保护铁皮或木板。(4)安装好穿过楼板的立并将洞堵严。(5)浇灌楼板板缝混凝土。(6)内门口处高于楼板的砖层应剔凿平整。(7)晚作业时应设置照明以保证操作平安。4.操作工艺工艺流程:弹+50cm程度线→基层清理→洒水潮湿→刷素水泥浆→贴灰饼、冲筋→浇灌混凝土→抹面→养护(1)基层清理:基层外表的尘土、砂浆块等杂物应清理干净如外表油污应用5~10浓度的火碱溶液清洗干净。(2)浇灌混凝土的前一天对楼板外表进展洒水潮湿。(3)混凝土浇灌前应先在已潮湿过的基层外表刷一道1:0.4~1:0.45(水泥:水)的素水泥浆并做到随刷随铺混凝土如基层外表光滑应在刷浆前将外表凿毛。(4)贴灰饼冲筋小房间在房间四周根据标高线做出灰饼大房间还要冲筋(间距1.5m)有地漏的房间要在地漏四周做出0.5的泛水坡度。冲筋和灰饼均要采用细石混凝土制作(俗称软筋)随后铺细石混凝土。(5)铺细石混凝土:细石混凝土的强度配合比应按设计要求试配无设计要求时一般不低于C20坍落度应不大于3cm并应每500㎡制作一组试块缺乏500㎡时也制作一组试块。铺细石混凝土后用长刮杠刮平振捣实外表塌陷处应用细石混凝土铺平再用长刮杠刮一次然后用木抹子搓平。(6)撒水泥砂子干面灰:砂子先过3mm筛子后用铁锹拌干面(水泥:砂子=1:1)均匀地撒在细石混凝土面层上待灰面吸水后用长刮杠刮平随即用木抹子搓平。工程名称交底部位工程编日(7)第一遍抹压用铁抹子轻轻抹压面层把脚印压平。(8)第二遍抹压当面层开场凝结地面面层上有脚印但不下陷时用铁抹子进展第二遍抹压此时要注意不漏压并将面层上的凹坑、砂眼和脚印压平。(9)第三遍抹压当地面面层上人稍有脚印而抹压不出现抹子纹时用铁抹子进展第三遍抹压此时抹压要用力稍大将抹子纹抹平压光压光的时间应控制在终凝前完成。(10)养护地面交活24h后及时养护以后每天洒水两次至少连续养护7d后方能上人。假设设计为分格缝地面在撒水泥砂子干面灰、过杠和木抹子搓平以后应在地面上弹线用铁抹子在弹线两侧各20cm宽范围内抹压一遍再用溜缝抹子划缝以后随大面积压光时沿分格缝用溜缝抹子抹压两遍然后交活。(11)冬施工细石混凝土施工环境温度应不低于+5℃并且必须加强养护。5.质量(1)保证工程:1)细石混凝土面层的材质、强度(配合比)必须符合设计要求和施工规定;2)面层与基层的结合必须结实、无空鼓。(2)根本工程:1)外表实光洁无裂纹、脱皮、麻面和起砂等缺陷。2)地漏和带有坡度的面层坡度应符合设计要求不倒泛水无渗漏无积水地漏与道口结合处应严平顺。3)楼地面各种面层邻接处的镶边用料及尺寸符合设计要求及施工规定。(3)允许偏向工程:见表4—3。项次工程允许偏向(mm)检验1外表平整度5用2m靠尺和楔形塞尺检查2分格缝平直3拉5m线缺乏5m拉通线和尺量检查6.成品保护(1)细石混凝土施工时运料小车不得碰撞门口及墙面等处。(2)地面上铺设的电线、暖、卫、电气等立应设保护措施。(3)地漏、出水口等部位安放的临时墙头要保护好以防灌入杂物造成堵塞。(4)不得在已做好的地面上拌合砂浆杂物。(5)地面养护间不准上人其他工种不得进入操作养护过后也要注意成品保护。(6)油漆工种刷门窗口扇时不得污染地面与墙面及露明的各种线。7、应注意的质量问题(1)地面起砂:水泥标不够或使用过水泥或水灰比太大抹压遍数不够养护不好或不及时要严格执行认真操作加强养护。(2)空鼓开裂:砂子过细接触面基层清理不干净撒灰面不匀抹压不实边角和门口等处开裂砖层过高或砖层潮湿不够部分脱水或地面未做分格缝等。上述缺陷应事先采取预防措施。(3)地面不平或漏压:地...

1、当您付费下载文档后,您只拥有了使用权限,并不意味着购买了版权,文档只能用于自身使用,不得用于其他商业用途(如 [转卖]进行直接盈利或[编辑后售卖]进行间接盈利)。
2、本站所有内容均由合作方或网友上传,本站不对文档的完整性、权威性及其观点立场正确性做任何保证或承诺!文档内容仅供研究参考,付费前请自行鉴别。
3、如文档内容存在违规,或者侵犯商业秘密、侵犯著作权等,请点击“违规举报”。

碎片内容

细石混凝土地面技术交底

黄金阁书苑+ 关注
实名认证
内容提供者

热爱教学事业,对互联网知识分享很感兴趣

确认删除?
VIP
微信客服
  • 扫码咨询
会员Q群
  • 会员专属群点击这里加入QQ群
客服邮箱
回到顶部