电脑桌面
添加小米粒文库到电脑桌面
安装后可以在桌面快捷访问

一位写公关稿的高手讲述实战经验VIP免费

一位写公关稿的高手讲述实战经验_第1页
1/8
一位写公关稿的高手讲述实战经验_第2页
2/8
一位写公关稿的高手讲述实战经验_第3页
3/8
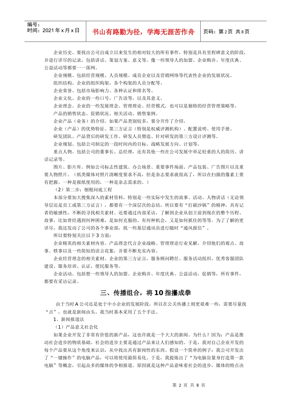
第1页共8页编号:时间:2021年x月x日书山有路勤为径,学海无涯苦作舟页码:第1页共8页一、临时授命,月发布1000变成100000字A企业是一个中等规模的IT厂商,主要生产PC和数码相机产品。在2001年以前的宣传中,每年规划有30万的广告费,分别在《计算机世界》、《中国计算机报》、《电脑商情报》等IT行业媒体做一些广告,同时借此通过报社广告部渠道发一些企业的软文,平均每月能发1000字就很不错了,并且只要把基本素材给广告部就可以了,最终由报社自己组织语言。到了2002年初,企业的领导层却发现,企业形象建设几乎是一片空白,30万广告费就对于品牌建设几乎就是像打水漂,难见声响。因此在财年会上董事会一致决定,削减广告费,把费用的天平倾斜软文推广,提升软文发布数量,平均每月要发布100000字左右。这简直是天文数字!特别是IT媒体,与广告是直接挂钩的,30万广告费本来就不多,再削减,无疑是雪上加霜。另外,在以往文章发布中,很少涉及IT以外的媒体,这次更需要从零起步。我临时授命,迅速成立了一个人军团的媒体推广部。直到这个时候,我才发现,目前所承载的已经不是发软文了,而是公关(行业里也叫公关稿)。现实中,公关稿与软文有明显的区分,在软文的说法中,更多的是与买广告版相挂钩,显然我们广告已经少的可怜,靠广告部已经不可能完成如此泰山般的任务。我们不妨看看公关稿所承载的东西和硬广告和软文有哪些的不同。二、为万事具备,我筹备了15天的“东风”公关稿看似简单,其实也有一个流程的,每个关节都很重要。我发现当你进行真正操作的时候,最开始的必然是筹备阶段了。在这个过程中,构建详实资料库是关键,需要积累大量弹药武器的原始材料,以便生产炮弹。我基本是采取两步走的战略。(1)第一步:剪刀胶水大法我做的有点类似做剪报,或者像编书。即把一切所有能找到的资料,进行分门别类的整理,以便以后作文时有充足的素材,这些素材将随着企业的变化而不断的更正和增添内容。分类基本如下:第2页共8页第1页共8页编号:时间:2021年x月x日书山有路勤为径,学海无涯苦作舟页码:第2页共8页企业历史。要找出公司自成立以来发生的相对较大的所有事件,特别是具有里程碑意义的阶段,并进行详尽的记录,包括讲话、策划方案、意义等。像一些领导人的加盟、企业购并、年度庆典、公益活动等都要一一落网。企业规模。包括经营规模、人员规模、成员企业以及营销网络等代表性企业的发展状况。组织结构。企业的组织构架,各个构架的人员分配等。企业荣誉。包括市场影响力、各种认证和排名等。企业文化。企业的一些口号,广告语等,以及其意义。企业理念。企业的一些发展理念、管理理论、经营模式,也可以是独特的经营管理策略等。产品的销售状态。促销状况、相关活动、销售案例。企业产品(业务)的介绍。如果产品类别较多,要分开作了介绍。企业(产品)的优势特征。第三方证言(特别是权威评测机构)、配置说明、使用手册。研发团队。产品背后的研发工作、研发人员塑造、针对研发的第三方设计评测等。企业规划。包括公司制定的一段时间内的目标、战略发展方向、计划等。重点人物。包括公司的董事长、总经理,还有其他一些在公司发展中举足轻重的人的简历、讲话记录等。图片、影片库。例如公司标志性建筑、办公场景、重要事件场面、产品包装、广告图片以及重要人物照片。(纸类媒体对照片清晰度要求不高,但是杂志要求就很高了,所以在扫描的像素上要有把握。一种是报纸使用的,一种是杂志需求的。)(2)第二步:刨根问底工程本部分要加大搜集深入的素材资料,特别是一些实际中发生的故事、活动、人物讲话(无论领导层还是员工或第三方证言),都要有一个深层次的总结,所以要有“打破沙锅”的精神,具有记者的敏感性,不断的寻找相关素材。还要通过内部采访,了解到企业从创立前到现在的整个历程、故事,比如曾经遇到何种困难,是如何克服的。有何种机会,又是如何抓住的等等。为了了解的更详尽,我还发动了公司的各个事业部,找一些基层通讯员进行随时“通风报信”。所以要特别关注以下3方面:企业精英的相关素材内容。产品理念代言企业战略、管理理论行业见...

1、当您付费下载文档后,您只拥有了使用权限,并不意味着购买了版权,文档只能用于自身使用,不得用于其他商业用途(如 [转卖]进行直接盈利或[编辑后售卖]进行间接盈利)。
2、本站所有内容均由合作方或网友上传,本站不对文档的完整性、权威性及其观点立场正确性做任何保证或承诺!文档内容仅供研究参考,付费前请自行鉴别。
3、如文档内容存在违规,或者侵犯商业秘密、侵犯著作权等,请点击“违规举报”。

碎片内容

一位写公关稿的高手讲述实战经验

确认删除?
VIP
微信客服
  • 扫码咨询
会员Q群
  • 会员专属群点击这里加入QQ群
客服邮箱
回到顶部