电脑桌面
添加小米粒文库到电脑桌面
安装后可以在桌面快捷访问

XXXX年上半年深圳房地产销售及租赁市场分析VIP免费

XXXX年上半年深圳房地产销售及租赁市场分析_第1页
1/17
XXXX年上半年深圳房地产销售及租赁市场分析_第2页
2/17
XXXX年上半年深圳房地产销售及租赁市场分析_第3页
3/17
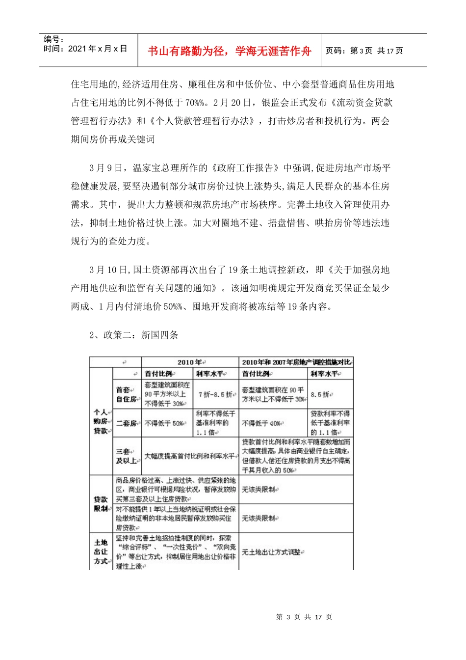
第1页共17页编号:时间:2021年x月x日书山有路勤为径,学海无涯苦作舟页码:第1页共17页2010上半年深圳房地产销售及租赁市场分析一、内容摘要国家楼市资讯:①2010年1月10日国十一条摘要:1月10日,国务院出台国十一条,严格二套房贷款管理,首付不得低于40%,加大房地产贷款窗口指导。②2010年4月14日新国四条4月14日,国务院常务会议上针对房地产市场的“新国四条”出台,拉开了本轮房地产市场调控的序幕。③2010年4月17日新国十条国务院发布了《关于坚决遏制部分城市房价过快上涨的通知》,提出了新“国十条”。④2010年5月7日国36条5月7日,国务院再度发文放开民间投资,被各界称为“新36条”的《国务院关于鼓励和引导民间投资健康发展的若干意见》一经发布,立刻引起了社会各界,尤其是民营资本的广泛关注。深圳楼市资讯①2010年5月06日深圳新政十三条《意见》包含了五项十三条内容,从提高认识、加强组织领导,认真落实住房建设的相关规划和计划、切实增加住房有效供应,采取有效措施、坚决抑第2页共17页第1页共17页编号:时间:2021年x月x日书山有路勤为径,学海无涯苦作舟页码:第2页共17页制不合理住房需求,加快保障性住房建设、实施人才安居工程,加强房地产市场秩序整顿、完善信息共享机制等方面,落实国家调控楼市政策精神,遏制房价过快上涨。②6月28日《深圳市保障性住房条例》出台在本次公布的最新《深圳市保障性住房条例》中,除了再次强调申购的各种条件外,还设置了整整一个章节的退出规定。明确提出4种可收回保障房的情况,包括:已另行购买拥有住房的;全部家庭成员户籍均迁出本市的;因银行实现抵押权而处置保障性住房的;需要转让所购保障性住房的。二手房市场动态:2010年1-4月二手房挂牌均价呈上涨趋势,5-6月受国家“新国十条”及深圳|“新政十三条“的影响,二手房挂牌均价呈下降趋势。租赁市场动态:上半年深圳各行政区的住宅租金稳中小幅走高,受房地产新政的影响,5-6月份深圳二手房买卖市场冷淡,成交量出现明显下滑,与此形成鲜明对比的是,租赁市场变得较活跃。二、2010年上半年全国楼市资讯1、政策一:国十一条出台时间:2010年1月10日部门:国务院办公厅1月10日,国务院出台国十一条,严格二套房贷款管理,首付不得低于40%,加大房地产贷款窗口指导。紧接着1月21日,国土资源部发布《国土资源部关于改进报国务院批准城市建设用地申报与实施工作的通知》提出,申报第3页共17页第2页共17页编号:时间:2021年x月x日书山有路勤为径,学海无涯苦作舟页码:第3页共17页住宅用地的,经济适用住房、廉租住房和中低价位、中小套型普通商品住房用地占住宅用地的比例不得低于70%%。2月20日,银监会正式发布《流动资金贷款管理暂行办法》和《个人贷款管理暂行办法》,打击炒房者和投机行为。两会期间房价再成关键词3月9日,温家宝总理所作的《政府工作报告》中强调,促进房地产市场平稳健康发展,要坚决遏制部分城市房价过快上涨势头,满足人民群众的基本住房需求。其中,提出大力整顿和规范房地产市场秩序。完善土地收入管理使用办法,抑制土地价格过快上涨。加大对圈地不建、捂盘惜售、哄抬房价等违法违规行为的查处力度。3月10日,国土资源部再次出台了19条土地调控新政,即《关于加强房地产用地供应和监管有关问题的通知》。该通知明确规定开发商竞买保证金最少两成、1月内付清地价50%%、囤地开发商将被冻结等19条内容。2、政策二:新国四条第4页共17页第3页共17页编号:时间:2021年x月x日书山有路勤为径,学海无涯苦作舟页码:第4页共17页出台时间:2010年4月14日部门:国务院4月14日,国务院常务会议上针对房地产市场的“新国四条”出台,拉开了本轮房地产市场调控的序幕。国务院常务会议指出并要求,对贷款购买第二套住房的家庭,贷款首付款不得低于50%,贷款利率不得低于基准利率的1.1倍。另外,对购买首套住房且套型建筑面积在90平方米以上的家庭,贷款首付款比例不得低于30%。从以上表格中关于2010年与2007年房地产调控措施对比,可以看出,随着今年房价的猛增,这次国家采取遏制部分城市房地产过快上涨的政策措施比2007年更为严格、更为有力。3、政策三...

1、当您付费下载文档后,您只拥有了使用权限,并不意味着购买了版权,文档只能用于自身使用,不得用于其他商业用途(如 [转卖]进行直接盈利或[编辑后售卖]进行间接盈利)。
2、本站所有内容均由合作方或网友上传,本站不对文档的完整性、权威性及其观点立场正确性做任何保证或承诺!文档内容仅供研究参考,付费前请自行鉴别。
3、如文档内容存在违规,或者侵犯商业秘密、侵犯著作权等,请点击“违规举报”。

碎片内容

XXXX年上半年深圳房地产销售及租赁市场分析

您可能关注的文档

确认删除?
VIP
微信客服
  • 扫码咨询
会员Q群
  • 会员专属群点击这里加入QQ群
客服邮箱
回到顶部