电脑桌面
添加小米粒文库到电脑桌面
安装后可以在桌面快捷访问

XXXX-2020年中国家用净水器市场深度调查与市场竞争态势VIP免费

XXXX-2020年中国家用净水器市场深度调查与市场竞争态势_第1页
1/45
XXXX-2020年中国家用净水器市场深度调查与市场竞争态势_第2页
2/45
XXXX-2020年中国家用净水器市场深度调查与市场竞争态势_第3页
3/45
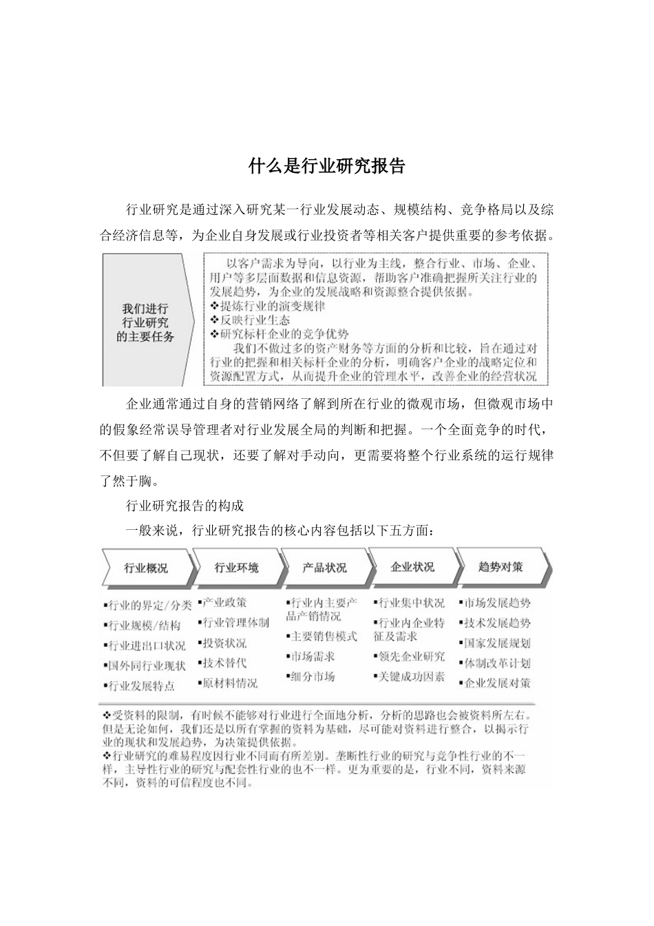
家用净水器什么是行业研究报告行业研究是通过深入研究某一行业发展动态、规模结构、竞争格局以及综合经济信息等,为企业自身发展或行业投资者等相关客户提供重要的参考依据。企业通常通过自身的营销网络了解到所在行业的微观市场,但微观市场中的假象经常误导管理者对行业发展全局的判断和把握。一个全面竞争的时代,不但要了解自己现状,还要了解对手动向,更需要将整个行业系统的运行规律了然于胸。行业研究报告的构成一般来说,行业研究报告的核心内容包括以下五方面:行业研究的目的及主要任务行业研究是进行资源整合的前提和基础。对企业而言,发展战略的制定通常由三部分构成:外部的行业研究、内部的企业资源评估以及基于两者之上的战略制定和设计。行业与企业之间的关系是面和点的关系,行业的规模和发展趋势决定了企业的成长空间;企业的发展永远必须遵循行业的经营特征和规律。行业研究的主要任务:解释行业本身所处的发展阶段及其在国民经济中的地位分析影响行业的各种因素以及判断对行业影响的力度预测并引导行业的未来发展趋势判断行业投资价值揭示行业投资风险为投资者提供依据2014-2020年中国家用净水器市场深度调查与市场竞争态势报告【出版日期】2014年【交付方式】Email电子版/特快专递【价格】纸介版:7000元电子版:7200元纸介+电子:7500元【订购电话】400-600-8596010-86825756传真:010-60343813【报告链接】http://www.ibaogao.com/baogao/04241415c2014.html报告目录蜂王浆又名蜂皇浆、蜂乳,是蜜蜂巢中培育幼虫的青年工蜂咽头腺的分泌物,是供给将要变成蜂王的幼虫的食物。蜂王浆是理想的营养、食疗和保健三位一体的天然佳品。蜂王浆不仅对调理许多疾病疗效显著,而且在滋补保健、延年益寿方面效果明显。因此,蜂王浆的应用及制品越来越受到广大消费者的关注和喜爱。中国是世界蜂王浆第一生产国,也是第一出口国,世界上90%以上的蜂王浆来自于中国。蜂王浆是中国蜂产品中的第二大主要产品,也是最具市场竞争力、最具高价值的蜂产品。蜂王浆和蜂蜜一样分布于全国各地,主要产地有湖南、湖北、广东、广西、河南、河北、四川、甘肃、青海、山东、黑龙江、吉林、辽宁等。2011年我国蜂王浆产品(鲜蜂王浆、蜂王浆冻干粉、蜂王浆制剂)总体出口情况平稳,出口金额为3674万美元,占保健品总出口额的18%。2012年我国蜂王浆产品(鲜蜂王浆、蜂王浆冻干粉、蜂王浆制剂)出口打破了近3年的平稳情况,呈现出大幅增长的态势,出口总量达1579吨,同比增长9.3%;出口额创近10年来最高,达到5178万美元,同比增长41%,占保健品出口总额的24%。随着人们生活水平的提高和对蜂产品保健作用的认知,蜂王浆的国内市场会依然看好,市场将不断扩大。同时,只要持续加强产品溯源性管理,保证产品质量,减少原料型产品出口,开展产品深加工,促进企业升级,我国就一定能提升蜂王浆产品在国际市场上的竞争力。恢复、扩大日本等传统市场的出口量,开拓新兴市场。本行业报告主要依据国家统计局、国家商务部、国内外相关刊物的基础信息以及蜂王浆市场研究单位等公布和提供的大量资料,结合深入的市场调查资料。第一章蜂王浆相关概述第一节产品简介第二节化学成分第三节理化性质第四节主要种类第五节具体功用第二章蜂王浆生产工艺及技术进展状况第一节蜂王浆技术标准制定现况一、国际标准制定进展二、国内现行标准介绍第二节蜂王浆生产工艺详解一、生产原理二、工艺流程三、产品贮存第三节蜂王浆生产技术研发动态第四节蜂王浆新鲜度的监控方法及评判标准剖析第三章中国蜂王浆行业的发展分析第一节蜂王浆行业总体概况第二节蜂王浆的应用及主要制品种类第三节蜂王浆制剂产品与加工企业状况第四节蜂王浆重点产区发展态势第四章中国蜂王浆市场行情分析第一节2013年蜂王浆市场供需状况第二节2014年蜂王浆市场运行现状第三节2014年蜂王浆市场品牌状况第四节2014年蜂王浆市场分析第五节蜂王浆市场价格分析第五章中国蜂王浆产品对外贸易状况第一节出口形势分析一、2012年蜂王浆产品出口状况二、2013年蜂王浆产品出口状况三、2014年蜂王浆产品出口状况第二节出口企业分析一、2012年蜂王浆产品重...

1、当您付费下载文档后,您只拥有了使用权限,并不意味着购买了版权,文档只能用于自身使用,不得用于其他商业用途(如 [转卖]进行直接盈利或[编辑后售卖]进行间接盈利)。
2、本站所有内容均由合作方或网友上传,本站不对文档的完整性、权威性及其观点立场正确性做任何保证或承诺!文档内容仅供研究参考,付费前请自行鉴别。
3、如文档内容存在违规,或者侵犯商业秘密、侵犯著作权等,请点击“违规举报”。

碎片内容

XXXX-2020年中国家用净水器市场深度调查与市场竞争态势

您可能关注的文档

确认删除?
VIP
微信客服
  • 扫码咨询
会员Q群
  • 会员专属群点击这里加入QQ群
客服邮箱
回到顶部