电脑桌面
添加小米粒文库到电脑桌面
安装后可以在桌面快捷访问

中国移动集团客户管理体系优化分析VIP专享VIP免费

中国移动集团客户管理体系优化分析_第1页
1/7
中国移动集团客户管理体系优化分析_第2页
2/7
中国移动集团客户管理体系优化分析_第3页
3/7
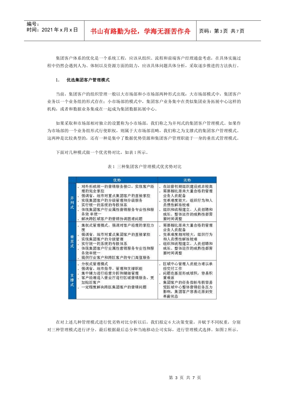
第1页共7页编号:时间:2021年x月x日书山有路勤为径,学海无涯苦作舟页码:第1页共7页中国移动集团客户管理体系优化分析文章作者:张岩发布时间:2006-07-13前言中国移动集团客户特点是“两高一低”,即ARPU值高、收入占比高和离网率低。这三个特点说明了集团客户之于中国移动的价值重要性。作为更高级网络运营阶段电信运营商争夺的主要阵地,集团客户对于中国移动来讲,具有举足轻重的地位。如何对集团客户进行有效管理,如何提升前端集团客户经理(其中,大部分是社会化用工)的营销能力是中国移动集团客户管理体系亟待解决的问题。理清集团客户管理关系脉络,建立有效的客户经理激励体系是目前中国移动集团客户管理体系优化的重要课题。本文将从组织管理、客户经理激励和必要的流程控制角度对集团客户管理体系进行全方位的探讨。希望能对中国移动集团客户发展“除近忧,解远虑”。一、集团客户管理体系三要素中研博峰经过研究认为,集团客户管理体系主要围绕三个要素展开。即,管理、流程和人员能力。Ÿ管理模式顾名思义,建立符合中国移动集团客户特点的管控模式,完善相应的组织机构和职能设置是集团客户管理模式的核心。Ÿ流程管理流程、业务流程、支撑流程是集团客户流程管理的全部内容,科学合理、随需而变的流程可以大大提高组织效率,上述三个流程的建立和完善是集团客户管理体系优化的方向。Ÿ人员能力客户经理是集团产品主要营销渠道,根据我们对中国移动集团客户的了解,目前中国移动集团客户经理队伍中大部分是社会化用工,职责界定不清,人员配备不合理导致客户经理工作压力大,人员流失率高,再加上考核激励措施乏力,在很多省份已经成为集团客户发展的制约因素。集团客户管理体系主要架构如图1所示。第2页共7页第1页共7页编号:时间:2021年x月x日书山有路勤为径,学海无涯苦作舟页码:第2页共7页图1集团客户管理体系主要架构集团客户管理体系优化可以从很多方面入手,中研博峰为何将集团客户管理体系优化的重点聚焦在管理模式、流程和人员能力这三方面呢?为此我们来看看移动公司集团客户管理在这三方面的表现。1.现有管理模式影响集团业务深入开展中国移动有很多省和地市移动公司自发成立了集团客户管理组织,但大多没有形成体系。地市级集团客户组织设置差别很大,职能各异,使得指标贯彻脱节,监督乏力,不利于省公司做统一营销指导,加剧了省公司对本地网的管控难度。地市的区域中心担负全面营销任务,在人员配备和人员能力上很难做到对集团客户进行精细管理,导致出现虚拟集团、虚假信息化集团等现象。集团客户行业开发深度不够,客户经理精力放在发展个人客户身上,集团客户营销服务专业化还比较欠缺,区域营销服务属地化和跨区域的集团客户分布形成一定矛盾。2.流程管理急需优化流程管理具体体现在管理流程、业务流程和支撑流程三个层面。管理流程方面体现为集团业务指标的贯彻不彻底,执行力较弱等问题。业务流程方面体现为集团业务开发、试验、推广、评估反馈的模板建立能力,营销推广方案不健全等问题。支撑流程存在业务协调期限过长,没有专人负责,互相推诿,缺乏反馈机制等系列问题缺,同时缺乏横向部门协作流程和纵向管理流程,更多靠个人和部门沟通。3.客户经理营销能力存在较大提升空间客户经理工作受区域中心管理和支配,工作重心随区域中心经营指标变化而变化。受营销指标驱动,集团客户经理基本以发展集团客户区域内个人客户(集团客户以外)为目的,客户经理营销与服务不能兼顾。人员配备不尽合理,一些客户经理工作任务不饱满,个别负担过重,不能发挥客户经理营销能力。客户经理考核激励体系存在重大缺陷,体现在优秀客户经理的积极性受到制度制约,影响工作效能,并导致客户经理忠诚度下降。二、集团客户体系优化措施第3页共7页第2页共7页编号:时间:2021年x月x日书山有路勤为径,学海无涯苦作舟页码:第3页共7页集团客户体系的优化是一个系统工程,应该从组织、流程和前端客户经理通盘考虑,在具体实施过程中仍然会遇到人为、体制以及资源方面的阻力,应该具体问题具体分析,采取逐步推进的方法执行。1.优选集团客户管理模式当前,...

1、当您付费下载文档后,您只拥有了使用权限,并不意味着购买了版权,文档只能用于自身使用,不得用于其他商业用途(如 [转卖]进行直接盈利或[编辑后售卖]进行间接盈利)。
2、本站所有内容均由合作方或网友上传,本站不对文档的完整性、权威性及其观点立场正确性做任何保证或承诺!文档内容仅供研究参考,付费前请自行鉴别。
3、如文档内容存在违规,或者侵犯商业秘密、侵犯著作权等,请点击“违规举报”。

碎片内容

中国移动集团客户管理体系优化分析

确认删除?
VIP
微信客服
  • 扫码咨询
会员Q群
  • 会员专属群点击这里加入QQ群
客服邮箱
回到顶部