电脑桌面
添加小米粒文库到电脑桌面
安装后可以在桌面快捷访问

EPS板施工方案VIP专享VIP免费

EPS板施工方案_第1页
1/7
EPS板施工方案_第2页
2/7
EPS板施工方案_第3页
3/7
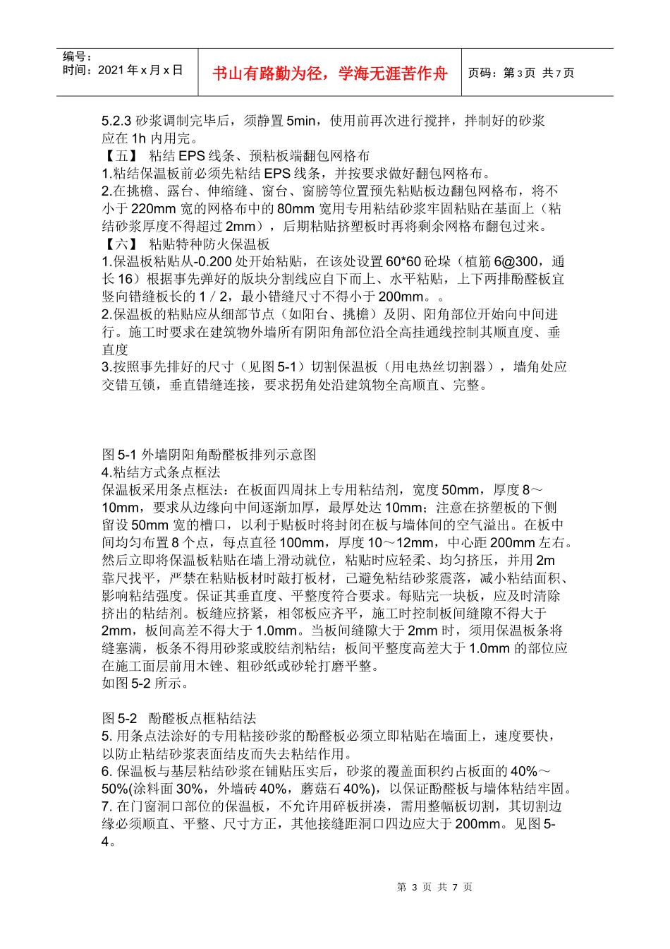
第1页共7页编号:时间:2021年x月x日书山有路勤为径,学海无涯苦作舟页码:第1页共7页EPS板施工方案一、工程概况东港市芙蓉怡景苑二标段住宅工程位于东港市迎宾大道北侧,由9栋多层和4栋小高层组成,工程总建筑面积约4.8万m2。本工程外墙采用特种防火保温板(东西山墙主墙面50厚,其余40厚),防火等级A级,以粘、钉结合方式与墙身固定;多层窗顶及窗膀采用聚苯颗粒保温砂浆(涂料面30厚,墙砖面20厚);多层窗台及小层窗台、窗膀、窗顶采用挤塑板保温(涂料面30厚,墙砖面20厚);线条采用EPS保温板,抹面胶浆复合耐碱玻纤网格布为保护增强层;涂料和外墙砖饰面的外墙保温系统。为了保证外墙保温施工质量,特编制外墙保温施工方案。二、材料组成及施工机具1.主要材料组成1.1特种防火保温板规格为1200mm×600mm×40mm,1200mm×600mm×50mm,平头式,不燃型,双面拉毛。1.2SC-Ⅰ,SC-Ⅱ多功能胶粘剂打开包装桶,用手提式搅拌器把胶液搅拌均匀倒入容器内,按2:1重量比(胶:水泥)加入42.5的普通硅酸盐水泥搅拌均匀即可使用。1.3固定件采用自攻螺栓配合工程塑料膨胀钉固定挤塑聚苯乙烯泡沫板,要求单个固定件的抗拉承载力标准值不小于0.6kN。1.4耐碱玻纤网格布用于增强保护层抗裂及整体性;孔径4mm×4mm,宽度1000mm,每卷长度100m。2.施工机具电热丝切割器或壁纸刀(裁挤保温板及网格布用)、电锤(拧胀钉螺钉及打膨胀锚固件孔用)、根部带切割刀片的冲击钻钻头(为放固定件打眼用,切割刀片的大小、切入度与膨胀钉头一致)、手持式电动搅拌器(搅拌砂浆用)、木锉或粗砂纸(打磨用)、其他抹灰专用工具。三、施工要求及条件1、施工准备1.1材料准备保温材料应符合规定的质量要求,保温板主材运到施工现场后,施工单位应会同建设、监理单位对保温板的规格、尺寸、观感质量检查验收,提供相关的合格证、出厂检测报告等资料;并对进场材料按规范要求试验合格后使用。材料堆放必须通风良好,室内堆放。去除塑料袋,堆放平整,标明进场日期,存放期为20天后方可使用。第2页共7页第1页共7页编号:时间:2021年x月x日书山有路勤为径,学海无涯苦作舟页码:第2页共7页1.2技术准备1.2.1施工前应了解设计文件和图纸,掌握施工中的细部构造及有关技术要求,做好技术交底。四、工艺流程1.施工工艺流程【一】基层清理→【二】弹线放样→【三】排板(刷界面剂)→【四】配胶粘剂→【五】粘贴线条及预粘板边翻包网格布→【六】粘贴酚醛保温板→【七】钻孔安装固定件→【八】酚醛板打磨、补缝、找平、清洁→【九】中间验收→【十】抹抹面胶浆、压入耐碱网格布→【十一】抹抹面胶浆→【十二】验收以上工序每道工序必须验收合格,才能进入下一道工序施工。【一】基层清理保温基层检查、验收:外墙保温基层是否符合要求,是直接关系到保温施工质量的主要原因之一,保温施工前必须经业主、监理、总包、外保温施工单位联合验收(可分段验收),验收合格,办理交接手续方可进行施工。检查内容:●外墙保温基层表面应平整牢固、清洁干燥,符合设计要求,水泥砂浆找平不得有裂缝、酥松、起砂、起皮、空鼓现象。●要求粉刷基层表面平整度、垂直度偏差不超过3mm,用2米直尺检查,其外墙基层与直尺间最大空隙不应大于3mm空隙,应平缓变化。超差时对突出墙面处进行打磨,对凹进部位进行找补(需找补厚度超过6mm时用12.5﹕水泥砂浆抹灰,需找补厚度小于6mm时由保温施工单位用专用粘结砂浆实施找补);以确保整个墙面的平整度在3mm内,阴阳角方正、上下通顺。●外墙保温基层必须干净、干燥、平整;阳台栏板、挑檐等突出墙面部位尺寸是否符合设计要求;门窗框已安装到位。【二】弹线控制●根据建筑立面设计和外墙保温系统的技术要求,在墙面弹出外门窗水平、垂直及伸缩缝、装饰缝线,从-0.200开始,按保温板规格弹出每一块板的线。●在建筑物外墙阴阳角及其他必要处挂出垂直基准控制线,每个楼层适当位置挂水平线,以控制保温板粘贴的垂直度和平整度。【三】排板(刷界面剂)●保温板施工前应按设计图纸要求绘制排版图,确定异型板的规格和数量,并在基层上用墨线弹出板块位置图。●现场采用电热丝切割器切割保温板...

1、当您付费下载文档后,您只拥有了使用权限,并不意味着购买了版权,文档只能用于自身使用,不得用于其他商业用途(如 [转卖]进行直接盈利或[编辑后售卖]进行间接盈利)。
2、本站所有内容均由合作方或网友上传,本站不对文档的完整性、权威性及其观点立场正确性做任何保证或承诺!文档内容仅供研究参考,付费前请自行鉴别。
3、如文档内容存在违规,或者侵犯商业秘密、侵犯著作权等,请点击“违规举报”。

碎片内容

EPS板施工方案

确认删除?
VIP
微信客服
  • 扫码咨询
会员Q群
  • 会员专属群点击这里加入QQ群
客服邮箱
回到顶部