电脑桌面
添加小米粒文库到电脑桌面
安装后可以在桌面快捷访问

华硕服务器构建某移动公司瘦客户端平台应用解决方案VIP免费

华硕服务器构建某移动公司瘦客户端平台应用解决方案_第1页
1/3
华硕服务器构建某移动公司瘦客户端平台应用解决方案_第2页
2/3
华硕服务器构建某移动公司瘦客户端平台应用解决方案_第3页
3/3
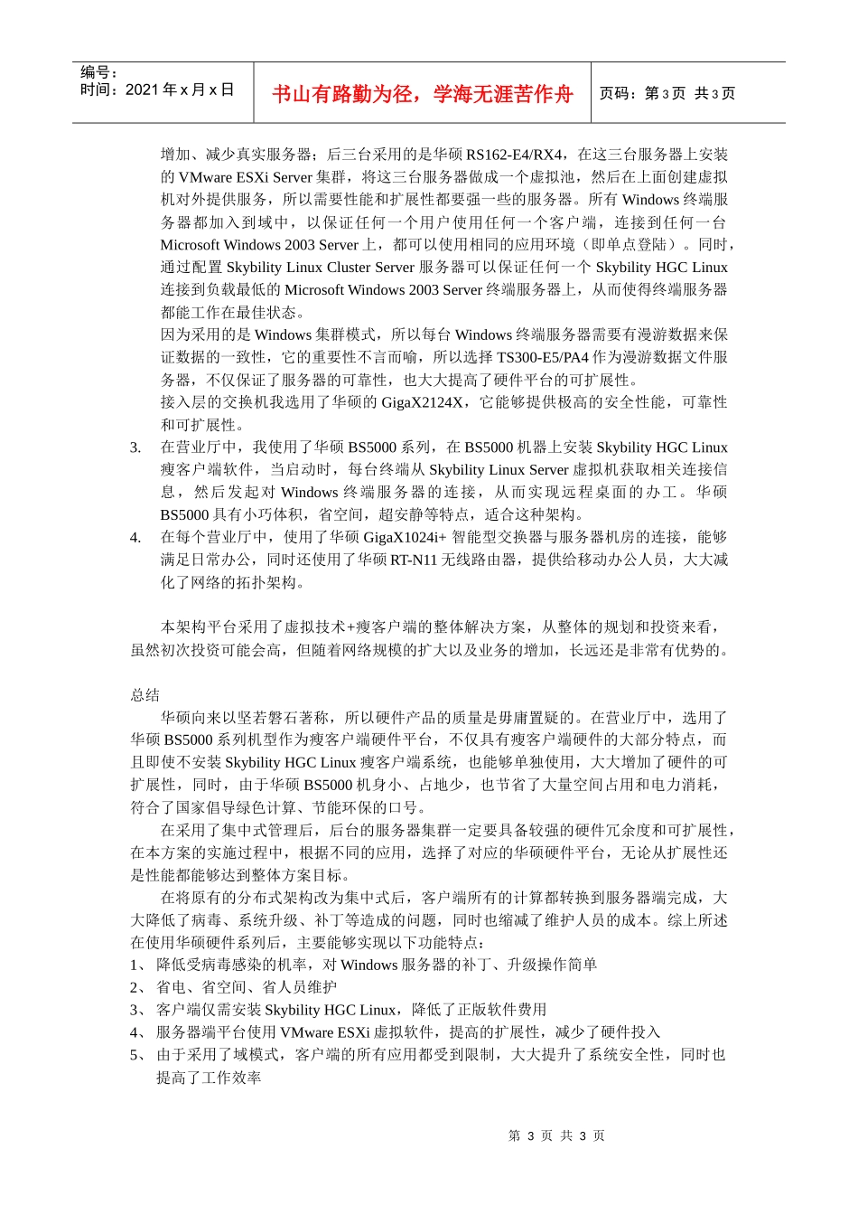
第1页共3页编号:时间:2021年x月x日书山有路勤为径,学海无涯苦作舟页码:第1页共3页华硕服务器构建某移动公司瘦客户端平台应用解决方案李亚为深圳傲冠软件股份有限公司工程师邮编:518000地址:深圳市南山区科技中二路深圳软件园14栋501方案背景:某移动公司现有业务平台的网络架构是分布式的计算模式,所谓业务平台就是我们日常办理手机业务的营业网点。目前,该移动公司在全市大概有140家营业网点,每个营业网点有多个柜台电脑提供移动业务办理,这就是传统分布式的架构模式。这种模式是大部分网络的通用架构,虽然很经典,但随着业务规模的不断扩展以及网络架构的复杂化,这种架构模式已经不能够满足现有的业务需求,越来越多的问题,如:病毒大规模的爆发、操作系统的安全、补丁更新等问题都亟需解决,在分布式架构上,一旦遇到病毒肆虐、补丁升级、安装系统等大面积爆发的问题,解决时无论对人力还是物力都是非常大的一部份开销,而且也会影响到业务运行的持续性,对公司的品牌效应也会造成影响。面临问题:经过分析总结,分布式架构主要问题有如下几个:1.病毒问题2.软件包和系统补丁的更新3.安全问题4.提高工作效率5.PC设备的维护量6.可移动性7.硬件成本高8.软件正版化解决上述问题,可以通过更改现有的网络架构模式,将原有分布式的架构变更为集中式模式,从目前的IT发展状况来看,集中化是一种趋势,我们经常听到的“虚拟、绿色计第2页共3页第1页共3页编号:时间:2021年x月x日书山有路勤为径,学海无涯苦作舟页码:第2页共3页算”等概念,也属于集中的范畴,也许我们会担心集中后会带来诺如:服务器负载过高、网络流量压力增加、单点故障等问题,但随着服务器CPU处理速度、网络带宽的增加等解决方案,这些问题都将会迎刃而解。图表1移动营业厅及服务器端网络架构图根据需求,我设计了基本的网络拓扑图,在图表1中,右边部分是服务器端架构图,左边是营业厅网络拓扑图。本设计方案中,硬件我全部采用了华硕系列的服务器以及PC机等产品,软件方面选择了VMware、WindowsServer2003以及SkybilityHGCLinux瘦客户端系统等软件,下面就让我们来看看整体方案的流程。本方案的业务流程如下:1.后台核心服务器我采用了华硕TS700-E4/RX8作为VMwareEXSi虚拟服务器平台,在这台虚拟服务器上开启了4个虚拟机,用来提供主域、备份域,主Linux和备linux管理服务器,其中,Linux服务器主要提供TFTP、DHCP、Cluster负载均衡等功能,同时2台Linux服务器具备HA(高可用集群)功能。这台服务器是核心应用平台,所以要采用华硕高端的TS700-E4/RX8服务器,该款服务器不仅扩展性强,而且也具备一定的硬件冗余度,适合做核心服务器。与TS700-E4/RX8连接的交换机是华硕GigaX3112F三层交换机,因为是核心应用,所以需要配置、性能都要高一些的,后期扩展也要考虑进去。2.再往上一层是Windows终端服务器集群,前三台用了华硕的RS120-E5/PA2,安装WindowsServer2003,用于客户端的RDP连接,这三台服务器是一个Cluster负载均衡集群,请求的分发由Linux虚拟机中Skybilitycluster软件来完成,后期可以根据业务第3页共3页第2页共3页编号:时间:2021年x月x日书山有路勤为径,学海无涯苦作舟页码:第3页共3页增加、减少真实服务器;后三台采用的是华硕RS162-E4/RX4,在这三台服务器上安装的VMwareESXiServer集群,将这三台服务器做成一个虚拟池,然后在上面创建虚拟机对外提供服务,所以需要性能和扩展性都要强一些的服务器。所有Windows终端服务器都加入到域中,以保证任何一个用户使用任何一个客户端,连接到任何一台MicrosoftWindows2003Server上,都可以使用相同的应用环境(即单点登陆)。同时,通过配置SkybilityLinuxClusterServer服务器可以保证任何一个SkybilityHGCLinux连接到负载最低的MicrosoftWindows2003Server终端服务器上,从而使得终端服务器都能工作在最佳状态。因为采用的是Windows集群模式,所以每台Windows终端服务器需要有漫游数据来保证数据的一致性,它的重要性不言而喻,所以选择TS300-E5/PA4作为漫游数据文件服务器,不仅保证了服务器的可靠性,也大大提高了硬件平台的可扩展性...

1、当您付费下载文档后,您只拥有了使用权限,并不意味着购买了版权,文档只能用于自身使用,不得用于其他商业用途(如 [转卖]进行直接盈利或[编辑后售卖]进行间接盈利)。
2、本站所有内容均由合作方或网友上传,本站不对文档的完整性、权威性及其观点立场正确性做任何保证或承诺!文档内容仅供研究参考,付费前请自行鉴别。
3、如文档内容存在违规,或者侵犯商业秘密、侵犯著作权等,请点击“违规举报”。

碎片内容

华硕服务器构建某移动公司瘦客户端平台应用解决方案

确认删除?
VIP
微信客服
  • 扫码咨询
会员Q群
  • 会员专属群点击这里加入QQ群
客服邮箱
回到顶部