电脑桌面
添加小米粒文库到电脑桌面
安装后可以在桌面快捷访问

我国房地产市场的现状、存在问题及对策分析VIP免费

我国房地产市场的现状、存在问题及对策分析_第1页
1/7
我国房地产市场的现状、存在问题及对策分析_第2页
2/7
我国房地产市场的现状、存在问题及对策分析_第3页
3/7
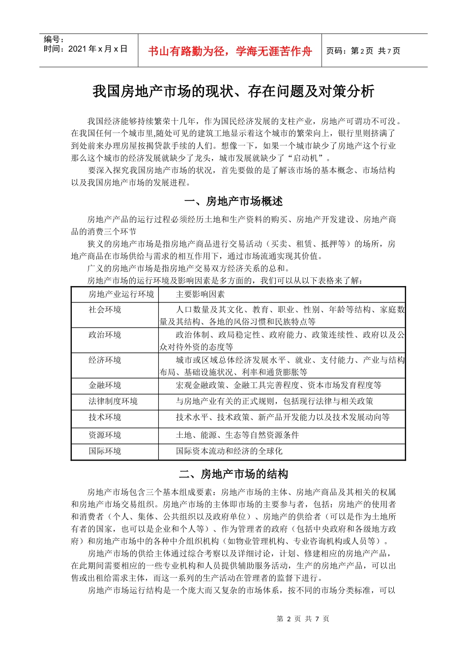
我国房地产市场的现状、存在问题及对策分析组员:邹宏敏20073110135王慧英20073110122吴杰20073110125乔淼20073110120第2页共7页编号:时间:2021年x月x日书山有路勤为径,学海无涯苦作舟页码:第2页共7页我国房地产市场的现状、存在问题及对策分析我国经济能够持续繁荣十几年,作为国民经济发展的支柱产业,房地产可谓功不可没。在我国任何一个城市里,随处可见的建筑工地显示着这个城市的繁荣向上,银行里则挤满了到处前来办理房屋按揭贷款手续的人们。想像一下,如果一个城市缺少了房地产这个行业那么这个城市的经济发展就缺少了龙头,城市发展就缺少了“启动机”。要深入探究我国房地产市场的状况,首先要做的是了解该市场的基本概念、市场结构以及我国房地产市场的发展进程。一、房地产市场概述房地产产品的运行过程必须经历土地和生产资料的购买、房地产开发建设、房地产商品的消费三个环节狭义的房地产市场是指房地产商品进行交易活动(买卖、租赁、抵押等)的场所,房地产商品在市场供给与需求的相互作用下,通过市场流通实现其价值。广义的房地产市场是指房地产交易双方经济关系的总和。房地产市场的运行环境及影响因素是多方面的,我们可以从以下表格来了解:房地产业运行环境主要影响因素社会环境人口数量及其文化、教育、职业、性别、年龄等结构、家庭数量及其结构、各地的风俗习惯和民族特点等政治环境政治体制、政局稳定性、政府能力、政策连续性、政府以及公众对待外资的态度等经济环境城市或区域总体经济发展水平、就业、支付能力、产业与结构布局、基础设施状况、利率和通货膨胀等金融环境宏观金融政策、金融工具完善程度、资本市场发育程度等法律制度环境与房地产业有关的正式规则,包括现行法律与相关政策技术环境技术水平、技术政策、新产品开发能力以及技术发展动向等资源环境土地、能源、生态等自然资源条件国际环境国际资本流动和经济的全球化二、房地产市场的结构房地产市场包含三个基本组成要素:房地产市场的主体、房地产商品及其相关的权属和房地产市场交易组织。房地产市场的主体即市场的主要参与者,包括:房地产的使用者和消费者(个人、集体、公共组织以及政府单位)、房地产的供给者(可以是作为土地所有者的国家,也可以是企业和个人等)、作为管理者的政府(包括中央政府和各级地方政府)和房地产市场中的各种中介组织机构(如物业管理机构、专业咨询机构或人员等)。房地产市场的供给主体通过综合考察以及详细讨论,计划、修建相应的房地产产品,在此期间需要相应的一些专业机构和人员提供辅助服务活动,生产的房地产产品,可以出售或出租给需求主体,而这一系列的生产活动在管理者的监督下进行。房地产市场运行结构是一个庞大而又复杂的市场体系,按不同的市场分类标准,可以第3页共7页第2页共7页土地市场房地产开发建设市场房地产商品交易市场房地产金融市场建筑装饰材料市场中介服务市场物业管理市场G—W……P……W’—G’ASPm编号:时间:2021年x月x日书山有路勤为径,学海无涯苦作舟页码:第3页共7页对房地产市场进行不同的分类划分,而且,每个市场又可以进行市场细分。在此不一一列举,但可以从该市场运行的结构体系图反映出来:三、我国房地产市场的发展进程要研究其发展进程,首先必须明确,我国房地产市场与欧美国家的根本性差异:欧美国家房地产市场形成有几百年历史,是与工业化进程同步发展的渐进历程;中国房地产市场是计划经济向市场经济过渡过程中,特别是1998年我国住房货币化改革以来新近形成的,因此与我国股票市场一样是“政策市”,政策决定了房地产市场的兴衰和未来的发展趋势也决定了地方政府通过房地产市场的手段发展地方经济。1、2008年9月以前的房地产市场和房地产政策1998年我国住房货币化改革决定了其后十几年我国房地产市场的根本发展方向。1998年-2008年,中国房地产市场分为三个阶段:第一阶段,1998年-2003年;第二阶段,2003年-2007年;第三阶段,2007年-2008年9月。(1)第一阶段,1998年-2003年该时期的特点是研究如何使房地产市场从计划经济向市场经济过渡,解决居民的基本住房条件;以居民消费需求为主导...

1、当您付费下载文档后,您只拥有了使用权限,并不意味着购买了版权,文档只能用于自身使用,不得用于其他商业用途(如 [转卖]进行直接盈利或[编辑后售卖]进行间接盈利)。
2、本站所有内容均由合作方或网友上传,本站不对文档的完整性、权威性及其观点立场正确性做任何保证或承诺!文档内容仅供研究参考,付费前请自行鉴别。
3、如文档内容存在违规,或者侵犯商业秘密、侵犯著作权等,请点击“违规举报”。

碎片内容

我国房地产市场的现状、存在问题及对策分析

中小学资料+ 关注
实名认证
内容提供者

精美课件,值得下载

确认删除?
VIP
微信客服
  • 扫码咨询
会员Q群
  • 会员专属群点击这里加入QQ群
客服邮箱
回到顶部