电脑桌面
添加小米粒文库到电脑桌面
安装后可以在桌面快捷访问

汽车4S品牌服务营销VIP免费

汽车4S品牌服务营销_第1页
1/83
汽车4S品牌服务营销_第2页
2/83
汽车4S品牌服务营销_第3页
3/83
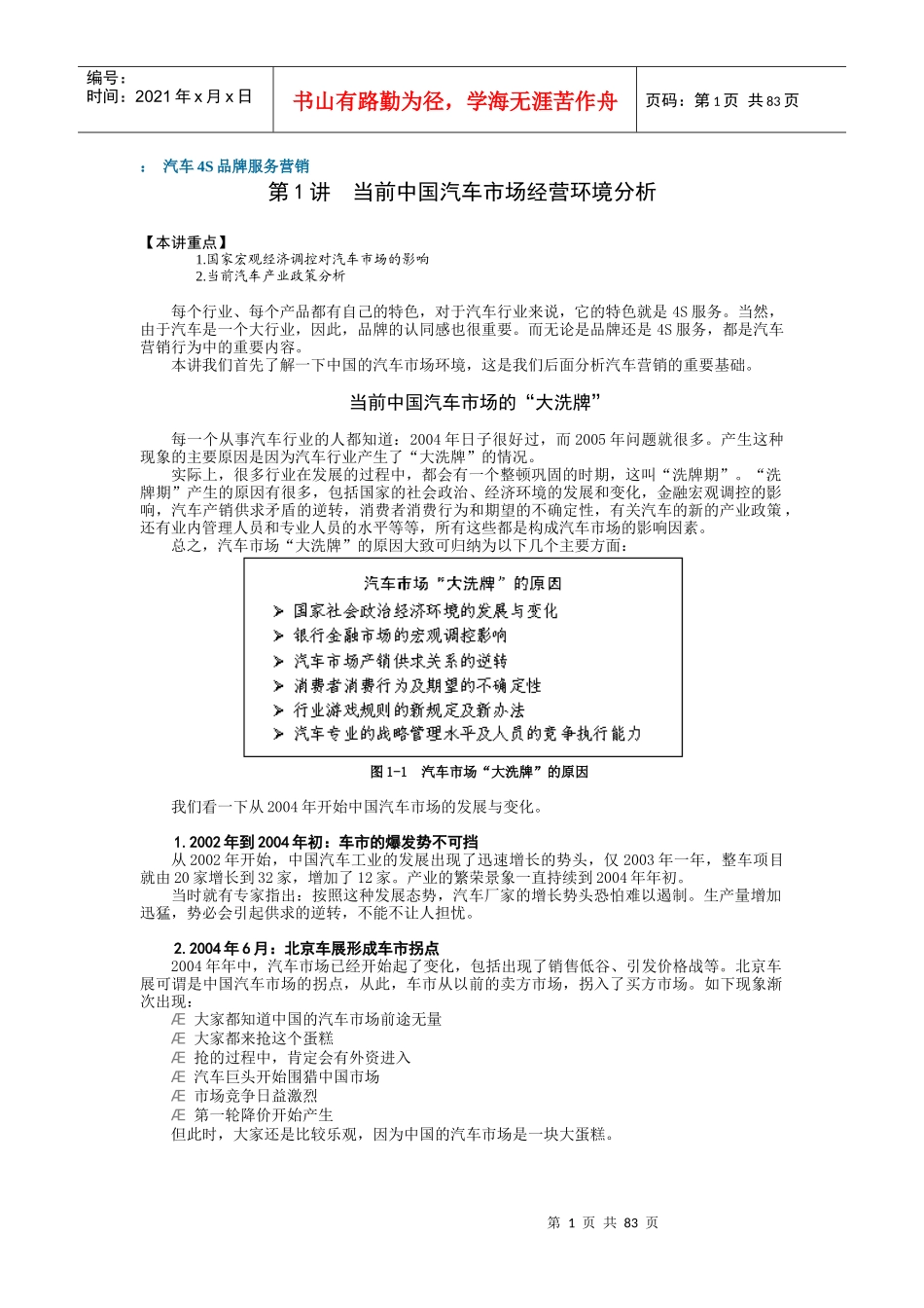
第1页共83页编号:时间:2021年x月x日书山有路勤为径,学海无涯苦作舟页码:第1页共83页:汽车4S品牌服务营销第1讲当前中国汽车市场经营环境分析【本讲重点】1.国家宏观经济调控对汽车市场的影响2.当前汽车产业政策分析每个行业、每个产品都有自己的特色,对于汽车行业来说,它的特色就是4S服务。当然,由于汽车是一个大行业,因此,品牌的认同感也很重要。而无论是品牌还是4S服务,都是汽车营销行为中的重要内容。本讲我们首先了解一下中国的汽车市场环境,这是我们后面分析汽车营销的重要基础。当前中国汽车市场的“大洗牌”每一个从事汽车行业的人都知道:2004年日子很好过,而2005年问题就很多。产生这种现象的主要原因是因为汽车行业产生了“大洗牌”的情况。实际上,很多行业在发展的过程中,都会有一个整顿巩固的时期,这叫“洗牌期”。“洗牌期”产生的原因有很多,包括国家的社会政治、经济环境的发展和变化,金融宏观调控的影响,汽车产销供求矛盾的逆转,消费者消费行为和期望的不确定性,有关汽车的新的产业政策,还有业内管理人员和专业人员的水平等等,所有这些都是构成汽车市场的影响因素。总之,汽车市场“大洗牌”的原因大致可归纳为以下几个主要方面:图1-1汽车市场“大洗牌”的原因我们看一下从2004年开始中国汽车市场的发展与变化。1.2002年到2004年初:车市的爆发势不可挡从2002年开始,中国汽车工业的发展出现了迅速增长的势头,仅2003年一年,整车项目就由20家增长到32家,增加了12家。产业的繁荣景象一直持续到2004年年初。当时就有专家指出:按照这种发展态势,汽车厂家的增长势头恐怕难以遏制。生产量增加迅猛,势必会引起供求的逆转,不能不让人担忧。2.2004年6月:北京车展形成车市拐点2004年年中,汽车市场已经开始起了变化,包括出现了销售低谷、引发价格战等。北京车展可谓是中国汽车市场的拐点,从此,车市从以前的卖方市场,拐入了买方市场。如下现象渐次出现:Æ大家都知道中国的汽车市场前途无量Æ大家都来抢这个蛋糕Æ抢的过程中,肯定会有外资进入Æ汽车巨头开始围猎中国市场Æ市场竞争日益激烈Æ第一轮降价开始产生但此时,大家还是比较乐观,因为中国的汽车市场是一块大蛋糕。第2页共83页第1页共83页编号:时间:2021年x月x日书山有路勤为径,学海无涯苦作舟页码:第2页共83页3.2004年9月:车市战乱年代,4S盛世不在到了2004年的9月份,已经出现了第三轮降价潮,这几轮的降价引发了如下现象:Æ车市混乱Æ持币待购在这两种现象中,其中持币待购是一件麻烦的事情。因为人们不是没钱,而是在观望,这种消费心理容易产生我们不想看到的恶性循环,但是这种现象还是出现了。此时汽车市场竞争激烈,很多经销商已经面临生死攸关的局面。4.2004年年底:汽车销售的变革早在2004年年中,国家就发布了一个新的汽车品牌销售管理办法,引发了汽车销售的变革。新的游戏规则出来了,新的办法出来了,对于汽车经销商而言,生意本来就已经很难做了,还得适应新的游戏规则,真是“屋漏偏遭逢头雨”!对于做4S店的人来讲,甚至无法确定买车人究竟是通过大卖场还是品牌店来购买,因此,引发了市场渠道开始变化调整。【自检】请您阅读下面的案例并回答问题。2004年年底我们可以看到,只要来买车,一切好商量,甚至零配件的价格也成为购车的一个要点,顾客越来越精明了,越来越挑剔了,这是顾客成熟的一个表现。这个小案例说明现在的顾客成熟了,车市的生意难做了。那么您是否可以结合自身的经历,分析一下汽车经销商应该如何应对这种局面?____________________________________________________________________________________________________________________________________________________________________________________5.2005年:汽车经销商的生死关头到了2005年,车市状况仍然令人高兴不起来。因为汽车行业是一个影响周期比较长的、影响面比较广的行业,所以不是马上就可以转变的,但是,洗牌淘汰已经无法避免了,各厂商最不愿意面对的时刻到了。国家宏观调控政策的变化影响汽车买卖的还有国家宏观调控方面的因素,包括汽车金融政策,如加息政策对...

1、当您付费下载文档后,您只拥有了使用权限,并不意味着购买了版权,文档只能用于自身使用,不得用于其他商业用途(如 [转卖]进行直接盈利或[编辑后售卖]进行间接盈利)。
2、本站所有内容均由合作方或网友上传,本站不对文档的完整性、权威性及其观点立场正确性做任何保证或承诺!文档内容仅供研究参考,付费前请自行鉴别。
3、如文档内容存在违规,或者侵犯商业秘密、侵犯著作权等,请点击“违规举报”。

碎片内容

汽车4S品牌服务营销

确认删除?
VIP
微信客服
  • 扫码咨询
会员Q群
  • 会员专属群点击这里加入QQ群
客服邮箱
回到顶部