电脑桌面
添加小米粒文库到电脑桌面
安装后可以在桌面快捷访问

有线电视基础知识VIP免费

有线电视基础知识_第1页
1/21
有线电视基础知识_第2页
2/21
有线电视基础知识_第3页
3/21
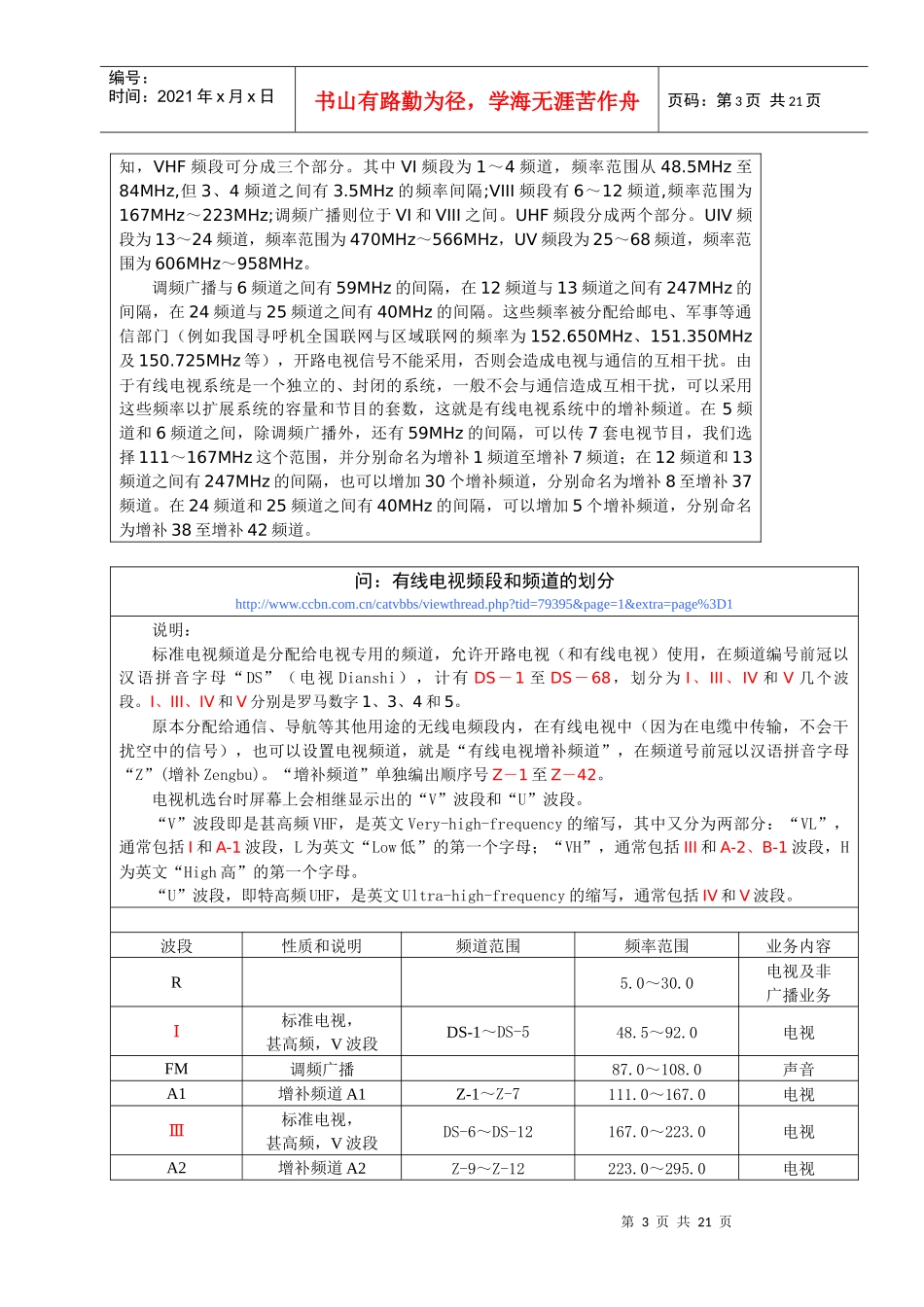
第1页共21页编号:时间:2021年x月x日书山有路勤为径,学海无涯苦作舟页码:第1页共21页就有线电视基础知识答论坛网友问——基础知识部分目录有线电视中CH频道和DS频道有什么区别?………………………………………3问:有线电视频段和频道的划分什么是增补频道?……………………………………………………………………5请问什么是高端电平和低端电平?最低频率频道有哪些,最高频率频道有哪些?如何用场强仪测量判定当地开路电视的频道?……………………………………8什么是低分割、高分割?什么叫分支器的频响?什么是分支分配器的隔离度放大器中均衡和衰减的作用是什么?损耗和衰减有什么区别?插入损耗指的是什么?它与衰减能一概而论吗?………………………………10如果用户电平定为65正负8dB,这和带内平坦度10dB的要求有矛盾吗?…国家标准规定了任意频道间的信号电平差应小于10dB。当频道间电平相差10dB以上时,是在传输过程就会失真,还是进入放大器放大后会失真?………………………12为什么CSO、CTB指标的数值有正、负?CTB和CSO指标愈高愈好吗?基础热噪声电平2.4dBμV是如何计算出来的?…………………………………14载噪比究竟是怎么回事?是怎么算出来了的?为什么放大器的载噪比指标实际上要用输出电平来计算?……………………16载燥比低是什么原因造成的?要怎么解决?信号接上放大器以后还不如直接连电视清楚,请问是啥原因?请问C\N和干放的增益有什么关系?……………………………………………18低频频道出现雪花而高频频道清晰,是不是均衡调得不好?-9、-12电缆不做接头,直接用-5连接再做-5接头的方法行吗?……………20公制F头和英制F头,区别在哪里啊?如何判别用场强仪测出器件的电平指标是否合格?理论和实际经验,我们该相信谁?有源器件、无源器件是怎样定义的?附表:有线电视频段和频道的划分、数字载频点的中心频率…………………22第2页共21页第1页共21页编号:时间:2021年x月x日书山有路勤为径,学海无涯苦作舟页码:第2页共21页有线电视中CH频道和DS频道有什么区别?http://www.ccbn.com.cn/catvbbs/thread-75941-1-1.htmlCH是英文Channel的缩写、简写,在有线电视里表示“频道”的意思,通常指所有的电视频道。而“DS”是“电视”的拼音"Dianshi"两个音节的第一个字母,是指专用于电视的“电视频道”,处于电视专用的频带内;“Z”是“增补”的拼音“Zengbu”的第一个字母,是指“增补频道”,即“有线电视增补频道”,处于用于通信等其他用途的频带内,只有有线电视系统里才能应用。因此,“DS频道”通常只是与“Z频道”相比较而言。为了使无线电信号不至于互相干扰,保证传输畅通,无线电频率资源是分配各个系统使用的,通信、导航、广播、电视等都分配到特定的使用频段,在分配给开路电视使用的频段内设置的电视频道就是楼主所说的“正常”电视频道,即“标准电视频道”,通常在其编号前标以字母“DS-”,如DS-1、DS-2、.......DS-22等等;由于有线电视信号在电缆内传输,不会干扰通信、导航等其他用途的无线电信号,因此在分配给它们使用的频段内也设置了有线电视频道,这些频道就是“增补频道”,只能在有线电视中使用,通常在这些频道数字前面标上字母“Z-”,如Z-1、Z-2、Z-3、Z-4........等等,有些场强仪则在显示出的频道标号前加“1”,如101、102、103、104.......等等。很容易识别、区分。另外,在场强仪显示出的频率范围中也可以判别。我国原来规定的开路电视信号一共有68个频道。现第5频道已划给调频广播使用,目前由广播电视使用的只有47个频道(1~4,6~48)。每个频道的带宽为8MHz,其频率范围由fv-1.25MHz到fv+6.75MHz,其中fv为图像载波频率,而伴音副载波频率fa比图像载频高6.5MHz。以上这些频道我们称之为标准频道。其中1~12频道属于甚高频(VHF)频段,13~68频道属于特高频(UHF)频段。此外,还有专用于调频广播的频段,其频率范围为87MHz~108MHz。综合开路电视与调频广播的频率分布可第3页共21页第2页共21页编号:时间:2021年x月x日书山有路勤为径,学海无涯苦作舟页码:第3页共21页知,VHF频段可分成三个部分。其...

1、当您付费下载文档后,您只拥有了使用权限,并不意味着购买了版权,文档只能用于自身使用,不得用于其他商业用途(如 [转卖]进行直接盈利或[编辑后售卖]进行间接盈利)。
2、本站所有内容均由合作方或网友上传,本站不对文档的完整性、权威性及其观点立场正确性做任何保证或承诺!文档内容仅供研究参考,付费前请自行鉴别。
3、如文档内容存在违规,或者侵犯商业秘密、侵犯著作权等,请点击“违规举报”。

碎片内容

有线电视基础知识

中小学资料+ 关注
实名认证
内容提供者

精美课件,值得下载

确认删除?
VIP
微信客服
  • 扫码咨询
会员Q群
  • 会员专属群点击这里加入QQ群
客服邮箱
回到顶部