电脑桌面
添加小米粒文库到电脑桌面
安装后可以在桌面快捷访问

苏州供电公司客户接触信息记录VIP免费

苏州供电公司客户接触信息记录_第1页
1/5
苏州供电公司客户接触信息记录_第2页
2/5
苏州供电公司客户接触信息记录_第3页
3/5
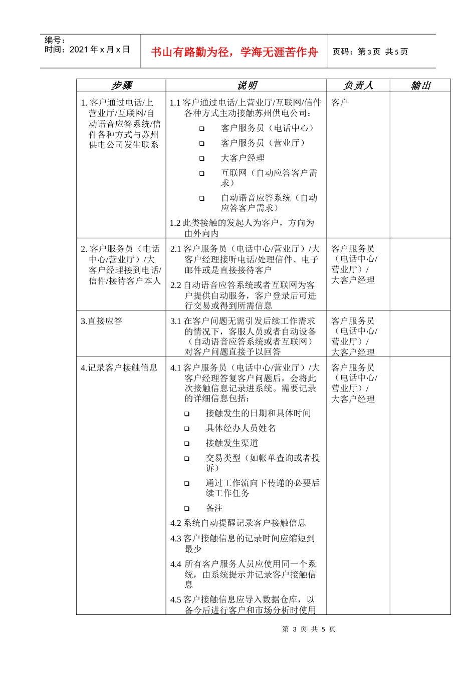
苏州供电公司客户接触信息记录1.范围本流程适用于苏州供电公司跨部门多渠道收集客户接触信息和与之相关工作。客户接触会发生在很多流程中,本流程重点突出了客户信息记录功能的一致性和集成性。2.控制目标通过规范形式进行客户服务过程中相关接触信息的管理和记录,确保对客户服务结果的共享和分析;确保客户接触信息记录的完整性、规范性。3.主要涉及部门电力营销部内各班组4.主要前提和假设信息技术系统可协助客户接触信息的收集。包括抄表员和催收人员使用抄表机所收集的外围信息承询业务处理的相关信息能根据预先设定的工作流自动交由相应的部门和人员审核5.主要控制点在客户身份确认同时系统将自动开始生成客户接触记录客户服务过程中的各种信息必须进行规范记录,所需记录的信息有具体接触时间、方式、服务人员、所产生的具体工作业务需求等所有的服务业务处理请求由客户服务员或大客户经理接收并回复,保证服务的有效性、针对性和统一性6.流程说明第3页共5页编号:时间:2021年x月x日书山有路勤为径,学海无涯苦作舟页码:第3页共5页步骤说明负责人输出1.客户通过电话/上营业厅/互联网/自动语音应答系统/信件各种方式与苏州供电公司发生联系1.1客户通过电话/上营业厅/互联网/信件各种方式主动接触苏州供电公司:客户服务员(电话中心)客户服务员(营业厅)大客户经理互联网(自动应答客户需求)自动语音应答系统(自动应答客户需求)1.2此类接触的发起人为客户,方向为由外向内客户2.客户服务员(电话中心/营业厅)/大客户经理接到电话/信件/接待客户本人2.1客户服务员(电话中心/营业厅)/大客户经理接听电话/处理信件、电子邮件或是直接接待客户2.2自动语音应答系统或者互联网为客户提供自动服务,客户登录后可进行交易或得到所需信息客户服务员(电话中心/营业厅)/大客户经理3.直接应答3.1在客户问题无需引发后续工作需求的情况下,客服人员或者自动设备(自动语音应答系统或者互联网)对客户问题直接予以回答客户服务员(电话中心/营业厅)/大客户经理4.记录客户接触信息4.1客户服务员(电话中心/营业厅)/大客户经理答复客户问题后,会将此次接触信息记录进系统。需要记录的详细信息包括:接触发生的日期和具体时间具体经办人员姓名接触发生渠道交易类型(如帐单查询或者投诉)通过工作流向下传递的必要后续工作任务备注4.2系统自动提醒记录客户接触信息4.3客户接触信息的记录时间应缩短到最少4.4所有客户服务人员应使用同一个系统,由系统提示并记录客户接触信息4.5客户接触信息应导入数据仓库,以备今后进行客户和市场分析时使用客户服务员(电话中心/营业厅)/大客户经理第4页共5页第3页共5页编号:时间:2021年x月x日书山有路勤为径,学海无涯苦作舟页码:第4页共5页步骤说明负责人输出5.根据接触类型生成相关工作需求5.1根据客户具体问题,如断电故障投诉或者是过高过低帐单金额查询,由客户服务员(电话中心/营业厅)/大客户经理负责生成工作需求5.2工作需求需与客户接触信息相关联,作为客户接触信息所引发的后续行为。如对于客户过高电费帐单投诉所引发的特殊抄表工作,记录应包含客户投诉内容(过高电表读数)和相关工作行为(检查抄表读数)5.3客户服务员(电话中心/营业厅)/大客户经理随后通过工作流将工作需求传递到任务派发人员处,由其进行进一步工作安排客户服务员(电话中心/营业厅)/大客户经理6.更新工作需求单执行状态(完成/预计完成时间)6.1工作需求随后被转成工作单,并被安排至相应部门或者工作班组执行6.2现场服务人员完成工作单,并更新工作单状态6.3任务派发和控制人员负责监督整个工作单任务派发及服务控制员7.将工作单信息添加进客户接触记录中7.1根据任务派发员的信息回馈,更新由最初客户接触所生成的工作需求。当客服人员再次联系客户时,该信息将被通知给客户,同时此次接触也会被记录。因此,总共两次接触信息和相关工作状态信息共同组成一次完整的接触信息链客户服务员(电话中心/营业厅)/大客户经理8.事先联系客户8.1如发生计划性的服务变更或者供电变更,相关信息应事先通过各种渠道传达...

1、当您付费下载文档后,您只拥有了使用权限,并不意味着购买了版权,文档只能用于自身使用,不得用于其他商业用途(如 [转卖]进行直接盈利或[编辑后售卖]进行间接盈利)。
2、本站所有内容均由合作方或网友上传,本站不对文档的完整性、权威性及其观点立场正确性做任何保证或承诺!文档内容仅供研究参考,付费前请自行鉴别。
3、如文档内容存在违规,或者侵犯商业秘密、侵犯著作权等,请点击“违规举报”。

碎片内容

苏州供电公司客户接触信息记录

您可能关注的文档

确认删除?
VIP
微信客服
  • 扫码咨询
会员Q群
  • 会员专属群点击这里加入QQ群
客服邮箱
回到顶部