电脑桌面
添加小米粒文库到电脑桌面
安装后可以在桌面快捷访问

正规民政局离婚协议书_0 VIP专享VIP免费

正规民政局离婚协议书_0 _第1页
1/2
正规民政局离婚协议书_0 _第2页
2/2
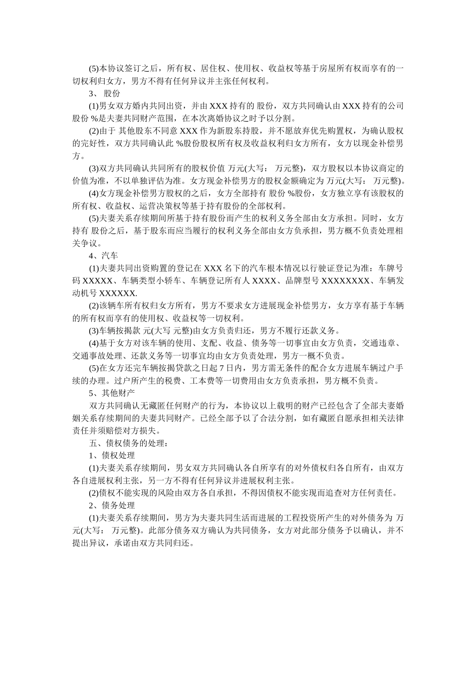
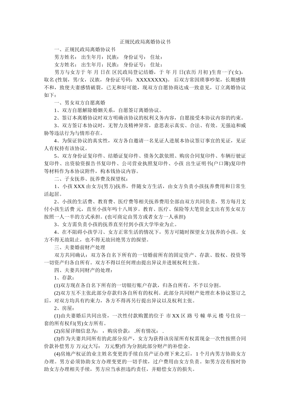
正规民政局离婚协议书一、正规民政局离婚协议书男方姓名:出生年月:民族:身份证号:住址:女方姓名:出生年月:民族:身份证号:住址:男方与女方于年月日在区民政局登记结婚,于年月日(农历月初)生育一子(女),取名(性别,男/女,汉族,身份证号码:XXXXXXXX)。后双方常因琐事吵架,长期感情不和,致使夫妻感情破裂,已无和好可能,现双方自愿协商达成一致意见,订立离婚协议如下:一、男女双方自愿离婚1、双方自愿解除婚姻关系,自愿签订离婚协议。2、签订本离婚协议时双方明确该协议的权利义务内容,自愿接受本协议内容的约束。3、双方签订本协议时,无智力及精神异常,意思表示真实、合法、有效。无强迫和威胁等违法行为与情形存在。4、为保证协议的真实性,双方各自邀请一名见证人进展本协议签订事宜的见证,见证人有权持有该协议。5、双方身份证复印件、结婚证复印件、债务欠款依照、购房合同复印件、车辆行驶证复印件、出资验资报告书复印件、公司营业执照复印件、小孩出生证明书(户口簿)复印件等材料作为本协议附件,构本钱协议内容。二、子女抚养、抚养费及探望权:1、小孩XXX由女方(男方)抚养,伴随女方生活,由女方负责小孩抚养费用和日常生活起居。2、小孩的生活费、教育费、医疗费等相关抚养费用全部由双方共同负责,男方每月支付小孩生活费元,直至小孩年吗十八周岁。教育、医疗、保险等大笔资金支出有男女双方按照一人一半的方式承担。(也可商定由男方或者女方一人承担)3、女方需负责小孩的抚养直至付到小孩大学毕业为止。4、在不阻碍小孩学习、女方正常生活的情况下,男方可随时探望女方抚养的小孩。女方不得无故阻止,也不得无故回绝男方的探望。三、夫妻婚前财产处理双方共同确认:双方各自名下所有的一切婚前所有的固定资产、存款、股权、投资等一切资产归各自所有。双方不得以任何理由提出异议并进展权利主张。四、夫妻共同财产的处理:1、存款:(1)双方现在各自名下所有的一切银行账户存款,归各自所有,不予以分割。(2)双方互不主张此部分存款归各自所有的权利。此部分共同财产处理在本协议签订之后,对双方均具有约束力,各方不得再另行提出异议以及权利主张。2、房屋:(1)由夫妻婚后共同出资,一次性付款购置的位于市XX区路号幢单元楼号住房一套的所有权归(男)女方所有。(2)房屋详细信息为:,购房价款:.所有情况:.(3)作为夫妻共同所有的此部分房产,女方为获得该房屋所有权需现金一次性按照合同价款补偿男方万元(大写:万元整)作为分割此部分财产的补偿金。(4)房地产权证的业主姓名变更的手续自房产证办理下来之后,1个月内男方协助女方办理。男方必须协助女方办理变更的一切手续,过户费用由女方负责。如男方没有按时协助女方办理相关手续,男方应当承担违约责任,并赔偿女方的损失。(5)本协议签订之后,所有权、居住权、使用权、收益权等基于房屋所有权而享有的一切权利归女方,男方不得有任何异议并主张任何权利。3、股份(1)男女双方婚内共同出资,并由XXX持有的股份,双方共同确认由XXX持有的公司股份%是夫妻共同财产范围,在本次离婚协议之时予以分割。(2)由于其他股东不同意XXX作为新股东持股,并不愿放弃优先购置权,为确认股权的完好性,双方共同确认此%股份股权所有权及收益权利归女方所有,女方以现金补偿男方。(3)双方共同确认共同所有的股权价值万元(大写:万元整),双方股权以本协议商定的价值为准,不以单独评估为准。女方现金补偿男方的股权金额确定为万元(大写:万元整)。(4)女方现金补偿男方股权的之后,女方全部持有股份%股份,女方独立享有该股权的所有权、收益权、运营决策权等基于持有股份的全部权利。(5)夫妻关系存续期间所基于持有股份而产生的权利义务全部由女方承担。同时,女方持有股份之后,基于股东而应当履行的权利义务全部由女方负承担,男方概不负责处理相关争议。4、汽车(1)夫妻共同出资购置的登记在XXX名下的汽车根本情况以行驶证登记为准:车牌号码XXXXX、车辆类型小轿车、车辆登记所有人XXXX、品牌型号XXXXXXXX、车辆发动机号XXXXXX.(2)该辆车所有权归女方所有,男方不要求女方进展现金补偿男方,女方享有基于车...

1、当您付费下载文档后,您只拥有了使用权限,并不意味着购买了版权,文档只能用于自身使用,不得用于其他商业用途(如 [转卖]进行直接盈利或[编辑后售卖]进行间接盈利)。
2、本站所有内容均由合作方或网友上传,本站不对文档的完整性、权威性及其观点立场正确性做任何保证或承诺!文档内容仅供研究参考,付费前请自行鉴别。
3、如文档内容存在违规,或者侵犯商业秘密、侵犯著作权等,请点击“违规举报”。

碎片内容

正规民政局离婚协议书_0

确认删除?
VIP
微信客服
  • 扫码咨询
会员Q群
  • 会员专属群点击这里加入QQ群
客服邮箱
回到顶部