电脑桌面
添加小米粒文库到电脑桌面
安装后可以在桌面快捷访问

SL52-93水利水电工程施工测量规范VIP免费

SL52-93水利水电工程施工测量规范_第1页
1/77
SL52-93水利水电工程施工测量规范_第2页
2/77
SL52-93水利水电工程施工测量规范_第3页
3/77
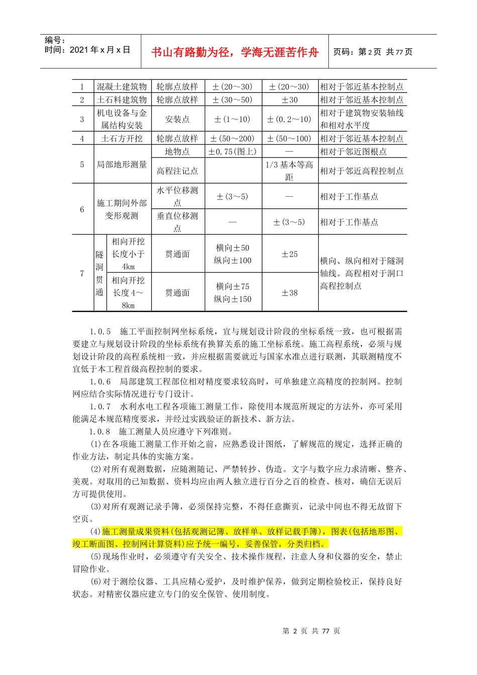
第1页共77页编号:时间:2021年x月x日书山有路勤为径,学海无涯苦作舟页码:第1页共77页水利水电工程施工测量规范SL52-93关于颁发《水利水电工程施工测量规范》SL52-93的通知水建[1993]330号为推动水利水电工程施工测量技术的进步,保证施工测量的质量,水利部和原能源部委托水利水电长江葛洲坝工程局为主编单位,对原水利电力部水利水电建设总局局标准《水利水电工程施工测量规范》SDJS9-85进行了修订。该规范的修订送审稿已通过两部审查,现批准为行业标准,编号为SL52-93,自1993年12月1日起执行,原局标准同时废止。本规范由主编单位负责解释,水利电力出版社负责出版发行。1993年6月25日1总则1.0.1本规范适用于水利水电工程施工阶段的测量工作。其内容包括总则、控制测量、放样的准备与方法、开挖工程测量、立模与填筑放样、金属结构与机电设备安装测量、地下洞室测量、辅助工程测量、施工场地地形测量、疏浚及渠堤施工测量、施工期间的外部变形监测、竣工测量。1.0.2施工测量工作应包括下列内容。(1)根据工程施工总布置图和有关测绘资料,布设施工控制网。(2)针对施工各阶段的不同要求,进行建筑物轮廓点的放样及其检查工作。(3)提供局部施工布置所需的测绘资料。(4)按照设计图纸、文件要求,埋设建筑物外部变形观测设施,并负责施工期间的观测工作。(5)进行收方测量及工程量计算。(6)单项工程完工时,根据设计要求,对水工建筑物过流部位以及重要隐蔽工程的几何形体进行竣工测量。1.0.3本规范以中误差作为衡量精度的标准,以两倍中误差为极限误差。1.0.4施工测量主要精度指标应符合表1.0.4的规定。表1.0.4施工测量主要精度指标序号项目精度指标说明内容平面位置中误差(mm)高程中误差(mm)电力工业部部利水中华人民共和国第2页共77页第1页共77页编号:时间:2021年x月x日书山有路勤为径,学海无涯苦作舟页码:第2页共77页1混凝土建筑物轮廓点放样±(20~30)±(20~30)相对于邻近基本控制点2土石料建筑物轮廓点放样±(30~50)±30相对于邻近基本控制点3机电设备与金属结构安装安装点±(1~10)±(0.2~10)相对于建筑物安装轴线和相对水平度4土石方开挖轮廓点放样±(50~200)±(50~100)相对于邻近基本控制点5局部地形测量地物点±0.75(图上)—相对于邻近图根点高程注记点1/3基本等高距相对于邻近高程控制点6施工期间外部变形观测水平位移测点±(3~5)—相对于工作基点垂直位移测点—±(3~5)相对于工作基点7隧洞贯通相向开挖长度小于4km贯通面横向±50纵向±100±25横向、纵向相对于隧洞轴线。高程相对于洞口高程控制点相向开挖长度4~8km贯通面横向±75纵向±150±381.0.5施工平面控制网坐标系统,宜与规划设计阶段的坐标系统一致,也可根据需要建立与规划设计阶段的坐标系统有换算关系的施工坐标系统。施工高程系统,必须与规划设计阶段的高程系统相一致,并应根据需要就近与国家水准点进行联测,其联测精度不宜低于本工程首级高程控制的要求。1.0.6局部建筑工程部位相对精度要求较高时,可单独建立高精度的控制网。控制网应结合实际情况进行专门设计。1.0.7水利水电工程各项施工测量工作,除使用本规范所规定的方法外,亦可采用能满足本规范精度要求,并经过实践验证的新技术、新方法。1.0.8施工测量人员应遵守下列准则。(1)在各项施工测量工作开始之前,应熟悉设计图纸,了解规范的规定,选择正确的作业方法,制定具体的实施方案。(2)对所有观测数据,应随测随记、严禁转抄、伪造。文字与数字应力求清晰、整齐、美观。对取用的已知数据、资料均应由两人独立进行百分之百的检查、核对,确信无误后方可提供使用。(3)对所有观测记录手簿,必须保持完整,不得任意撕页,记录中间也不得无故留下空页。(4)施工测量成果资料(包括观测记簿、放样单、放样记载手簿),图表(包括地形图、竣工断面图、控制网计算资料)应予统一编号,妥善保管,分类归档。(5)现场作业时,必须遵守有关安全、技术操作规程,注意人身和仪器的安全,禁止冒险作业。(6)对于测绘仪器、工具应精心爱护,及时维护保养,做到定期检验校正,保持良好状态。对精密仪器应建立专门的安全保管、使用制度。第3页共77页第...

1、当您付费下载文档后,您只拥有了使用权限,并不意味着购买了版权,文档只能用于自身使用,不得用于其他商业用途(如 [转卖]进行直接盈利或[编辑后售卖]进行间接盈利)。
2、本站所有内容均由合作方或网友上传,本站不对文档的完整性、权威性及其观点立场正确性做任何保证或承诺!文档内容仅供研究参考,付费前请自行鉴别。
3、如文档内容存在违规,或者侵犯商业秘密、侵犯著作权等,请点击“违规举报”。

碎片内容

SL52-93水利水电工程施工测量规范

精华资料店+ 关注
实名认证
内容提供者

大量教育教学资料

确认删除?
VIP
微信客服
  • 扫码咨询
会员Q群
  • 会员专属群点击这里加入QQ群
客服邮箱
回到顶部