电脑桌面
添加小米粒文库到电脑桌面
安装后可以在桌面快捷访问

全国房地产市场年度回顾及展望VIP免费

全国房地产市场年度回顾及展望_第1页
1/22
全国房地产市场年度回顾及展望_第2页
2/22
全国房地产市场年度回顾及展望_第3页
3/22
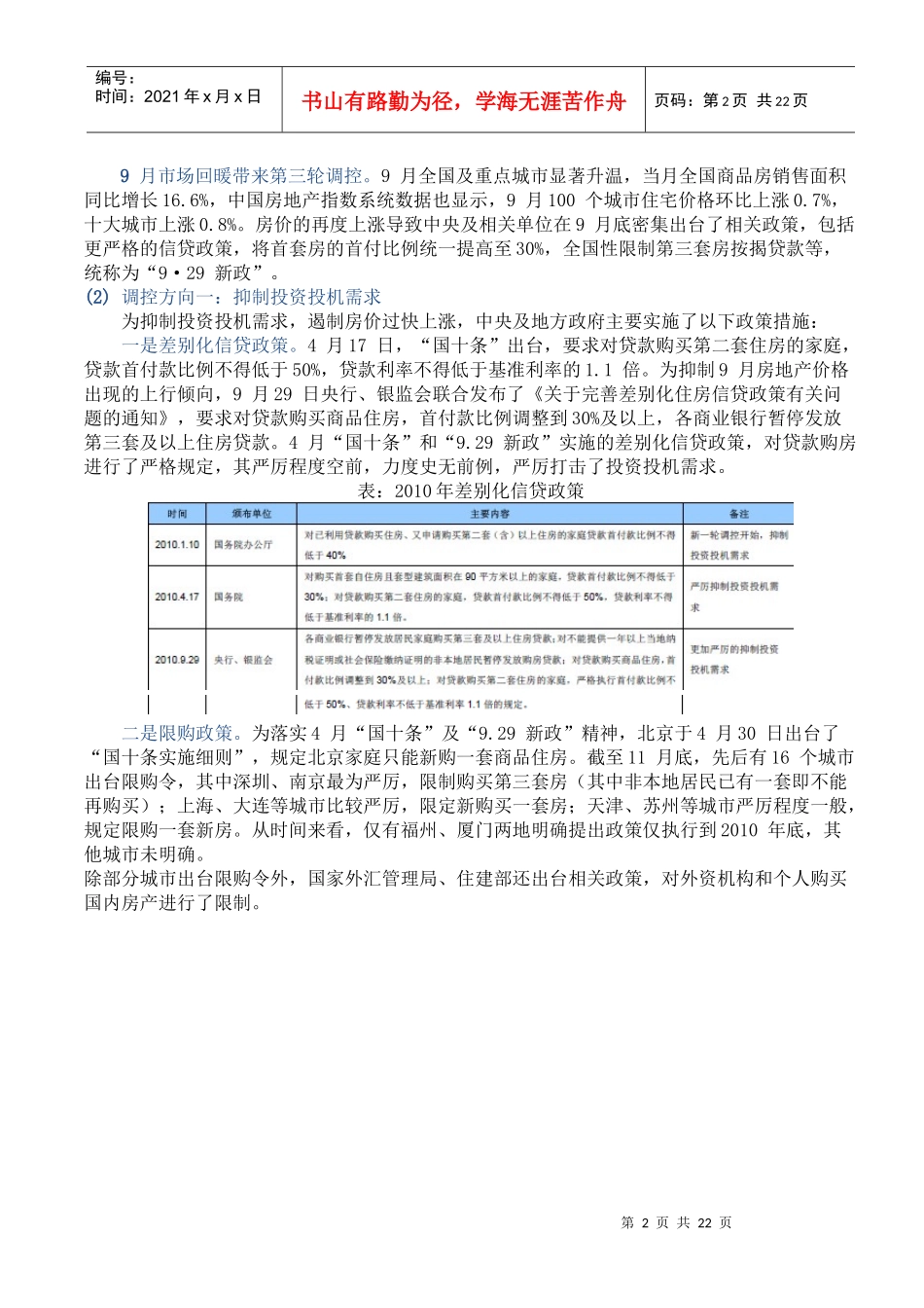
第1页共22页编号:时间:2021年x月x日书山有路勤为径,学海无涯苦作舟页码:第1页共22页1.政策环境(1)概述:经济手段和行政措施并用,综合调控力度空前为遏制房价过快上涨,2010年中央出台了一系列房地产调控政策,经济手段和行政手段并用,从抑制需求、增加供给、加强监管等方面对中国房地产市场进行了全方位的调控:其中经济手段包括不断地强化和严格实施差别化的信贷和税收政策,如全国范围内提高首次购房和二套住房的首付比例和利率,停止对家庭第三套住房的贷款等;行政措施方面,在部分城市限定家庭购房套数、限制外地人购房贷款,以问责省级政府和力促地方政府及各部委出台配套措施的方式抓落实等。各项政策的持续出台和逐步落实,对包括地方政府、开发企业、商业银行、购房者在内的各相关主体行为均产生了显著影响,综合调控力度空前。回顾2010年房地产政策的变化,可大体分为三个阶段,各阶段的代表性政策及市场变化如下:图:2010年1-10月全国商品房销售面积变化及房屋销售价格指数1-4月,第一轮调控。2010年1月10日,国务院办公厅出台《关于促进房地产市场平稳健康发展的通知》(“国十一条”),增加保障房和普通商品房有效供给,抑制投资投机性购房需求,由此拉开了新一轮房地产调控的序幕。但随后几个月的市场并未降温,2-4月全国商品房销售面积同比增速仍在20%以上,70个大中城市房价环比涨幅持续上升,北京等热点城市“地王”频出。这直接导致了4月17日“国十条”的出台。4月-9月,第二轮调控。2010年4月17日,国务院出台《关于坚决遏制部分城市房价过快上涨的通知》(国发〔2010〕10号,“国十条”),随后的几个月,信贷、土地、税收等政策密集出台。房地产市场也在5-8月显著降温,其中5月和6月全国商品房销售面积分别同比下降3.4%和2.7%,7月和8月扩大至15.4%和10.1%;70个大中城市房屋销售价格指数4月环比涨幅达1.4%,但5月即下降到0.2%,6月更是下降0.1%,7-8月持平。第2页共22页第1页共22页编号:时间:2021年x月x日书山有路勤为径,学海无涯苦作舟页码:第2页共22页9月市场回暖带来第三轮调控。9月全国及重点城市显著升温,当月全国商品房销售面积同比增长16.6%,中国房地产指数系统数据也显示,9月100个城市住宅价格环比上涨0.7%,十大城市上涨0.8%。房价的再度上涨导致中央及相关单位在9月底密集出台了相关政策,包括更严格的信贷政策,将首套房的首付比例统一提高至30%,全国性限制第三套房按揭贷款等,统称为“9·29新政”。(2)调控方向一:抑制投资投机需求为抑制投资投机需求,遏制房价过快上涨,中央及地方政府主要实施了以下政策措施:一是差别化信贷政策。4月17日,“国十条”出台,要求对贷款购买第二套住房的家庭,贷款首付款比例不得低于50%,贷款利率不得低于基准利率的1.1倍。为抑制9月房地产价格出现的上行倾向,9月29日央行、银监会联合发布了《关于完善差别化住房信贷政策有关问题的通知》,要求对贷款购买商品住房,首付款比例调整到30%及以上,各商业银行暂停发放第三套及以上住房贷款。4月“国十条”和“9.29新政”实施的差别化信贷政策,对贷款购房进行了严格规定,其严厉程度空前,力度史无前例,严厉打击了投资投机需求。表:2010年差别化信贷政策二是限购政策。为落实4月“国十条”及“9.29新政”精神,北京于4月30日出台了“国十条实施细则”,规定北京家庭只能新购一套商品住房。截至11月底,先后有16个城市出台限购令,其中深圳、南京最为严厉,限制购买第三套房(其中非本地居民已有一套即不能再购买);上海、大连等城市比较严厉,限定新购买一套房;天津、苏州等城市严厉程度一般,规定限购一套新房。从时间来看,仅有福州、厦门两地明确提出政策仅执行到2010年底,其他城市未明确。除部分城市出台限购令外,国家外汇管理局、住建部还出台相关政策,对外资机构和个人购买国内房产进行了限制。第3页共22页第2页共22页编号:时间:2021年x月x日书山有路勤为径,学海无涯苦作舟页码:第3页共22页三是上调住房公积金贷款利率,对使用公积金贷款购买多套住房进行限制。2010年10月20日,住建部发布《关于调整住房公积金存贷款利率...

1、当您付费下载文档后,您只拥有了使用权限,并不意味着购买了版权,文档只能用于自身使用,不得用于其他商业用途(如 [转卖]进行直接盈利或[编辑后售卖]进行间接盈利)。
2、本站所有内容均由合作方或网友上传,本站不对文档的完整性、权威性及其观点立场正确性做任何保证或承诺!文档内容仅供研究参考,付费前请自行鉴别。
3、如文档内容存在违规,或者侵犯商业秘密、侵犯著作权等,请点击“违规举报”。

碎片内容

全国房地产市场年度回顾及展望

您可能关注的文档

确认删除?
VIP
微信客服
  • 扫码咨询
会员Q群
  • 会员专属群点击这里加入QQ群
客服邮箱
回到顶部