电脑桌面
添加小米粒文库到电脑桌面
安装后可以在桌面快捷访问

住宅混凝土施工方811VIP免费

住宅混凝土施工方811_第1页
1/49
住宅混凝土施工方811_第2页
2/49
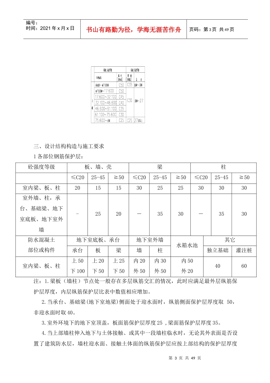
住宅混凝土施工方811_第3页
3/49
第1页共49页编号:时间:2021年x月x日书山有路勤为径,学海无涯苦作舟页码:第1页共49页目录一、工程概况···························································································2二、编制依据···························································································4三、总体部署···························································································5四、混凝土工程主要施工方法··································································8五、质量保证措施··················································································23六、混凝土质量通病防治措施································································34七、施工缝处理方案···············································································39八、季节性施工······················································································43九、安全文明措施··················································································44十、施工现场环保措施···········································································47第2页共49页第1页共49页编号:时间:2021年x月x日书山有路勤为径,学海无涯苦作舟页码:第2页共49页一、工程概况一、概况建设单位:杭州龙湖房地产开发有限公司设计单位:中国联合工程公司监理单位:浙江文华建设项目管理有限公司勘察单位:中国建筑西南勘察设计研究院有限公司施工总承包单位:中天建设集团有限公司杭政储出【2012】16号地块1#--13#楼及1#地下室工程位于杭州市滨江区奥体单元,东至扬帆路,南至规划地铁6号线,西至规划绿化,北至丹枫路。本项目由12幢点式高层住宅、1幢单元式高层住宅、2层的配套商业、2~3层的配套服务用房及1#地下室组成。本项目占地总面积77345㎡,建筑总面积320412.68㎡,其中架空面积3644.68㎡,地上总建筑面积247504㎡,地下总建筑面积69264㎡。本工程住宅主体32~33层,建筑高度97.05~102.15m。本工程地下1层,局部夹层设自行车库,地下室层高为4.1m、5.4m、5.5m。地下室底板厚400mm,人防区顶板厚度250mm,车库顶板厚度200mm。±0.000相当于绝对标高7.60m,场地自然地面平均相对标高-1.30m,基坑开挖深度4.8m。二、混凝土工程设计概况1、砼强度等级划分基础垫层砼强度等级均为C15;地下室底板及外墙砼的抗渗等级为P6,地下室顶板及其它与水接触的砼构件抗渗等级为P6,混凝土强度等级选用如下表所示:第3页共49页第2页共49页编号:时间:2021年x月x日书山有路勤为径,学海无涯苦作舟页码:第3页共49页三、设计结构构造与施工要求1各部位钢筋保护层:砼强度等级板、墙、壳梁柱≤C2025-45≧50≤C2025-45≧50≤C2025-45≧50室内梁、板、柱201515302525303030室外墙、柱,承台、基础梁、地下室底板、地下室外墙-2520-3530-3530防水混凝土部位或构件地下室底板、承台地下室外墙水箱水池其它承台板梁墙柱独立基础灌...

1、当您付费下载文档后,您只拥有了使用权限,并不意味着购买了版权,文档只能用于自身使用,不得用于其他商业用途(如 [转卖]进行直接盈利或[编辑后售卖]进行间接盈利)。
2、本站所有内容均由合作方或网友上传,本站不对文档的完整性、权威性及其观点立场正确性做任何保证或承诺!文档内容仅供研究参考,付费前请自行鉴别。
3、如文档内容存在违规,或者侵犯商业秘密、侵犯著作权等,请点击“违规举报”。

碎片内容

住宅混凝土施工方811

您可能关注的文档

确认删除?
VIP
微信客服
  • 扫码咨询
会员Q群
  • 会员专属群点击这里加入QQ群
客服邮箱
回到顶部