电脑桌面
添加小米粒文库到电脑桌面
安装后可以在桌面快捷访问

外资银行法规(1)VIP免费

外资银行法规(1)_第1页
1/85
外资银行法规(1)_第2页
2/85
外资银行法规(1)_第3页
3/85
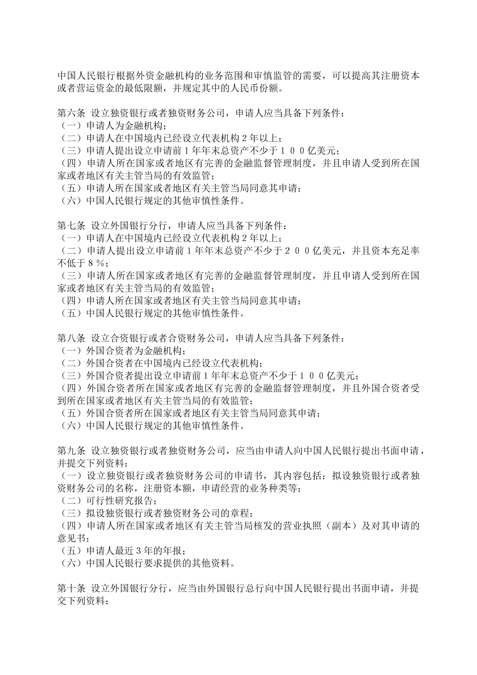
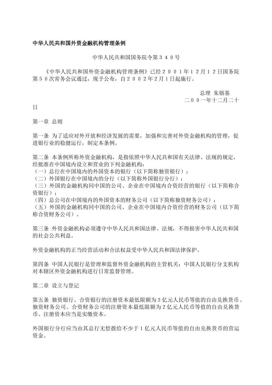
外资银行法规中华人民共和国外资金融机构管理条例........................................1中华人民共和国外资金融机构管理条例实施细则2002-2-1.......................9外资金融机构驻华代表机构管理办法2002-7-18..............................26中国人民银行关于外资金融机构市场准入有关问题的公告2001.12.09...........32中国银行业监督管理委员会关于向外资金融机构进一步开放人民币业务的公告.....32境外金融机构投资入股中资金融机构管理办法.................................33关于印发《中外合资投资银行类机构管理暂行办法》的通知1995年5月20日.....37外资银行人民币专用帐户暂行管理规定1994年4月23日.......................41外管局综合司关于为境内外资银行人民币贷款提供担保问题的复函2001年6月8日.........................................................................42外资银行并表监管管理办法.................................................42关于印发《外资金融机构中、高级管理人员任职资格暂行规定》的通知1997年5月15日.....................................................................48中国人民银行办公厅关于外资银行办理信用证和保函业务有关问题的通知.........50外资银行结汇、售汇及付汇业务实施细则1996年6月18日.....................51《外资银行结汇、售汇及付汇业务实施细则》会计处理的有关规定1996年6月18日.........................................................................53试点地区外资银行结汇、售汇及付汇业务实施细则1996年3月1日..............55外资金融机构存款准备金缴存管理办法1996年4月30日.......................57委托注册会计师对外资金融机构进行审计管理办法1996年4月30日.............60关于印发《外资银行并表监管指导意见》的通知...............................61国家税务总局关于外国银行分行营运资金缴纳印花税问题的批复的通知二○○二年一月二十八日...............................................................62国家税务总局关于外国银行分行摊列总行管理费有关问题的通知2002-1-10........63国家税务总局关于外资金融机构应收利息所得税处理问题的批复2002.01.08.....64财政部、国家税务总局关于调整外商投资和外国金融企业营业税政策的通知2001.04.25...............................................................65关于外资银行报送统计数据有关问题的通知...................................66中国人民银行关于执行《境外金融机构管理办法》有关问题的通知1990.05.05...69境外金融机构管理办法(附英文)1990.04.13..................................71中国人民银行关于执行《境外金融机构管理办法》有关问题的通知1990.05.05...80国家税务总局关于德国西德意志州银行和德国德意志银行取得的贷款利息收入适用利率标准问题的批复1998.03.18.............................................82中华人民共和国外资金融机构管理条例中华人民共和国国务院令第340号《中华人民共和国外资金融机构管理条例》已经2001年12月12日国务院第50次常务会议通过,现予公布,自2002年2月1日起施行。总理朱镕基二00一年十二月二十日第一章总则第一条为了适应对外开放和经济发展的需要,加强和完善对外资金融机构的管理,促进银行业的稳健运行,制定本条例。第二条本条例所称外资金融机构,是指依照中华人民共和国有关法律、法规的规定,经批准在中国境内设立和营业的下列金融机构:(一)总行在中国境内的外国资本的银行(以下简称独资银行);(二)外国银行在中国境内的分行(以下简称外国银行分行);(三)外国的金融机构同中国的公司、企业在中国境内合资经营的银行(以下简称合资银行);(四)总公司在中国境内的外国资本的财务公司(以下简称独资财务公司);(五)外国的金融机构同中国的公司、企业在中国境内合资经营的财务公司(以下简称合资财务公司)。第三条外资金融机构必须遵守中华人民共和国法律、法规,不得损害中华人民共和国的社会...

1、当您付费下载文档后,您只拥有了使用权限,并不意味着购买了版权,文档只能用于自身使用,不得用于其他商业用途(如 [转卖]进行直接盈利或[编辑后售卖]进行间接盈利)。
2、本站所有内容均由合作方或网友上传,本站不对文档的完整性、权威性及其观点立场正确性做任何保证或承诺!文档内容仅供研究参考,付费前请自行鉴别。
3、如文档内容存在违规,或者侵犯商业秘密、侵犯著作权等,请点击“违规举报”。

碎片内容

外资银行法规(1)

确认删除?
VIP
微信客服
  • 扫码咨询
会员Q群
  • 会员专属群点击这里加入QQ群
客服邮箱
回到顶部