电脑桌面
添加小米粒文库到电脑桌面
安装后可以在桌面快捷访问

上海地方劳动法规目录VIP专享VIP免费

上海地方劳动法规目录_第1页
1/12
上海地方劳动法规目录_第2页
2/12
上海地方劳动法规目录_第3页
3/12
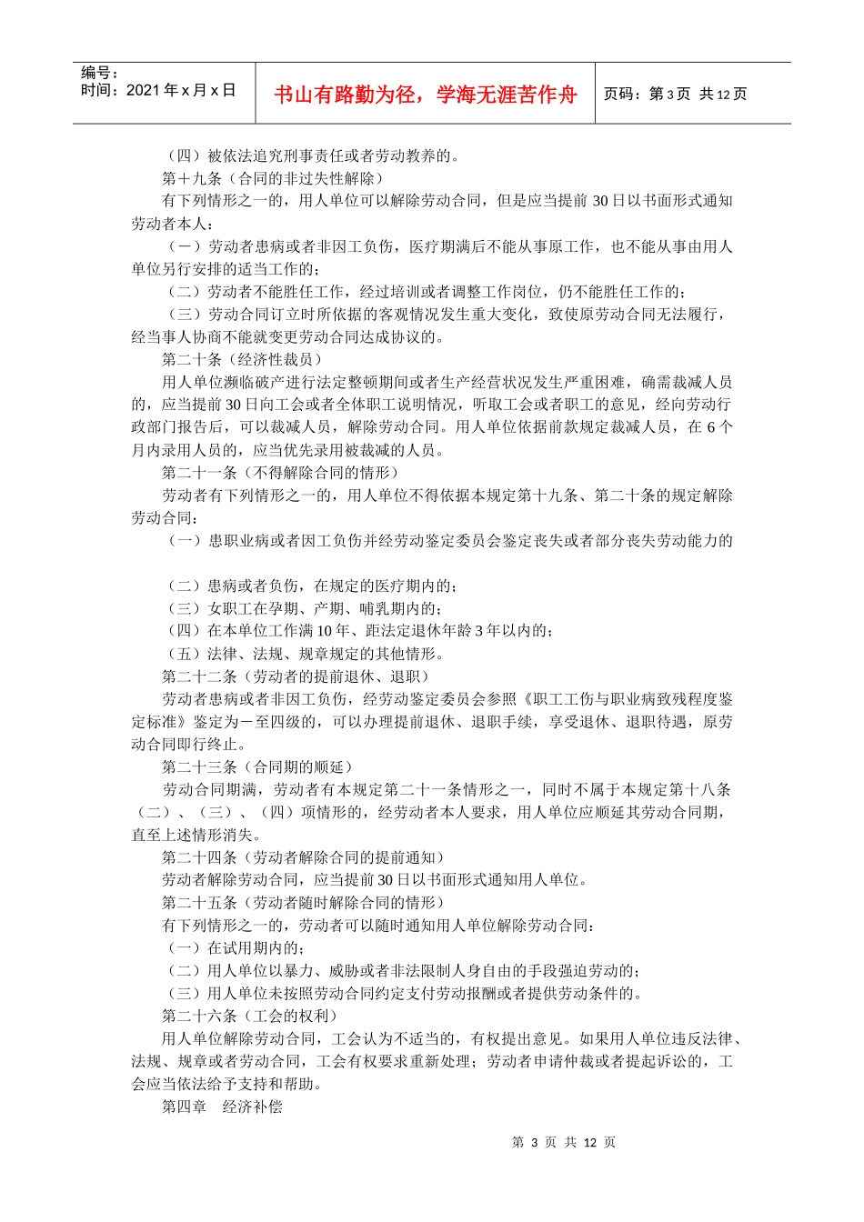
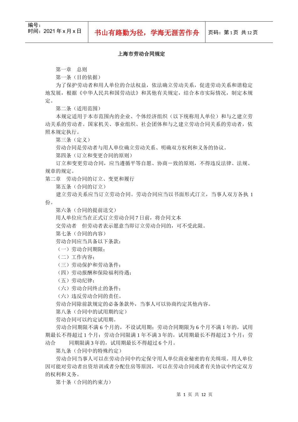
第1页共12页编号:时间:2021年x月x日书山有路勤为径,学海无涯苦作舟页码:第1页共12页上海市劳动合同规定第一章总则第一条(目的依据)为了保护劳动者和用人单位的合法权益,依法确立劳动关系,促进劳动关系和谐稳定地发展,根据《中华人民共和国劳动法》和其他有关规定,结合本市实际情况,制定本规定。第二条(适用范围)本规定适用于本市范围内的企业、个体经济组织(以下统称用人单位)和与之建立劳动关系的劳动者。国家机关、事业组织、社会团体和与之建立劳动合同关系的劳动者,依照本规定执行。第三条(定义)劳动合同是劳动者与用人单位确立劳动关系、明确双方权利和义务的协议。第四条(订立和变更合同的原则)订立和变更劳动合同,应当遵循平等自愿、协商-致的原则,不得违反法律、法规、规章的规定。第二章劳动合同的订立、变更和履行第五条(合同的订立)建立劳动关系应当订立劳动合同。劳动合同应当以书面形式汀立,当事人双方各执1份。第六条(合同的提前送交)用人单位应当在正式订立劳动合同7日前,将合同文本交劳动者但劳动者表示愿意当即订立劳动合同的,可不受此限。第七条(合同的内容)劳动合同应当具备以下条款:(一)劳动合同期限;(二)工作内容;(三)劳动保护和劳动条件;(四)劳动报酬和保险福利待遇;(五)劳动纪律;(六)劳动合同终止的条件;(六)违反劳动合同的责任。劳动合同除前款规定的必备条款外,当事人可以协商约定其他内容。第八条(合同中的试用期约定)劳动合同可以约定试用期。劳动合同期限不满6个月的,不设试用期;劳动合同期限为6个月不满1年的,试用期最长不得超过1个月;劳动合同限满1年不满3年的,试用期最长不得超过3个月;劳动合同期限满3年的,试用期最长不得超过6个月。第九条(合同中的特殊约定)劳动合同当事人可以在劳动合同中约定保守用人单位商业秘密的有关缉项。用人单位因可能对劳动者出资培训或者分配住房等原因,可以在劳动合同或者有关协议中约定双方的权利和义务。第十条(合同的约束力)第2页共12页第1页共12页编号:时间:2021年x月x日书山有路勤为径,学海无涯苦作舟页码:第2页共12页劳动合同依法订立,即具有法律约束力,当事人双方必须履行规定的义务。第十一条(合同的变更)劳动合同生效后,在有效期内,当事人任何一方要求变更合同内容的,需将变更要求书面送交另一方,另一方应在15日内作出书面答复。双方协商达成一致意见的,可以变更劳动合同;双方未达成一致意见的,原劳动合同继续有效。第十二条(无效的合同)下列劳动合同无效:(一)违反法律、法规、规章的劳动合同;(二)采取欺诈、威胁等手段订立的劳动合同。无效的劳动合同从订立的时候起,就没有法律约束力。确认劳动合同部分无效的,如果不影响其余部分的效力,其余部分仍然有效。劳动合同的无效,由劳动争议仲裁委员会或者人民法院确认。第十三条(医疗期)劳动者在履行劳动合同期间,因患病或者非因工负伤,需要停工医疗的,用人单位应根据下列规定给予医疗期:(一)累计工作年限未满10年的,在本单位工作年限未满5年,医疗期为3个月;在本单位工作年限满5年,医疗期为6个月。(二)累计工作年限满10年未满20年的,在本单位工作年限未满5年,医疗期为6个月;在本单位工作年限满5年未满10年,医疗期为9个月;在本单位工作年限满10年未满15年,医疗期为12个月;在本单位工作年限满15年未满20年,医疗期为18个月。(三)累计工作年限满20年的,在本单位工作年限末满5年,医疗期为12个月;在本单位工作年限满5年未满10年,医疗期为18个月,在本单位工作年限满10年未满15年,医疗期为24个月;在本单位工作年限满15年,不限定医疗期。用人单位对从事井下、高温、有毒有害、高空、特别繁重体力劳动等工作且满一定年限或者生产经营中表现卓著的劳动者,也可不限定医疗期。劳动者患有严重疾病或者非因工负伤程度严重,医疗期满仍不能恢复工作,需要继续停工医疗的,应当经劳动鉴定委员会鉴定。第十四条(医疗期的计算)医疗期为3个月的,按6个月内累计病休时间计算;医疗期为6个月的,按12个月内累计病休时间计算;医疗期为9个月的,按...

1、当您付费下载文档后,您只拥有了使用权限,并不意味着购买了版权,文档只能用于自身使用,不得用于其他商业用途(如 [转卖]进行直接盈利或[编辑后售卖]进行间接盈利)。
2、本站所有内容均由合作方或网友上传,本站不对文档的完整性、权威性及其观点立场正确性做任何保证或承诺!文档内容仅供研究参考,付费前请自行鉴别。
3、如文档内容存在违规,或者侵犯商业秘密、侵犯著作权等,请点击“违规举报”。

碎片内容

上海地方劳动法规目录

确认删除?
VIP
微信客服
  • 扫码咨询
会员Q群
  • 会员专属群点击这里加入QQ群
客服邮箱
回到顶部