电脑桌面
添加小米粒文库到电脑桌面
安装后可以在桌面快捷访问

合同附件(XXXX1129_技术方案)VIP免费

合同附件(XXXX1129_技术方案)_第1页
1/80
合同附件(XXXX1129_技术方案)_第2页
2/80
合同附件(XXXX1129_技术方案)_第3页
3/80
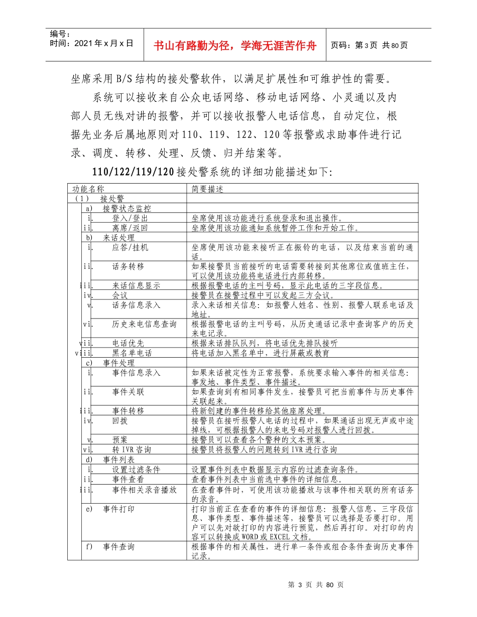
第1页共80页编号:时间:2021年x月x日书山有路勤为径,学海无涯苦作舟页码:第1页共80页附件三:晋江市公安“三台合一”指挥系统工程技术方案根据公安部和省公安厅的相关文件和要求,结合晋江市电子政务规划中尽快建设“三台合一”系统的要求,首先启动第一期建设项目。建设内容是在现有条件下,尽快实现三台合一,并且尽可能实现更多功能,使晋江市“三台合一”系统真正能够成为福建省内先进的示范工程。在对晋江市“三台合一”一期项目(以下简称项目)进行了多次有关技术、实施方案充分交流的基础上,确定该项目建设的技术方案如下:一、建设内容该项目一共建设九个子系统,分别是:1.110/122/119/120接处警系统2.有、无线调度系统3.录音录时系统4.显示和信号切换系统5.三字段“一打一查”系统6.人工应急7.监控系统第2页共80页第1页共80页编号:时间:2021年x月x日书山有路勤为径,学海无涯苦作舟页码:第2页共80页8.综合信息查询系统9.通讯网络二、各个子系统的功能及实现方案1.110/122/119/120接处警系统1)接处警系统功能110/122/119/120接处警系统包括软件及配套软硬件系统,是三台合一指挥中心系统的核心,主要完成接警、处警、辅助调度等工作。该系统包括了110、119、122、120、联动业务的接处警及辅助调度、信息共享、集中统一的信息管理等软件,以及相配套的服务器等硬件设备和系统支撑软件。并且预留了未来与联动单位的软硬件接口。系统提供完整的接处警事件管理系统,系统全面管理包括报警事件的受理,确认,记录,转移,调警、协同、反馈、结案等流程,以及相关图象和录音记录。在事件处理过程中,该系统可实时显示事件的处理及进展状况,包括现场情况、调警指令、指令执行情况等等。同时该系统可实现历史事件的综合查询。一旦启动不同业务的关联程序,系统可以自动向业务单位(110、119、122、120)及联动单位发送出动、联动通知并在相应处警单位形成联动事件,联动事件记录的更新和补充,以及调警信息、人员和物资的调配。系统采用B/S和C/S相结合的多层体系结构,以满足晋江市指挥中心和远程坐席的接处接警的需要:在晋江市指挥中心的接处警坐席软件采用C/S结构,以满足对市指挥中心接处警工作效率的需要;远程第3页共80页第2页共80页编号:时间:2021年x月x日书山有路勤为径,学海无涯苦作舟页码:第3页共80页坐席采用B/S结构的接处警软件,以满足扩展性和可维护性的需要。系统可以接收来自公众电话网络、移动电话网络、小灵通以及内部人员无线对讲的报警,并可以接收报警人电话信息,自动定位,根据先业务后属地原则对110、119、122、120等报警或求助事件进行记录、调度、转移、处理、反馈、归并结案等。110/122/119/120接处警系统的详细功能描述如下:功能名称简要描述(1)接处警a)接警状态监控i.登入/登出坐席使用该功能进行系统登录和退出操作。ii.离席/返回坐席使用该功能通知系统暂停工作和开始工作。b)来话处理i.应答/挂机坐席使用该功能来接听正在振铃的电话,以及结束当前的通话。ii.话务转移如果接警员当前接听的电话需要转接到其他席位或值班主任,可以使用该功能将电话进行内部转移。iii.来话信息显示根据报警电话的主叫号码,显示此电话的三字段信息。iv.会议接警员在接警过程中可以发起三方会议。v.话务信息录入录入来话相关信息:如报警人姓名、性别、报警人联系电话及地址。vi.历史来电信息查询根据报警电话的主叫号码,从历史通话记录中查询客户的历史来电记录。vii.电话优先根据来话排队队列,将电话优先排队接听viii.黑名单电话将电话加入黑名单中,进行屏蔽或教育c)事件处理i.事件信息录入如果来话被定性为正常报警,系统要求输入事件的相关信息:事发地、事件类型、事件描述。ii.事件关联如果查询到有相同事件发生,接警员可把当前事件与历史事件关联起来。iii.事件转移将新创建的事件转移给其他座席处理。iv.回拨接警员在接听报警人电话的过程中,如果通话出现无声或中途掉线,可根据报警人的来电号码对报警人进行回拨。v.预案接警员可以查看各个警种的文本预案。vi.转IVR咨询接警员将报警人的问题转到IVR进行咨询d)事件列表i.设置过滤条件...

1、当您付费下载文档后,您只拥有了使用权限,并不意味着购买了版权,文档只能用于自身使用,不得用于其他商业用途(如 [转卖]进行直接盈利或[编辑后售卖]进行间接盈利)。
2、本站所有内容均由合作方或网友上传,本站不对文档的完整性、权威性及其观点立场正确性做任何保证或承诺!文档内容仅供研究参考,付费前请自行鉴别。
3、如文档内容存在违规,或者侵犯商业秘密、侵犯著作权等,请点击“违规举报”。

碎片内容

合同附件(XXXX1129_技术方案)

您可能关注的文档

确认删除?
VIP
微信客服
  • 扫码咨询
会员Q群
  • 会员专属群点击这里加入QQ群
客服邮箱
回到顶部