电脑桌面
添加小米粒文库到电脑桌面
安装后可以在桌面快捷访问

《税务筹划》期末考试试卷(汇总)VIP免费

《税务筹划》期末考试试卷(汇总)_第1页
1/8
《税务筹划》期末考试试卷(汇总)_第2页
2/8
《税务筹划》期末考试试卷(汇总)_第3页
3/8
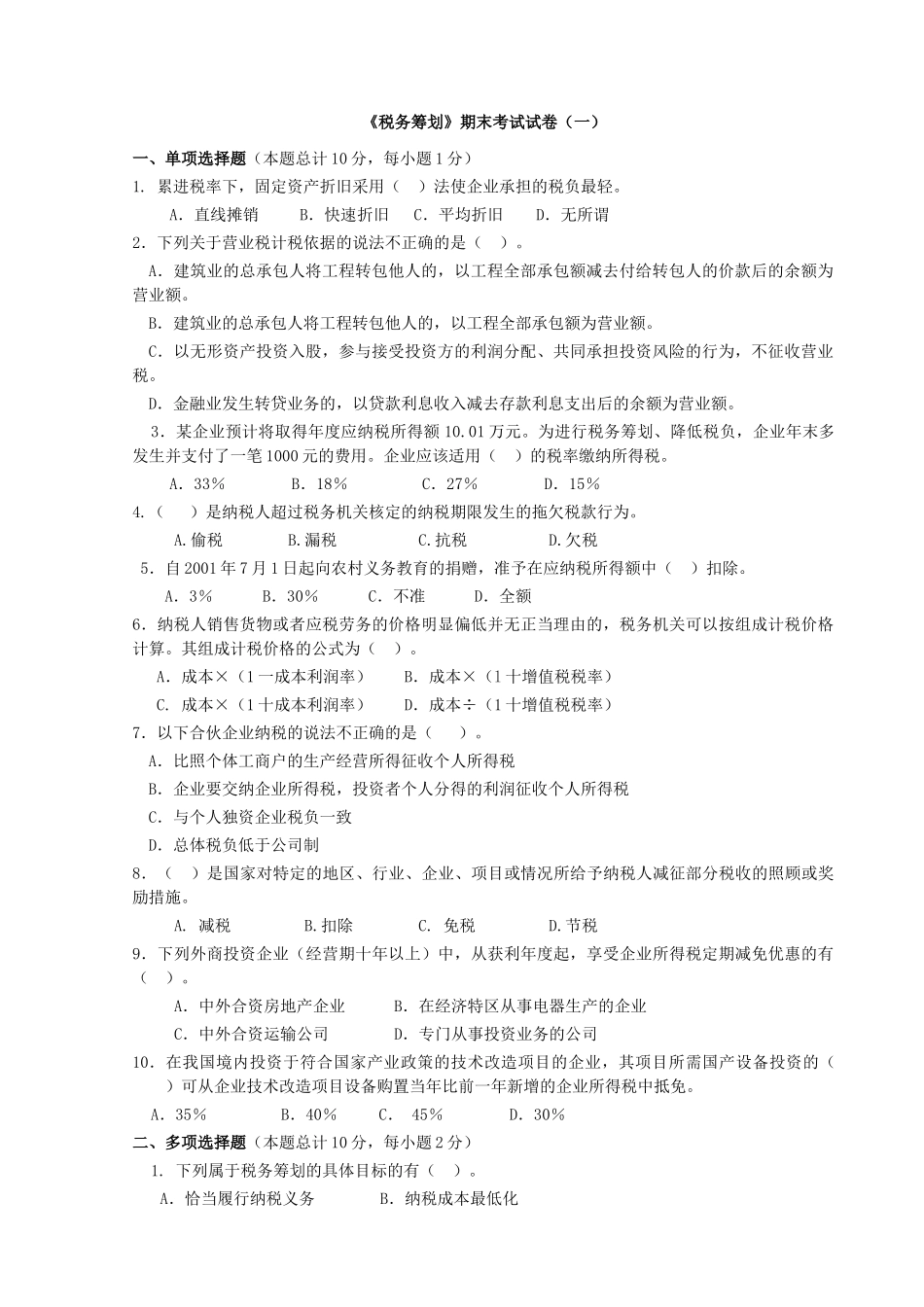
《税务筹划》期末考试试卷(一)一、单项选择题(本题总计10分,每小题1分)1.累进税率下,固定资产折旧采用()法使企业承担的税负最轻。A.直线摊销B.快速折旧C.平均折旧D.无所谓2.下列关于营业税计税依据的说法不正确的是()。A.建筑业的总承包人将工程转包他人的,以工程全部承包额减去付给转包人的价款后的余额为营业额。B.建筑业的总承包人将工程转包他人的,以工程全部承包额为营业额。C.以无形资产投资入股,参与接受投资方的利润分配、共同承担投资风险的行为,不征收营业税。D.金融业发生转贷业务的,以贷款利息收入减去存款利息支出后的余额为营业额。3.某企业预计将取得年度应纳税所得额10.01万元。为进行税务筹划、降低税负,企业年末多发生并支付了一笔1000元的费用。企业应该适用()的税率缴纳所得税。A.33%B.18%C.27%D.15%4.()是纳税人超过税务机关核定的纳税期限发生的拖欠税款行为。A.偷税B.漏税C.抗税D.欠税5.自2001年7月1日起向农村义务教育的捐赠,准予在应纳税所得额中()扣除。A.3%B.30%C.不准D.全额6.纳税人销售货物或者应税劳务的价格明显偏低并无正当理由的,税务机关可以按组成计税价格计算。其组成计税价格的公式为()。A.成本×(1一成本利润率)B.成本×(l十增值税税率)C.成本×(1十成本利润率)D.成本÷(1十增值税税率)7.以下合伙企业纳税的说法不正确的是()。A.比照个体工商户的生产经营所得征收个人所得税B.企业要交纳企业所得税,投资者个人分得的利润征收个人所得税C.与个人独资企业税负一致D.总体税负低于公司制8.()是国家对特定的地区、行业、企业、项目或情况所给予纳税人减征部分税收的照顾或奖励措施。A.减税B.扣除C.免税D.节税9.下列外商投资企业(经营期十年以上)中,从获利年度起,享受企业所得税定期减免优惠的有()。A.中外合资房地产企业B.在经济特区从事电器生产的企业C.中外合资运输公司D.专门从事投资业务的公司10.在我国境内投资于符合国家产业政策的技术改造项目的企业,其项目所需国产设备投资的()可从企业技术改造项目设备购置当年比前一年新增的企业所得税中抵免。A.35%B.40%C.45%D.30%二、多项选择题(本题总计10分,每小题2分)1.下列属于税务筹划的具体目标的有()。A.恰当履行纳税义务B.纳税成本最低化C.税收负担最低化D.间接纳税成本最低2.以下关于纳税人存贷计价税务筹划的策略正确的有()。A.正处于征税期的企业,在价格不断上涨时,存货可后进先出;B.盈利企业,在价格不断上涨时,存货应后进先出;C.享受所得税优惠的企业,在价格不断上涨时,存货应先进先出;D.纳税人存贷计价方法一经确定,不得随意改变。如确需改变的应在下一季度开始前报主管税务机关批准。3.下列关于再投资退税条件正确的有()。A.必须是从外商投资企业获得的利润B.必须是纳税后的利润用于再投资C.再投资举办产品出口企业应提供确认证明D.外国投资者必须自资金实际投人之日起一年内办理退税4.绝对收益筹划原理是使纳税人的纳税绝对总额减少的筹划策略,它可以分为()。A.直接收益筹划原理B.相对收益筹划原理C.递延纳税原理D.间接收益筹划原理5.卷烟厂用外购已税烟丝生产的卷烟,关于从应纳消费税税额中扣除原料烟丝已纳消费税税款规定不正确的是()。A.60%B.30%C.40%D.全部三、判断题(本题总计10分,每小题1分)1.免税属于相对节税。2.纳税人采取以旧换新方式销售货物时,可以按扣除旧货物折价后的余额计缴税款。3.当实际增值率小于税负平衡点增值率时,小规模纳税人税负重。4.纳税人有依法纳税的义务,也有依据税法、经过合理的甚至巧妙的安排以实现尽量少负担税款的权利。5.税务筹划一般表现为纳税最少和纳税最晚。6.大多数国家同时实行居民管辖权与地域管辖权。7.纳税人将自产的应税消费品又连续生产应税消费品的,不视为发生了应税行为,不缴纳消费税。8.销售不动产属于销售货物,应该征收增值税。9.进口货物的完税价格是指以成交价格为基础的离岸价格。10.企业采取新设合并的,视同新办企业,享受新办企业的税收优惠。四、简答题...

1、当您付费下载文档后,您只拥有了使用权限,并不意味着购买了版权,文档只能用于自身使用,不得用于其他商业用途(如 [转卖]进行直接盈利或[编辑后售卖]进行间接盈利)。
2、本站所有内容均由合作方或网友上传,本站不对文档的完整性、权威性及其观点立场正确性做任何保证或承诺!文档内容仅供研究参考,付费前请自行鉴别。
3、如文档内容存在违规,或者侵犯商业秘密、侵犯著作权等,请点击“违规举报”。

碎片内容

《税务筹划》期末考试试卷(汇总)

您可能关注的文档

确认删除?
VIP
微信客服
  • 扫码咨询
会员Q群
  • 会员专属群点击这里加入QQ群
客服邮箱
回到顶部