电脑桌面
添加小米粒文库到电脑桌面
安装后可以在桌面快捷访问

当前房地产市场状况下如何正确运用收益法评估VIP免费

当前房地产市场状况下如何正确运用收益法评估_第1页
1/5
当前房地产市场状况下如何正确运用收益法评估_第2页
2/5
当前房地产市场状况下如何正确运用收益法评估_第3页
3/5
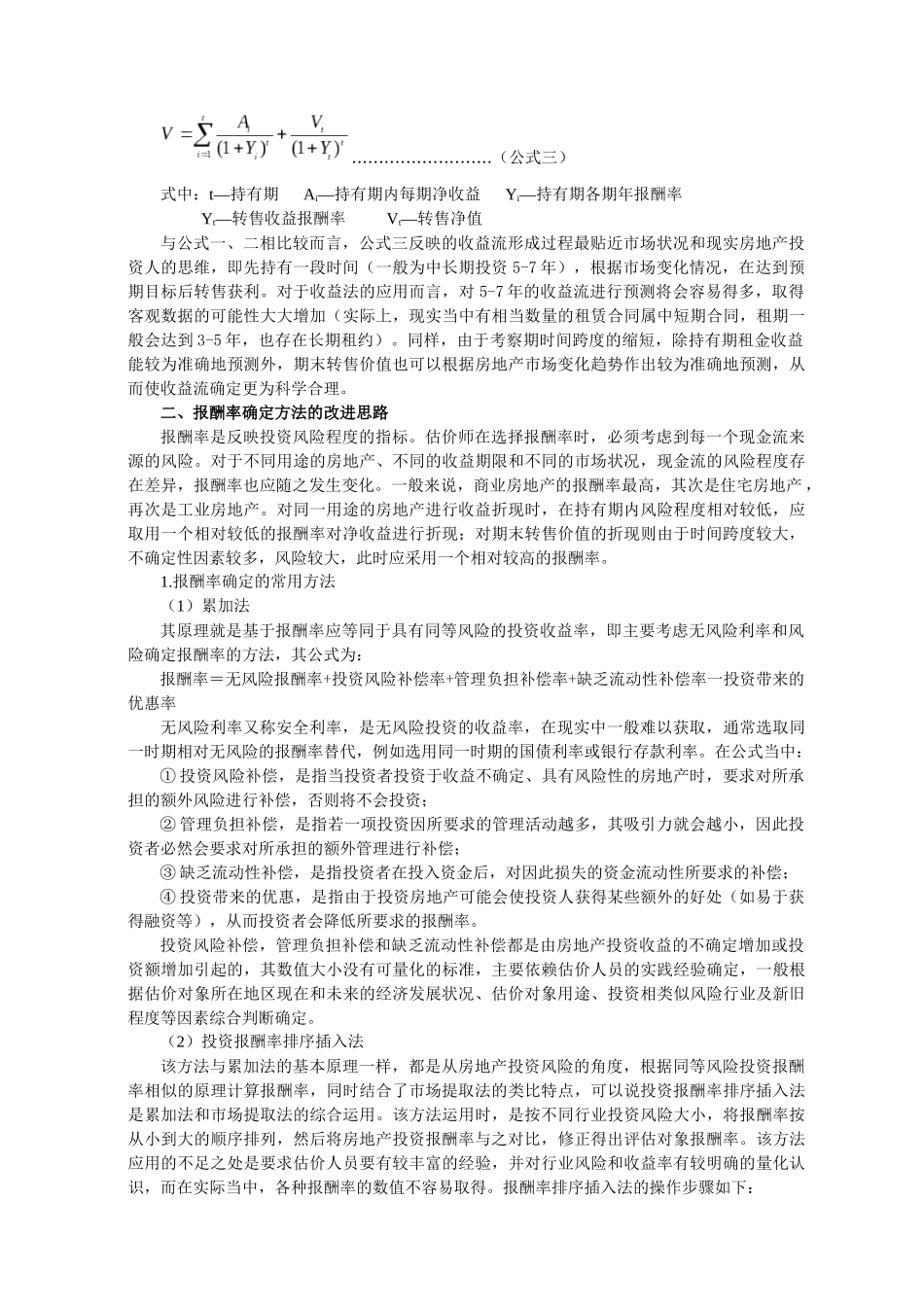
当前房地产市场状况下如何正确运用收益法评估住宅房地产价格沈博1蔡慧芝2浙江亿安联诚土地房地产评估有限公司在目前住宅房地产市场价格居高、出租租金明显偏低的情况下,对收益法的合理运用一直是业界估价师面对的难题,一方面随着市场的逐步发育,住宅房地产市场出租情况非常普遍,收益资料很容易取得;另一方面,采用收益法估算出的住宅房地产价值大大低于正常市场交易价格,运用收益法评估住宅房地产价值似乎显得不切实际。因此,估价师往往会选择放弃选用收益法进行住宅房地产价值评估,即使选用,在作业时通常会先运用市场提取法测算出一个非常低的报酬率,并以其为基础用收益法测算出估价对象住宅房地产价值。按此操作,报酬率的确定与投资者正常的投资思维相背离,致使运用收益法测算得到的住宅房地产价值没有说服力。针对这一问题,笔者对如何正确运用收益法评估住宅房地产价格的改进思路进行了探讨。一、收益流确定方法的改进思路按照我国房地产估价师的通常做法,在运用收益法公式测算房地产价值时基本有两种模式,其一是假设在整个收益期限内,收益流稳定不变;其二是假设在整个收益期限内,净收益按一个固定不变的比例等比递增(递减)。净收益每年不变的收益流测算模式:‥‥‥‥‥‥‥‥‥‥‥‥‥‥‥‥(公式一)式中:A—年净收益Y—年报酬率n—收益期限净收益按一个固定比率递增或递减的收益流测算模式:‥‥‥‥‥‥‥‥‥‥‥‥‥‥(公式二)式中:A—年净收益Y—年报酬率n—收益期限g—收益流变化比例以上两种收益流模式由于时间跨度大,未来每年收益流难以准确预测,因此按上述两种收益流计算模式测算房地产价值既不科学,又不符合市场投资实际,其结果不能正确反映市场客观状况。而且房地产业也遵循经济发展四周期的规律,其价格处于不断地曲线变化之中,不可能有一个长期稳定,或一直上升或者下降的收益流,净收益长期不变或按一个固定比率递增或递减的假设也显得乏力。在我国房地产市场发育初期,住房主要是为了满足人们的自住需求,住宅租赁主要以廉租住房为主,廉租住房租金水平较低且长期稳定,收益流水平基本不变。但随着市场发展成熟,购买住宅房地产不再单纯出于自住目的,而更多的表现为投资者的投资套利行为。因此,住宅租赁市场受市场交易的影响而不断发生变化,长期、稳定的收益流难以形成。但是,对于现实当中的投资者来说,其关注的是所持有物业在整个投资期内的投资回报,而不仅仅只是当前租赁的收益。当租金收益远高于房地产市场交易价格或预期价格变化所产生的收益时(如商业房地产),投资者会选择置业投资,每年获取高额、稳定的收益;当现实房地产价格增速较快或预期价格水平会有较大幅度提升(如近几年快速拉升的住宅房地产价格),交易收益远高于于租金收益,投资者则会选择先持有,等待房地产市场价格上涨后再行出售。这就是现实当中较为典型的投资模式,其相应的收益流测算模式如下:‥‥‥‥‥‥‥‥‥‥‥‥‥(公式三)式中:t—持有期Ai—持有期内每期净收益Yi—持有期各期年报酬率Yt—转售收益报酬率Vt—转售净值与公式一、二相比较而言,公式三反映的收益流形成过程最贴近市场状况和现实房地产投资人的思维,即先持有一段时间(一般为中长期投资5-7年),根据市场变化情况,在达到预期目标后转售获利。对于收益法的应用而言,对5-7年的收益流进行预测将会容易得多,取得客观数据的可能性大大增加(实际上,现实当中有相当数量的租赁合同属中短期合同,租期一般会达到3-5年,也存在长期租约)。同样,由于考察期时间跨度的缩短,除持有期租金收益能较为准确地预测外,期末转售价值也可以根据房地产市场变化趋势作出较为准确地预测,从而使收益流确定更为科学合理。二、报酬率确定方法的改进思路报酬率是反映投资风险程度的指标。估价师在选择报酬率时,必须考虑到每一个现金流来源的风险。对于不同用途的房地产、不同的收益期限和不同的市场状况,现金流的风险程度存在差异,报酬率也应随之发生变化。一般来说,商业房地产的报酬率最高,其次是住宅房地产,再次是工业房地产。对同一用途的房地产进行收益折现时,在持有期内...

1、当您付费下载文档后,您只拥有了使用权限,并不意味着购买了版权,文档只能用于自身使用,不得用于其他商业用途(如 [转卖]进行直接盈利或[编辑后售卖]进行间接盈利)。
2、本站所有内容均由合作方或网友上传,本站不对文档的完整性、权威性及其观点立场正确性做任何保证或承诺!文档内容仅供研究参考,付费前请自行鉴别。
3、如文档内容存在违规,或者侵犯商业秘密、侵犯著作权等,请点击“违规举报”。

碎片内容

当前房地产市场状况下如何正确运用收益法评估

您可能关注的文档

确认删除?
VIP
微信客服
  • 扫码咨询
会员Q群
  • 会员专属群点击这里加入QQ群
客服邮箱
回到顶部