电脑桌面
添加小米粒文库到电脑桌面
安装后可以在桌面快捷访问

财务报表分析基础知识培训VIP免费

财务报表分析基础知识培训_第1页
1/6
财务报表分析基础知识培训_第2页
2/6
财务报表分析基础知识培训_第3页
3/6
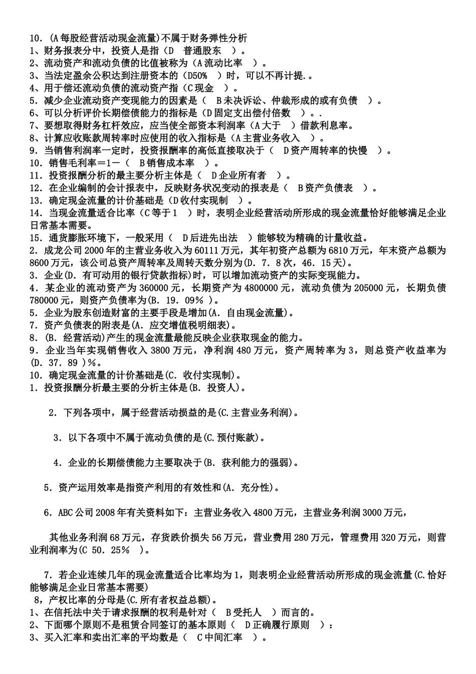
1.理想的有形净值债务率应维持在(C1:1)的比例。2.企业进行长期投资的根本目的,是为了(A控制被投资公司的生产经营)。3.假设某公司普通股2000年的平均市场价格为17.8元,其中年初价格为16.5元,年末价格为18.2元,当年宣布的每股股利为0.25元。则该公司的股票获利率是(D10.96)%。4.可用于偿还流动负债的流动资产指(C现金)。5.当资产收益率大于负债利息率时,(A财务杠杆将产生正效应)6.C公司净利润为100万元,本年存货增加为10万元,应交税金增加5万元,应付账款增加2万元,预付账款增加3万元,则C公司经营活动的现金净额(B94)万元。6.B7.D8.C9.A10.D7.当出现(D企业具有较好的偿债能力声誉)情况时,一般表示企业流动资产的实际变现能力要比财务报表项目所反映的变现能力要好一些。A取得应收票据贴现款B为其他单位提供债务担保C拥有较多的长期资产8.企业应收账款周转天数为90天,存货周转天数为90天,存货周转天数为180天,则可简化计算营业周期为(270)天。9.一般来说在企业资本总额、息税前利润相同的情况下,以下哪种结果是正确的(A企业负债比例越高,财务杠杆系数越大)10.(D预期三个月内短期证券的买卖)不属于企业的投资活动。1、下列项目不属于资本公积核算范围的事(b提取公积金)。2、成龙公司2000年的主营业务收入为60111万元,其中年初资产总额为6810万元,年末资产总额为8600万元,该公司总资产周转率及周转天数分别为(d7.8次,46.15天)。3、企业(d有可动用的银行贷款指标)时,可以增加流动资产的实际变现能力。4、某企业的流动资产为360000元,长期资产为4800000元,流动负债为205000元,长期负债为780000元,则资产负债率为(b19.09%)。5、企业为股东创造财富的主要手段是增加(a自由现金流量)。7、资产负债表的附表是(a应交增值税明细表)。8(b经营活动)产生的现金流量最能反映企业获取现金的能力。9、企业当年实现销售收入3800万元,净利润480万元,资产周转率为3,则总资产收益率为(d37.89)%。10、确定现金流量的计价基础是(c收付实现制)。1.夏华公司下一年度的净资产收益率目标为16%,资产负愤率调整为45%,则其资产净利率应达到(A)%。A.8.82.资产负债表的附表是(D)D.应交增值税明细表3.减少企业流动资产变现能力的因素是(B未决诉讼、仲裁形成的或有负偾)。4.资产运用效率,是指资产利用的有效性和(B充分性)。5.(D总资产报酬率)可以用来反映企业的财务效益。6.如果某企业以收入基础计算的存货周转率为16次,而以成本为基础的存货周转率为12次,又已知本年毛利32000元,则平均存货为(C8000)元。7.以下对市盈率表述正确的是(A)。A.过高的市盈率蕴含着较高的风险8.在选择利息偿付倍数指标时,一般应选择几年中(C最低)的利息偿付倍数指标,作为最基本的标准。9.股票获利率中的每股利润是(C每股股利+每股市场利得)。10.(A每股经营活动现金流量)不属于财务弹性分析1、财务报表分中,投资人是指(D普通股东)。2、流动资产和流动负债的比值被称为(A流动比率)。3、当法定盈余公积达到注册资本的(D50%)时,可以不再计提.。4、用于偿还流动负债的流动资产指(C现金)。5.减少企业流动资产变现能力的因素是(B未决诉讼、仲裁形成的或有负债)。6、可以分析评价长期偿债能力的指标是(D固定支出偿付倍数)。.7、要想取得财务杠杆效应,应当使全部资本利润率(A大于)借款利息率。8、计算应收账款周转率时应使用的收入指标是(A主营业务收入)。9.当销售利润率一定时,投资报酬率的高低直接取决于(D资产周转率的快慢)。10.销售毛利率=1-(B销售成本率)。11.投资报酬分析的最主要分析主体是(D企业所有者)。12.在企业编制的会计报表中,反映财务状况变动的报表是(B资产负债表)。13.确定现金流量的计价基础是(D收付实现制)。14.当现金流量适合比率(C等于1)时,表明企业经营活动所形成的现金流量恰好能够满足企业日常基本需要。15.通货膨胀环境下,一般采用(D后进先出法)能够较为精确的计量收益。2.成龙公司2000年的主营业务收入为60111万元,其年初资产总额为6810万元,年末资产总额为8600万元,该公司总资产周转率及周转...

1、当您付费下载文档后,您只拥有了使用权限,并不意味着购买了版权,文档只能用于自身使用,不得用于其他商业用途(如 [转卖]进行直接盈利或[编辑后售卖]进行间接盈利)。
2、本站所有内容均由合作方或网友上传,本站不对文档的完整性、权威性及其观点立场正确性做任何保证或承诺!文档内容仅供研究参考,付费前请自行鉴别。
3、如文档内容存在违规,或者侵犯商业秘密、侵犯著作权等,请点击“违规举报”。

碎片内容

财务报表分析基础知识培训

确认删除?
VIP
微信客服
  • 扫码咨询
会员Q群
  • 会员专属群点击这里加入QQ群
客服邮箱
回到顶部