电脑桌面
添加小米粒文库到电脑桌面
安装后可以在桌面快捷访问

股权资本自由现金流贴现模型VIP免费

股权资本自由现金流贴现模型_第1页
1/7
股权资本自由现金流贴现模型_第2页
2/7
股权资本自由现金流贴现模型_第3页
3/7
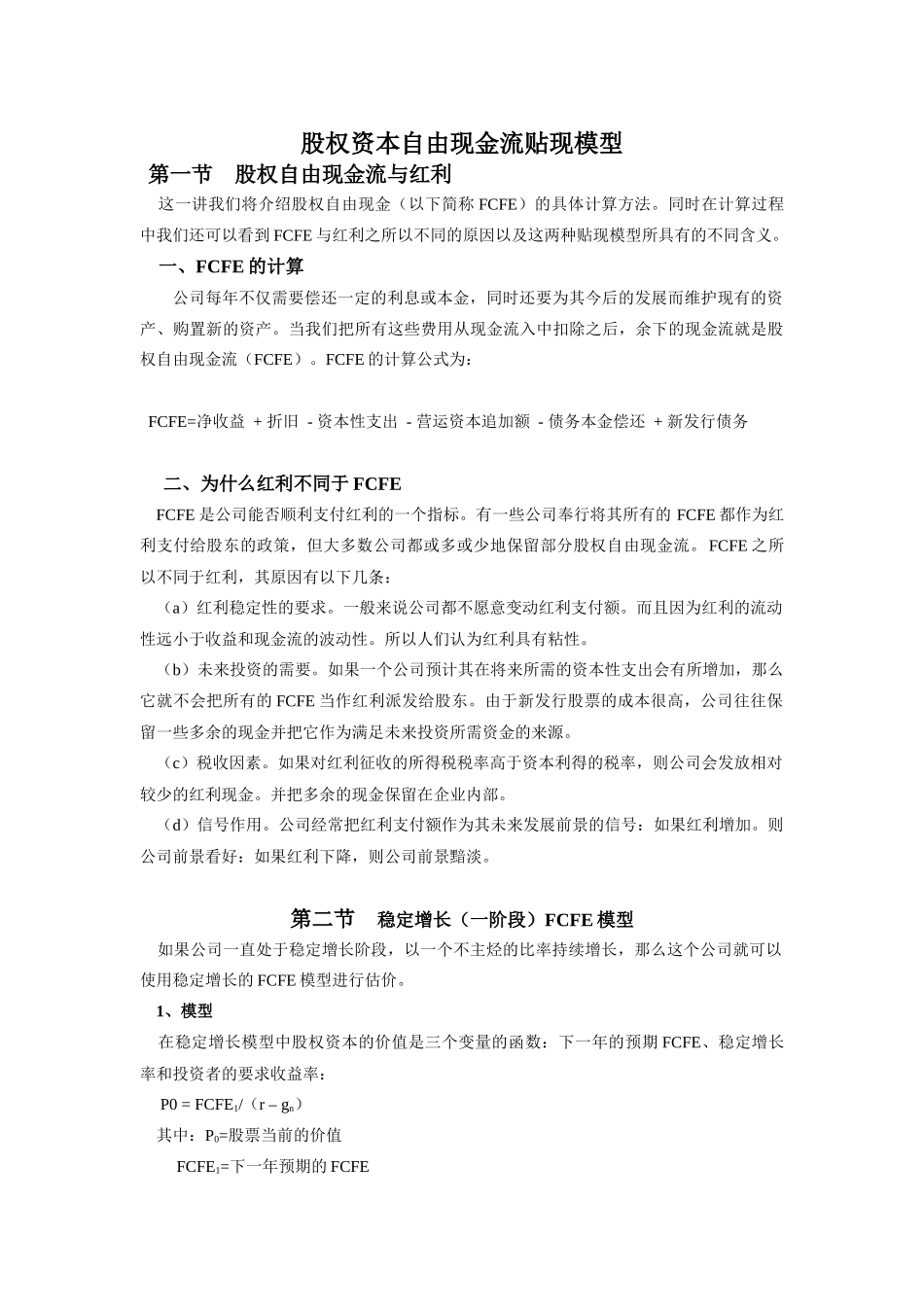
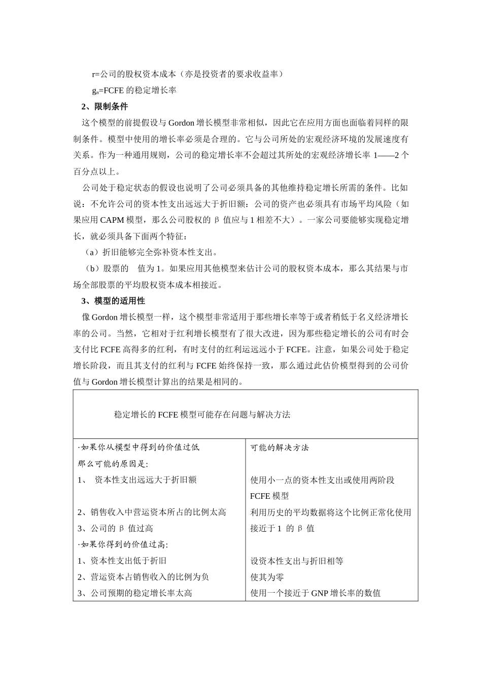
股权资本自由现金流贴现模型第一节股权自由现金流与红利这一讲我们将介绍股权自由现金(以下简称FCFE)的具体计算方法。同时在计算过程中我们还可以看到FCFE与红利之所以不同的原因以及这两种贴现模型所具有的不同含义。一、FCFE的计算公司每年不仅需要偿还一定的利息或本金,同时还要为其今后的发展而维护现有的资产、购置新的资产。当我们把所有这些费用从现金流入中扣除之后,余下的现金流就是股权自由现金流(FCFE)。FCFE的计算公式为:FCFE=净收益+折旧-资本性支出-营运资本追加额-债务本金偿还+新发行债务二、为什么红利不同于FCFEFCFE是公司能否顺利支付红利的一个指标。有一些公司奉行将其所有的FCFE都作为红利支付给股东的政策,但大多数公司都或多或少地保留部分股权自由现金流。FCFE之所以不同于红利,其原因有以下几条:(a)红利稳定性的要求。一般来说公司都不愿意变动红利支付额。而且因为红利的流动性远小于收益和现金流的波动性。所以人们认为红利具有粘性。(b)未来投资的需要。如果一个公司预计其在将来所需的资本性支出会有所增加,那么它就不会把所有的FCFE当作红利派发给股东。由于新发行股票的成本很高,公司往往保留一些多余的现金并把它作为满足未来投资所需资金的来源。(c)税收因素。如果对红利征收的所得税税率高于资本利得的税率,则公司会发放相对较少的红利现金。并把多余的现金保留在企业内部。(d)信号作用。公司经常把红利支付额作为其未来发展前景的信号:如果红利增加。则公司前景看好:如果红利下降,则公司前景黯淡。第二节稳定增长(一阶段)FCFE模型如果公司一直处于稳定增长阶段,以一个不主烃的比率持续增长,那么这个公司就可以使用稳定增长的FCFE模型进行估价。1、模型在稳定增长模型中股权资本的价值是三个变量的函数:下一年的预期FCFE、稳定增长率和投资者的要求收益率:P0=FCFE1/(r–gn)其中:P0=股票当前的价值FCFE1=下一年预期的FCFEr=公司的股权资本成本(亦是投资者的要求收益率)gn=FCFE的稳定增长率2、限制条件这个模型的前提假设与Gordon增长模型非常相似,因此它在应用方面也面临着同样的限制条件。模型中使用的增长率必须是合理的。它与公司所处的宏观经济环境的发展速度有关系。作为一种通用规则,公司的稳定增长率不会超过其所处的宏观经济增长率1——2个百分点以上。公司处于稳定状态的假设也说明了公司必须具备的其他维持稳定增长所需的条件。比如说:不允许公司的资本性支出远远大于折旧额:公司的资产也必须具有市场平均风险(如果应用CAPM模型,那么公司股权的β值应与1相差不大)。一家公司要能够实现稳定增长,就必须具备下面两个特征:(a)折旧能够完全弥补资本性支出。(b)股票的值为1。如果应用其他模型来估计公司的股权资本成本,那么其结果与市场全部股票的平均股权资本成本相接近。3、模型的适用性像Gordon增长模型一样,这个模型非常适用于那些增长率等于或者稍低于名义经济增长率的公司。当然,它相对于红利增长模型有了很大改进,因为那些稳定增长的公司有时会支付比FCFE高得多的红利,有时支付的红利运远远小于FCFE。注意,如果公司处于稳定增长阶段,而且其支付的红利与FCFE始终保持一致,那么通过此估价模型得到的公司价值与Gordon增长模型计算出的结果是相同的。稳定增长的FCFE模型可能存在问题与解决方法·如果你从模型中得到的价值过低那么可能的原因是:1、资本性支出远远大于折旧额2、销售收入中营运资本所占的比例太高3、公司的β值过高·如果你得到的价值过高:1、资本性支出低于折旧2、营运资本占销售收入的比例为负3、公司预期的稳定增长率太高可能的解决方法使用小一点的资本性支出或使用两阶段FCFE模型利用历史的平均数据将这个比例正常化使用接近于1的β值设资本性支出与折旧相等使其为零使用一个接近于GNP增长率的数值第三节两阶段FCFE模型FCFE两阶段估价模型适用于那些预计会在一定时间段里快速增长,然后再进入稳定增长阶段的公司。1、模型股票的价值由两部分组成:一是超常增长时期每年FCFE的现值,二是超常增长时期结时期末价值的现值。股票价值=高速增长阶段FCFE的现值+...

1、当您付费下载文档后,您只拥有了使用权限,并不意味着购买了版权,文档只能用于自身使用,不得用于其他商业用途(如 [转卖]进行直接盈利或[编辑后售卖]进行间接盈利)。
2、本站所有内容均由合作方或网友上传,本站不对文档的完整性、权威性及其观点立场正确性做任何保证或承诺!文档内容仅供研究参考,付费前请自行鉴别。
3、如文档内容存在违规,或者侵犯商业秘密、侵犯著作权等,请点击“违规举报”。

碎片内容

股权资本自由现金流贴现模型

墨香书阁+ 关注
实名认证
内容提供者

热爱教学事业,对互联网知识分享很感兴趣

确认删除?
VIP
微信客服
  • 扫码咨询
会员Q群
  • 会员专属群点击这里加入QQ群
客服邮箱
回到顶部