电脑桌面
添加小米粒文库到电脑桌面
安装后可以在桌面快捷访问

安装预算入门VIP专享VIP免费

安装预算入门_第1页
1/14
安装预算入门_第2页
2/14
安装预算入门_第3页
3/14
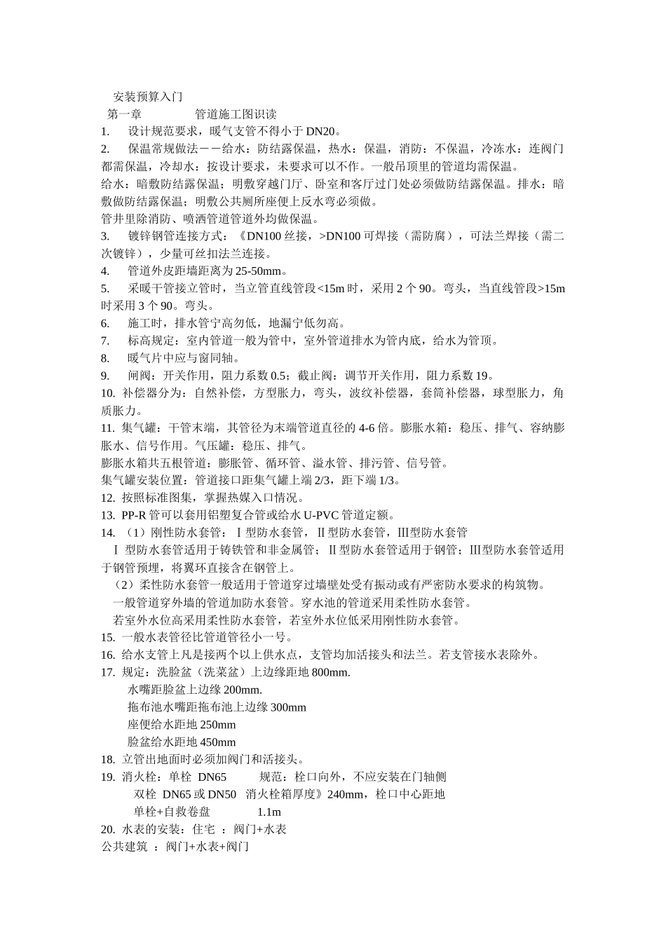
安装预算入门第一章管道施工图识读1.设计规范要求,暖气支管不得小于DN20。2.保温常规做法――给水:防结露保温,热水:保温,消防:不保温,冷冻水:连阀门都需保温,冷却水:按设计要求,未要求可以不作。一般吊顶里的管道均需保温。给水:暗敷防结露保温;明敷穿越门厅、卧室和客厅过门处必须做防结露保温。排水:暗敷做防结露保温;明敷公共厕所座便上反水弯必须做。管井里除消防、喷洒管道管道外均做保温。3.镀锌钢管连接方式:《DN100丝接,>DN100可焊接(需防腐),可法兰焊接(需二次镀锌),少量可丝扣法兰连接。4.管道外皮距墙距离为25-50mm。5.采暖干管接立管时,当立管直线管段<15m时,采用2个90。弯头,当直线管段>15m时采用3个90。弯头。6.施工时,排水管宁高勿低,地漏宁低勿高。7.标高规定:室内管道一般为管中,室外管道排水为管内底,给水为管顶。8.暖气片中应与窗同轴。9.闸阀:开关作用,阻力系数0.5;截止阀:调节开关作用,阻力系数19。10.补偿器分为:自然补偿,方型胀力,弯头,波纹补偿器,套筒补偿器,球型胀力,角质胀力。11.集气罐:干管末端,其管径为末端管道直径的4-6倍。膨胀水箱:稳压、排气、容纳膨胀水、信号作用。气压罐:稳压、排气。膨胀水箱共五根管道:膨胀管、循环管、溢水管、排污管、信号管。集气罐安装位置:管道接口距集气罐上端2/3,距下端1/3。12.按照标准图集,掌握热媒入口情况。13.PP-R管可以套用铝塑复合管或给水U-PVC管道定额。14.(1)刚性防水套管:Ⅰ型防水套管,Ⅱ型防水套管,Ⅲ型防水套管Ⅰ型防水套管适用于铸铁管和非金属管;Ⅱ型防水套管适用于钢管;Ⅲ型防水套管适用于钢管预埋,将翼环直接含在钢管上。(2)柔性防水套管一般适用于管道穿过墙壁处受有振动或有严密防水要求的构筑物。一般管道穿外墙的管道加防水套管。穿水池的管道采用柔性防水套管。若室外水位高采用柔性防水套管,若室外水位低采用刚性防水套管。15.一般水表管径比管道管径小一号。16.给水支管上凡是接两个以上供水点,支管均加活接头和法兰。若支管接水表除外。17.规定:洗脸盆(洗菜盆)上边缘距地800mm.水嘴距脸盆上边缘200mm.拖布池水嘴距拖布池上边缘300mm座便给水距地250mm脸盆给水距地450mm18.立管出地面时必须加阀门和活接头。19.消火栓:单栓DN65规范:栓口向外,不应安装在门轴侧双栓DN65或DN50消火栓箱厚度》240mm,栓口中心距地单栓+自救卷盘1.1m20.水表的安装:住宅:阀门+水表公共建筑:阀门+水表+阀门室外:阀门+水表+阀门+泄水阀+减震等21.清扫口:接来两个及两个以上的卫生器具支管上应加清扫口,若有地漏可以不加。立管检查口:最底层和最高层必须设置,每隔一至二层设置。干管长度穿越几个房间每隔8-12m时应加清扫口或检查口。22.立管变径必须采用大小头,支管可以采用补心,如接水表变径。大小头补心23.排水管道弯头三通的选用:横管与立管应采用90度斜三通或四通横管与横管应采用45度三通或四通立管与排水干管(如出户管)应用2个45度弯头或半径大于4倍D的90度弯头24.存水弯:P型——蹲便S型——脸盆、小便斗第二章基础知识一、给水工程(一)室外给水系统的分类1.以地面水为水源的给水系统2.以地下水为水源的给水系统(二)室外给水系统形式:直流给水系统、循环给水系统、循序给水系统(三)室内给水系统分类:生活、生产、消防(四)室内给水系统组成:引入管、水表、管路、给水附件、升压贮水设备、室内消防设备(五)室内给水系统压力组成:H=H1+H2+H3+H4H1=引入管与最不利环路、最不利点的标高差H2=沿程和局部阻力H3=水表阻力H4=出水水头(采暖循环泵只克服沿程和局部阻力,扬程35-40m)(六)室内给水方式1.简单给水方式2.设置水箱给水方式3.设置水泵给水方式4.设置水池、水泵、水箱给水方式5.分区给水方式6.气压给水方式7.变频给水方式(七)室内给水系统管路图式:上分、中分、下分(八)室内给水敷设方式:明装、安装(注:埋墙的镀锌钢管应做防腐)二、排水工程(一)污水及分类:生活、生产、雨雪水(二)排水体制:合流、分流(三)排水系统组成:室外、室内三、供暖工程(一)供暖系统分类1.按使用热媒不...

1、当您付费下载文档后,您只拥有了使用权限,并不意味着购买了版权,文档只能用于自身使用,不得用于其他商业用途(如 [转卖]进行直接盈利或[编辑后售卖]进行间接盈利)。
2、本站所有内容均由合作方或网友上传,本站不对文档的完整性、权威性及其观点立场正确性做任何保证或承诺!文档内容仅供研究参考,付费前请自行鉴别。
3、如文档内容存在违规,或者侵犯商业秘密、侵犯著作权等,请点击“违规举报”。

碎片内容

安装预算入门

确认删除?
VIP
微信客服
  • 扫码咨询
会员Q群
  • 会员专属群点击这里加入QQ群
客服邮箱
回到顶部