电脑桌面
添加小米粒文库到电脑桌面
安装后可以在桌面快捷访问

广东工业大学财务报销指南2013版VIP免费

广东工业大学财务报销指南2013版_第1页
1/34
广东工业大学财务报销指南2013版_第2页
2/34
广东工业大学财务报销指南2013版_第3页
3/34
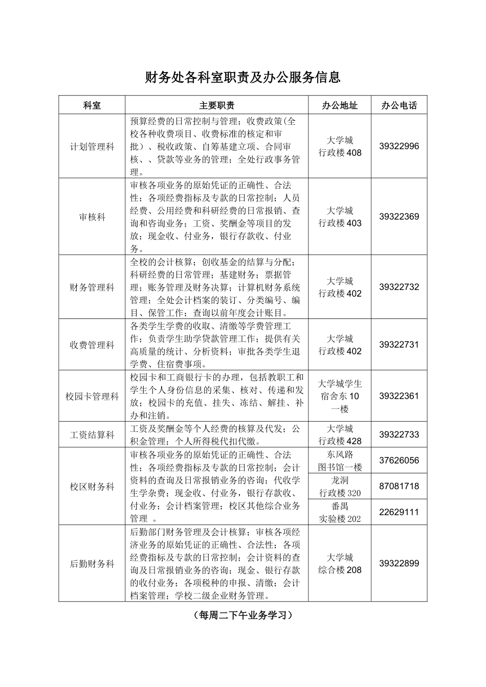
财务报销指南广东工业大学财务处编著二〇一三年十一月前言由于新《高等学校财务制度》以及其他财经法规的出台,对高校经费开支提出了新的要求。为了帮助广大教职工及学生快速了解财务报销规定和报销程序,财务处组织有关人员编写了《广东工业大学财务报销指南》。本指南包括公用经费报销、差旅费报销、科研经费报销、基建经费报销等十一部分内容,每一部分都明确了特定经费的支出范围、支出标准、审批权限、审批手续、票据类型以及办理本经费报销所需的工作程序。报账人员可以根据需要在本指南目录中找到相应内容的页码,并按照该页码对应的说明了解本人所办业务的相关要求,从而尽可能将所办业务需要的资料及手续一次性提供完毕,减少来回修改、补充资料以及询问所需要的时间。希望本《指南》能给广大师生办理财务业务带来方便,节省您宝贵的时间,有不详尽之处敬请多多指教。感谢您对财务工作的一向支持!广东工业大学财务处2013年11月1日财务处各科室职责及办公服务信息科室主要职责办公地址办公电话计划管理科预算经费的日常控制与管理;收费政策(全校各种收费项目、收费标准的核定和审批)、税收政策、自筹基建立项、合同审核、、贷款等业务的管理;全处行政事务管理。大学城行政楼40839322996审核科审核各项业务的原始凭证的正确性、合法性;各项经费指标及专款的日常控制;人员经费、公用经费和科研经费的日常报销、查询和咨询业务;工资、奖酬金等项目的发放;现金收、付业务,银行存款收、付业务。大学城行政楼40339322369财务管理科全校的会计核算;创收基金的结算与分配;科研经费的日常管理;基建财务;票据管理;账务管理及财务决算;计算机财务系统管理;全处会计档案的装订、分类编号、编目、保管工作;查询以前年度会计账目。大学城行政楼40239322732收费管理科各类学生学费的收取、清缴等学费管理工作;负责学生助学贷款管理工作;提供有关高质量的统计、分析资料;审批各类学生退学费、住宿费事项。大学城行政楼40239322731校园卡管理科校园卡和工商银行卡的办理,包括教职工和学生个人身份信息的采集、核对、传递和发放;校园卡的充值、挂失、冻结、解挂、补办和注销。大学城学生宿舍东10一楼39322361工资结算科工资及奖酬金等个人经费的核算及代发;公积金管理;个人所得税代扣代缴。大学城行政楼42839322733校区财务科审核各项业务的原始凭证的正确性、合法性;各项经费指标及专款的日常控制;会计资料的查询及日常报销业务的咨询;代收学生学杂费;现金收、付业务,银行存款收、付业务;会计档案管理;校区其他综合业务管理。东风路图书馆一楼37626056龙洞行政楼32087081718番禺实验楼20222629111后勤财务科后勤部门财务管理及会计核算;审核各项经济业务的原始凭证的正确性、合法性;各项经费指标及专款的日常控制;会计资料的查询及日常报销业务的咨询;现金、银行存款的收付业务;各项税种的申报、清缴;会计档案管理;学校二级企业财务管理。大学城综合楼20839322899(每周二下午业务学习)目录1.部门经费业务办理.................................................................................11.1部门经费报销流程图.......................................................................................11.2部门经费报账指南...........................................................................................21.3部门经费支出范围及注意事项.......................................................................32.科研业务办理.............................................................................................................42.1科研项目管理流程...........................................................................................42.2科研项目业务办理指南...................................................................................52.3纵向科研经费管理指南...................................................................................72.4横向项目报销指南......

1、当您付费下载文档后,您只拥有了使用权限,并不意味着购买了版权,文档只能用于自身使用,不得用于其他商业用途(如 [转卖]进行直接盈利或[编辑后售卖]进行间接盈利)。
2、本站所有内容均由合作方或网友上传,本站不对文档的完整性、权威性及其观点立场正确性做任何保证或承诺!文档内容仅供研究参考,付费前请自行鉴别。
3、如文档内容存在违规,或者侵犯商业秘密、侵犯著作权等,请点击“违规举报”。

碎片内容

广东工业大学财务报销指南2013版

您可能关注的文档

确认删除?
VIP
微信客服
  • 扫码咨询
会员Q群
  • 会员专属群点击这里加入QQ群
客服邮箱
回到顶部