电脑桌面
添加小米粒文库到电脑桌面
安装后可以在桌面快捷访问

XXXX年会计电算化实操VIP免费

XXXX年会计电算化实操_第1页
1/12
XXXX年会计电算化实操_第2页
2/12
XXXX年会计电算化实操_第3页
3/12
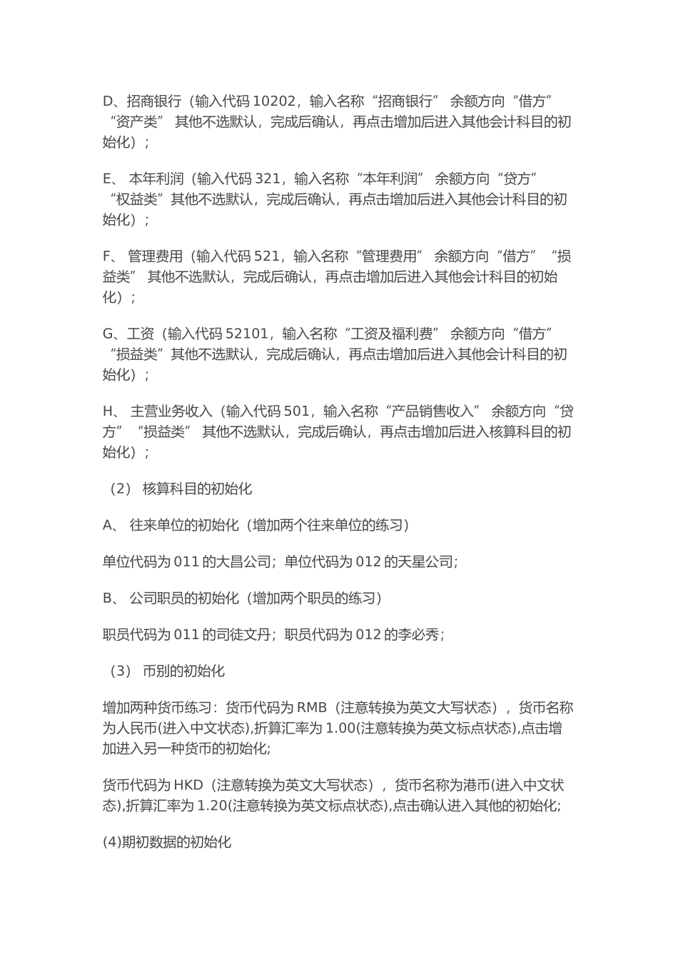
深圳初级会计电算化实务考试试题一、登记注册输入考生13位准考证号码确定后进入实务考试流程;按提示“选择用户乙”输入密码“888888”;进入考试软件的帐套系统中;点击左上角菜单中“文件”的“新建帐套”进入帐套的初始化工作中;二、帐套的初始化工作1、初始化的基本准备工作(1)建立帐套的文件名(06.ais)注意在英文输入状态中,(2)点击”前进”进入建帐向导;(3)确定会计的主体即:帐套名称(星光有限公司)注意在中文输入状态中;(4)点击”前进”选择行业类型(工业企业);(5)点击前进选择会计期间(年度,每年1月1日起),选择记帐本位币(人民币RMB为记帐本位币),确定系统的启用时间,使用单位,科目编码的规则(3-2-2-2),帐套启用期(1998年8期);完成;2、初始化的基本工作(1)会计科目的初始化(点击增加,增加8个会计科目的练习)A、现金(输入代码101,输入名称“现金”余额方向“借方”“资产类”,其他不选默认,完成后确认,再点击增加后进入其他会计科目的初始化);B、银行存款(输入代码102,输入名称“银行存款”余额方向“借方”“资产类”,其他不选默认,完成后确认,再点击增加后进入其他会计科目的初始化);C、工商银行(输入代码10201,输入名称“工商银行”余额方向“借方”“资产类”其他不选默认,完成后确认,再点击增加后进入其他会计科目的初始化);D、招商银行(输入代码10202,输入名称“招商银行”余额方向“借方”“资产类”其他不选默认,完成后确认,再点击增加后进入其他会计科目的初始化);E、本年利润(输入代码321,输入名称“本年利润”余额方向“贷方”“权益类”其他不选默认,完成后确认,再点击增加后进入其他会计科目的初始化);F、管理费用(输入代码521,输入名称“管理费用”余额方向“借方”“损益类”其他不选默认,完成后确认,再点击增加后进入其他会计科目的初始化);G、工资(输入代码52101,输入名称“工资及福利费”余额方向“借方”“损益类”其他不选默认,完成后确认,再点击增加后进入其他会计科目的初始化);H、主营业务收入(输入代码501,输入名称“产品销售收入”余额方向“贷方”“损益类”其他不选默认,完成后确认,再点击增加后进入核算科目的初始化);(2)核算科目的初始化A、往来单位的初始化(增加两个往来单位的练习)单位代码为011的大昌公司;单位代码为012的天星公司;B、公司职员的初始化(增加两个职员的练习)职员代码为011的司徒文丹;职员代码为012的李必秀;(3)币别的初始化增加两种货币练习:货币代码为RMB(注意转换为英文大写状态),货币名称为人民币(进入中文状态),折算汇率为1.00(注意转换为英文标点状态),点击增加进入另一种货币的初始化;货币代码为HKD(注意转换为英文大写状态),货币名称为港币(进入中文状态),折算汇率为1.20(注意转换为英文标点状态),点击确认进入其他的初始化;(4)期初数据的初始化A、进入期初数据的初始化时,屏幕出现一张试算平衡表格,黄色框格为非固定资产考试题目,这一类的数据是依据公式:资产成本费用类帐户:借方累计金额-贷方累计金额=期末借方金额负债及收入权益类帐户:贷方累计金额-借方累计金额=期末贷方金额10101现金-人民币(资产类)1573000-1570000=3000;(借)10201银行存款-工行(资产类)5725000-525000=500000;(借)10901其他货币资金-银行汇票存款(资产类)500000-400000=100000;(借)11101长期投资-股票投资(资产类)800000-500000=300000;(借)311资本公积(所有者权益类)12000-0=12000(贷)B、固定资产期初数据的初始化:点击屏幕左上角“文件”中下拉框中选择固定资产的初始化数据的录入,进入固定资产的初始化程序中。点击菜单中的红色按钮即“+”进入固定资产的信息输入:a、固定资产基本信息的输入固定资产编码(02),固定资产名称(电控机床),使用情况(使用中),使用部门(基本生产车间),增加方式(购入),原值本位币(156000),类别:生产设备;b、固定资产折旧信息输入折旧方法(平均年限法),使用期间数(120),注意考题使用年限为10年,按月计提折旧,故使用期间数为10年*12个月=120个月;折旧费的...

1、当您付费下载文档后,您只拥有了使用权限,并不意味着购买了版权,文档只能用于自身使用,不得用于其他商业用途(如 [转卖]进行直接盈利或[编辑后售卖]进行间接盈利)。
2、本站所有内容均由合作方或网友上传,本站不对文档的完整性、权威性及其观点立场正确性做任何保证或承诺!文档内容仅供研究参考,付费前请自行鉴别。
3、如文档内容存在违规,或者侵犯商业秘密、侵犯著作权等,请点击“违规举报”。

碎片内容

XXXX年会计电算化实操

确认删除?
VIP
微信客服
  • 扫码咨询
会员Q群
  • 会员专属群点击这里加入QQ群
客服邮箱
回到顶部