电脑桌面
添加小米粒文库到电脑桌面
安装后可以在桌面快捷访问

Hekison活动隔断施工方案VIP免费

Hekison活动隔断施工方案_第1页
1/5
Hekison活动隔断施工方案_第2页
2/5
Hekison活动隔断施工方案_第3页
3/5
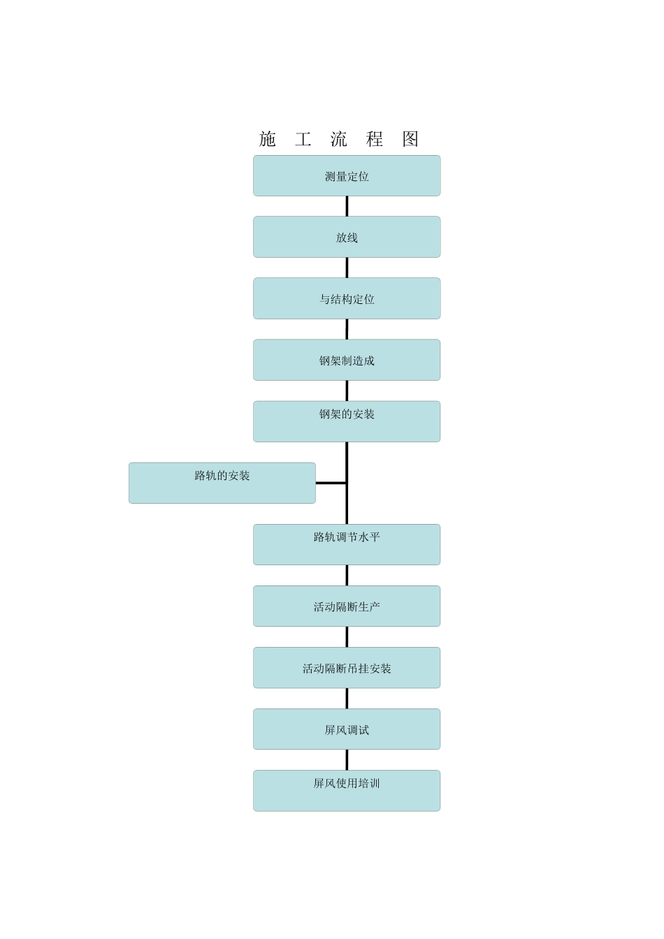
测量定位放线与结构定位钢架制造成钢架的安装路轨调节水平活动隔断生产活动隔断吊挂安装屏风调试屏风使用培训路轨的安装施工流程图隔断安装总体分布施工程序※安装分为两个施工段,即钢结构桁架制作及隔断路轨安装为第一施工段,隔断屏风安装装饰调试为第二施工段。一、钢结构桁架部分施工方案(1)材料进场质量验收及方法。(2)进场材料必须符合现行国家质量标准和要求。(3)角钢、槽钢、点焊条等钢结构桁架施工材料进场需经质量验收方可入场(4)进行现场实测,实量,根据设计要求和现场实际情况对钢结构吊点进行合理安排,路轨吊点间距应符合设计要求。(5)复合放线情况,焊接钢结构时必须符合钢结构桁架的荷载要求,应计算而定。(6)钢结构桁架施工前和施工过程中消防、电气设备等作业应密切配合并与相关单位做好协调工作。(7)钢结构桁架安装。(8)钢结构桁架制作严格按设计施工,采用合理的操作程序并严格执行施工规范。(9)所有钢结构黑色金属均需刷两道防锈漆。(10)施工焊接过程杜绝假焊、漏焊,焊接结束后敲掉焊渣,补刷防锈漆。二、隔断路轨安装(1)在钢结构桁架安装完工后,方可进入路轨安装程序。(2)由于本工程高度较高,所以施工人员要按照有关单位规定佩带安全帽,安全带方可进行高空作业。(3)一层隔断部分在楼板顶底部分用膨胀螺丝固定角码,再垂直焊至5号角钢到轨道追通处,垂直部分每一个吊点加一条斜拉支撑达到稳固目的,下方工作人员将轨道装好吊杆与吊码一起放置追通底部进行焊接。(4)二层隔断部分在原有横梁底部用膨胀螺丝固定角码,再垂直焊至6号槽钢到轨道追通处,垂直部分每一个吊点加一条斜拉支撑达到稳固目的,上方工作人员用绳索将己装好吊杆的轨道吊至追通处加以连接。(5)三层隔断部分同一楼施工方式一样。(6)隔断屏风展开处、丝杆密度补大于750mm,藏板间丝杆密度补小于300mm(7)路轨接口处打磨平整光滑,接缝不小于1.5mm(8)路轨水平度,垂直度整体检查,高度路轨表面清洁,润滑充足。三、隔断屏风制作、安装(1)路轨安装完工并报检验合格后、进入屏风制作安装(2)与楼层负责人确认最终现场尺寸并签字。(3)拆下路轨生口,屏风安装到位。(4)搬运路线:一层不用经过楼相对较方便,三层屏风4米高,可通楼梯搬至目的地,二层由于屏风较高,如楼梯无法使用,需向业方请示,是否能拆除一块二楼外墙玻璃,动用吊机或电动葫芦搬到二层,完成后再将外墙玻璃复原。(5)堆放:屏风搬至一层,二三层按组分别放与路轨下方,以便吊装。(6)安装措施:清理搬运路线中的所有杂物,对沿途中可能碰到的墙体与扶手根据情况做好保护措施。(7)吊装工具:用葫芦吊装,根据现场情况准备好电动和手动两种。(8)吊装方式:将葫芦固定在路轨活动生口段原有钢架上为受力点,然后将屏风逐件吊直后从活动口处推入路轨,恢复生口,调整屏风整体水平,进行调试、自检,动作正常报验,请监理公司及驻工地工程师验收。附:《路轨安装验收表》《屏风安装验收表》施工前的准备情况一、组织及保证的措施本工程由招标人提供招标图纸,在工程开工前,组织各部门人员对图纸进行会审,并根据工程现场实际情况及设计要求做出深化设计,如与原招标图纸有不一致,则与招标人、监理、总包及设计单位办理设计变更。按图纸要求和工程特点,严格按照编制依据里所列的规范、标准及法规。二、与招标人和相关单位的配合积极配合业主搞好障碍物清除等工作,具备工作面后,及时组织施工。积极参加业主组织的工程协调会,圆满完成分配的各项工作。积极做好与业主指定专业分包单位的配合工作,为其创造施工条件,共同完成工程任务。1与设计单位的协调工作1.1、严格照图施工,未经设计同意不得随意变更设计。1.2、对施工图中出现的问题,及时向甲方监理汇报,并向设计提出,咨询意见,办理设计变更后方可进行施工。1.3、会同业主、设计、总包、监理等部门按照总进度与整体效果要求试作样板段,进行验收检查评定,满足设计要求后,展开施工。最后进行部位验收、中途质量验收、竣工验收。1.4、由项目经理部与设计协商,协助设计解决工程施工中出现的实际问题与设计做好协调工...

1、当您付费下载文档后,您只拥有了使用权限,并不意味着购买了版权,文档只能用于自身使用,不得用于其他商业用途(如 [转卖]进行直接盈利或[编辑后售卖]进行间接盈利)。
2、本站所有内容均由合作方或网友上传,本站不对文档的完整性、权威性及其观点立场正确性做任何保证或承诺!文档内容仅供研究参考,付费前请自行鉴别。
3、如文档内容存在违规,或者侵犯商业秘密、侵犯著作权等,请点击“违规举报”。

碎片内容

Hekison活动隔断施工方案

您可能关注的文档

确认删除?
VIP
微信客服
  • 扫码咨询
会员Q群
  • 会员专属群点击这里加入QQ群
客服邮箱
回到顶部