电脑桌面
添加小米粒文库到电脑桌面
安装后可以在桌面快捷访问

《研究开发费用相关税收政策操作指南》VIP免费

《研究开发费用相关税收政策操作指南》_第1页
1/8
《研究开发费用相关税收政策操作指南》_第2页
2/8
《研究开发费用相关税收政策操作指南》_第3页
3/8
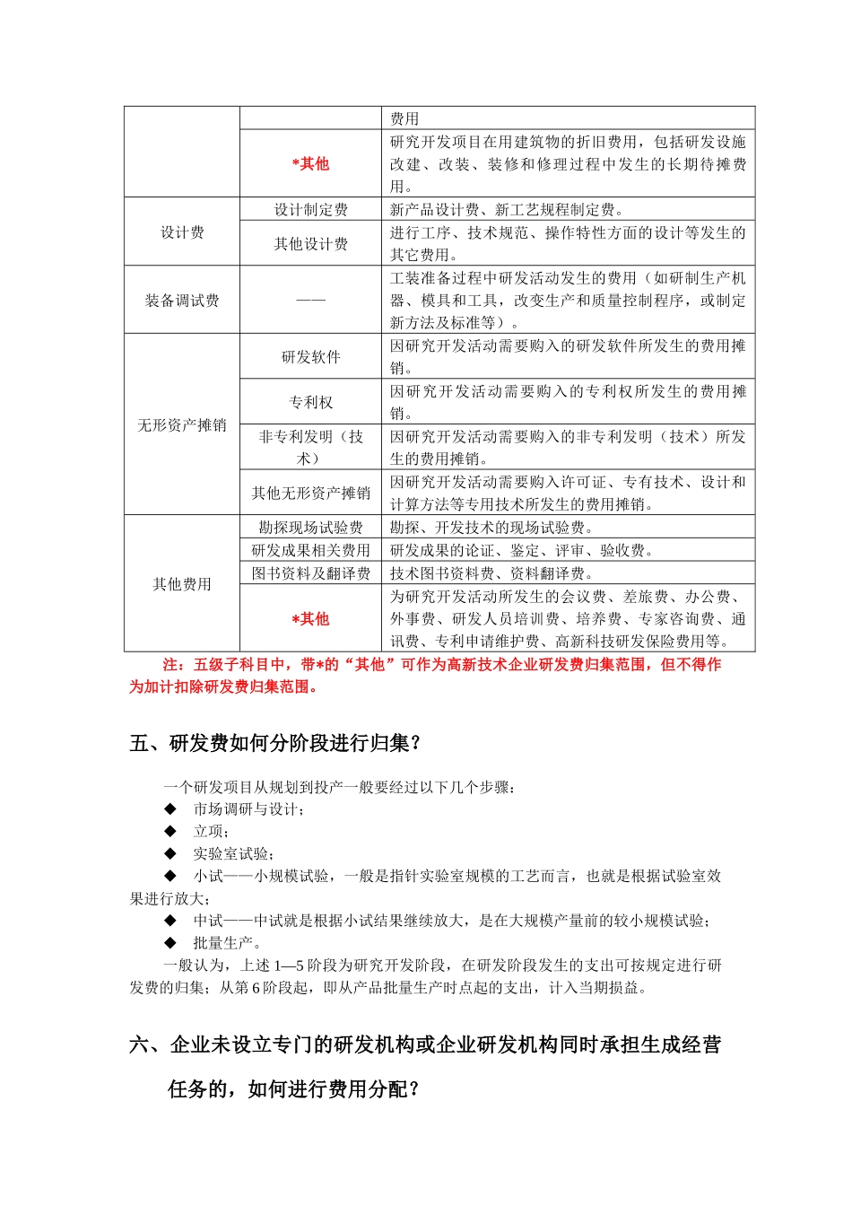
研究开发费用归集及相关税收政策操作指南一、企业进行研究开发活动可享受哪些税收优惠政策?企业为开发新技术、新产品、新工艺发生的研究开发费用,可以在计算企业所得税应纳税所得额时加计扣除。具体为:计入当期损益未形成无形资产的,允许再按其当年研发费用实际发生额的50%,直接抵扣当年的应纳税所得额;形成无形资产的,按照该无形资产成本的150%在税前摊销。除法律另有规定外,摊销年限不得低于10年。符合条件的高新技术企业,减按15%的税率征收企业所得税。高新技术企业条件中,研究开发费用占销售收入的比例应达到规定要求,具体为近三个会计年度的研究开发费用总额占销售收入总额的比例符合如下要求:1、最近一年销售收入小于5,000万元的企业,比例不低于6%;2、最近一年销售收入在5,000万元至20,000万元的企业,比例不低于4%;3、最近一年销售收入在20,000万元以上的企业,比例不低于3%。其中,企业在中国境内发生的研究开发费用总额占全部研究开发费用总额的比例不低于60%。企业注册成立时间不足三年的,按实际经营年限计算。二、可加计扣除的研发费和高新技术企业的研发费有何区别?两者均为企业开发新技术、新产品、新工艺过程中发生的研究开发费用,但由于适用政策的不同,在以下几方面又有所区别:目的、用途不同:可加计扣除的研发费用于企业享受加计扣除政策;高企研发费用于判定企业是否符合高企条件。归集口径不同:虽然两者均为同一研发过程中发生的费用,但两者归集口径不同。总体来说,可加计扣除的研发费口径小于高企研发费口径,即可加计扣除的研发费必然可以归入高企研发费,但归入高企研发费的费用不一定可以加计扣除。两者之间归集口径的差异详见问题四的《研发费科目、归集内容对照表》。管理要求不同:两者对应的研发项目均需办理确认、登记手续,并按规定进行归集。但可加计扣除的研发费在享受加计扣除优惠前需履行备案手续,填报《研究开发项目可加计扣除研究开发费用情况归集表》等相关资料;而高企研发费在高企认定或汇缴申报前需报送《企业年度研究开发费用结构明细表》等相关资料。三、享受税收优惠政策的具体研发范围以及适用对象有哪些?研究开发范围:研究开发活动是指企业为获得科学与技术(不包括人文、社会科学)新知识,创造性运用科学技术新知识,或实质性改进技术、工艺、产品(服务)而持续进行的具有明确目标的研究开发活动。企业通过研究开发活动在技术、工艺、产品(服务)方面的创新取得了有价值的成果,对本地区(省、自治区、直辖市或计划单列市)相关行业的技术、工艺领先具有推动作用,不包括企业产品(服务)的常规性升级或对公开的科研成果直接应用等活动(如直接采用公开的新工艺、材料、装置、产品、服务或知识等)。项目领域范围:研究开发活动必须是从事《国家重点支持的高新技术领域》和国家发展改革委员会等部门公布的《当前优先发展的高技术产业化重点领域指南(2007年度)》规定项目的研究开发活动。适用对象范围:适用于财务核算健全并能准确归集研究开发费用的居民企业。未按规定准确归集研发费用的企业、核率征收企业不得享受。四、研发费在会计核算方面有什么要求?需要如何设置科目,分别归集哪些内容?核算要求:企业开展研发活动,发生的研发费支出,应与正常的生产经营成本费用支出分别进行会计核算,并设立“管理费用——研发费(研发项目名称或登记编号)”专账进行明细核算;涉及多种研发形式的,应分别归集研发费支出。科目设置及内容归集:“管理费用——研发费(研发项目名称或登记编号)”科目下设三级级到六级科目:根据研发形式设置三级子科目:1、自行开发;2、委托开发;3、合作开发;4、集中开发。研发形式为自行开发和合作开发、集中开发的,应设置四到五级科目(见下表),企业可根据本企业实际需要设定六级科目。研发费科目、归集内容对照表四级子科目五级子科目归集内容人员人工工资薪金直接从事研发活动的本企业在职人员的工资、薪金。津贴补贴直接从事研发活动的本企业在职人员的津贴、补贴。加班工资、奖金、年终加薪直接从事研发活动的本企业在职人员的加...

1、当您付费下载文档后,您只拥有了使用权限,并不意味着购买了版权,文档只能用于自身使用,不得用于其他商业用途(如 [转卖]进行直接盈利或[编辑后售卖]进行间接盈利)。
2、本站所有内容均由合作方或网友上传,本站不对文档的完整性、权威性及其观点立场正确性做任何保证或承诺!文档内容仅供研究参考,付费前请自行鉴别。
3、如文档内容存在违规,或者侵犯商业秘密、侵犯著作权等,请点击“违规举报”。

碎片内容

《研究开发费用相关税收政策操作指南》

您可能关注的文档

确认删除?
VIP
微信客服
  • 扫码咨询
会员Q群
  • 会员专属群点击这里加入QQ群
客服邮箱
回到顶部