电脑桌面
添加小米粒文库到电脑桌面
安装后可以在桌面快捷访问

初级会计实务年度试题VIP免费

初级会计实务年度试题_第1页
1/16
初级会计实务年度试题_第2页
2/16
初级会计实务年度试题_第3页
3/16
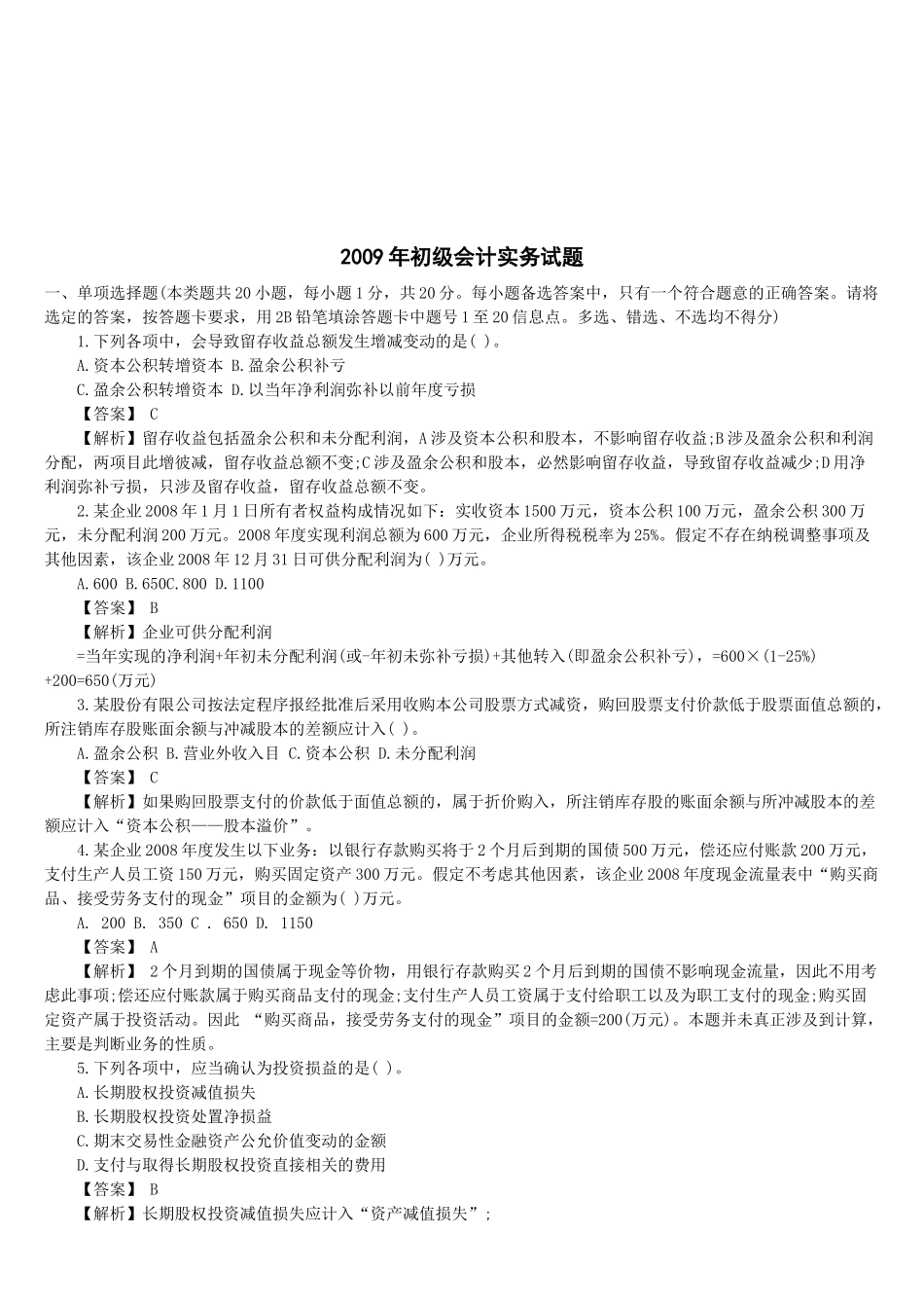
2009年初级会计实务试题一、单项选择题(本类题共20小题,每小题1分,共20分。每小题备选答案中,只有一个符合题意的正确答案。请将选定的答案,按答题卡要求,用2B铅笔填涂答题卡中题号1至20信息点。多选、错选、不选均不得分)1.下列各项中,会导致留存收益总额发生增减变动的是()。A.资本公积转增资本B.盈余公积补亏C.盈余公积转增资本D.以当年净利润弥补以前年度亏损【答案】C【解析】留存收益包括盈余公积和未分配利润,A涉及资本公积和股本,不影响留存收益;B涉及盈余公积和利润分配,两项目此增彼减,留存收益总额不变;C涉及盈余公积和股本,必然影响留存收益,导致留存收益减少;D用净利润弥补亏损,只涉及留存收益,留存收益总额不变。2.某企业2008年1月1日所有者权益构成情况如下:实收资本1500万元,资本公积100万元,盈余公积300万元,未分配利润200万元。2008年度实现利润总额为600万元,企业所得税税率为25%。假定不存在纳税调整事项及其他因素,该企业2008年12月31日可供分配利润为()万元。A.600B.650C.800D.1100【答案】B【解析】企业可供分配利润=当年实现的净利润+年初未分配利润(或-年初未弥补亏损)+其他转入(即盈余公积补亏),=600×(1-25%)+200=650(万元)3.某股份有限公司按法定程序报经批准后采用收购本公司股票方式减资,购回股票支付价款低于股票面值总额的,所注销库存股账面余额与冲减股本的差额应计入()。A.盈余公积B.营业外收入目C.资本公积D.未分配利润【答案】C【解析】如果购回股票支付的价款低于面值总额的,属于折价购入,所注销库存股的账面余额与所冲减股本的差额应计入“资本公积——股本溢价”。4.某企业2008年度发生以下业务:以银行存款购买将于2个月后到期的国债500万元,偿还应付账款200万元,支付生产人员工资150万元,购买固定资产300万元。假定不考虑其他因素,该企业2008年度现金流量表中“购买商品、接受劳务支付的现金”项目的金额为()万元。A.200B.350C.650D.1150【答案】A【解析】2个月到期的国债属于现金等价物,用银行存款购买2个月后到期的国债不影响现金流量,因此不用考虑此事项;偿还应付账款属于购买商品支付的现金;支付生产人员工资属于支付给职工以及为职工支付的现金;购买固定资产属于投资活动。因此“购买商品,接受劳务支付的现金”项目的金额=200(万元)。本题并未真正涉及到计算,主要是判断业务的性质。5.下列各项中,应当确认为投资损益的是()。A.长期股权投资减值损失B.长期股权投资处置净损益C.期末交易性金融资产公允价值变动的金额D.支付与取得长期股权投资直接相关的费用【答案】B【解析】长期股权投资减值损失应计入“资产减值损失”;长期股权投资处置净损益计入“投资收益”;期末交易性金融资产公允价值变动的金额计入“公允价值变动损益”;支付与取得长期股权投资直接相关的费用应计入“长期股权投资”.6.辅助生产成本交互分配法的交互分配,是指将辅助生产成本首先在企业内部()。A.辅助生产车间之间分配B.辅助生产车间与销售部门之间分配C.辅助生产车间与基本生产车间之间分配D.辅助生产车间与行政管理部门之间分配【答案】A【解析】采用交互分配法包括交互分配和对外分配两个过程,其中交互分配是将辅助生产成本首先在企业内部辅助生产车间之间分配。7.某企业2007年10月承接一项设备安装劳务,劳务合同总收入为200万元,预计合同总成本为140万元,合同价款在签订合同时已收取,采用完工百分比法确认劳务收入。2007年已确认劳务收入80万元,截至2008年12月31日,该劳务的累计完工进度为60%。2008年该企业应确认的劳务收入为()万元。A.36B.40C.72D.120【答案】B【解析】本题考核完工百分比法下收入的确认,完工百分比法下,本期确认的收入=劳务总收入×本期末止劳务的完工进度-以前期间已确认的收入本期确认的费用=劳务总成本×本期末止劳务的完工进度-以前期间已确认的费用2008年该企业应确认的劳务收入=200×60%-80=40(万元)8.某企业对材料采用计划成本核算。2008年12月1日,结存材料的计划成本为400万元,材料成本差异贷方余额为6万元;本月入库材料的计划成本为2000万元,材料成本差异借方发生额为12万元;...

1、当您付费下载文档后,您只拥有了使用权限,并不意味着购买了版权,文档只能用于自身使用,不得用于其他商业用途(如 [转卖]进行直接盈利或[编辑后售卖]进行间接盈利)。
2、本站所有内容均由合作方或网友上传,本站不对文档的完整性、权威性及其观点立场正确性做任何保证或承诺!文档内容仅供研究参考,付费前请自行鉴别。
3、如文档内容存在违规,或者侵犯商业秘密、侵犯著作权等,请点击“违规举报”。

碎片内容

初级会计实务年度试题

确认删除?
VIP
微信客服
  • 扫码咨询
会员Q群
  • 会员专属群点击这里加入QQ群
客服邮箱
回到顶部