电脑桌面
添加小米粒文库到电脑桌面
安装后可以在桌面快捷访问

ISO程序文件全套VIP免费

ISO程序文件全套_第1页
1/34
ISO程序文件全套_第2页
2/34
ISO程序文件全套_第3页
3/34
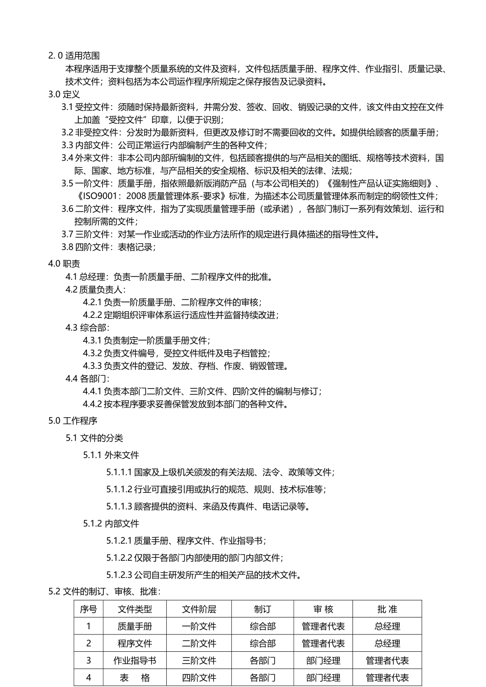
XX有限公司程序文件编号:QP-0版本/版次:A/0拟制:审核:批准:生效日期:2015年03月01日目录序号文件编号程序文件名称版本号关联部门页码1.QP-01文件控制程序A/0综合部32.QP-02质量记录控制程序A/0综合部83.QP-03培训程序A/0综合部104.QP-04采购与供方控制程序A/0综合部125.QP-05设计与开发程序A/0技术品质部166.QP-06生产过程控制程序A/0生产部207.QP-07产品存储、包装、防护和交付控制程序A/0生产部238.QP-08检验和试验设备控制程序A/0技术品质部259.QP-09内部质量审核程序A/0综合部2810.QP-10产品检验控制程序A/0技术品质部3111.QP-11不合格控制程序A/0技术品质部3312.QP-12产品一致性控制程序一、产品一致性二、关键元器件和材料检验或验证及定期确认三、例行检验与确认检验四、产品变更A/0技术品质部3613.QP-13认证证书和认证标志控制程序A/0综合部44QP-01文件控制程序1.0目的本程序规定了质量体系文件、技术文件的编制、审批、收发、修订、作废、使用、回收等控制方法,确保公司质量体系文件、技术文件和技术资料的发放、使用、回收的全过程得到有效的管理与控制,符合公司质量体系要求。2.0适用范围本程序适用于支撑整个质量系统的文件及资料,文件包括质量手册、程序文件、作业指引、质量记录、技术文件;资料包括为本公司运作程序所规定之保存报告及记录资料。3.0定义3.1受控文件:须随时保持最新资料,并需分发、签收、回收、销毁记录的文件,该文件由文控在文件上加盖“受控文件”印章,以便于识别;3.2非受控文件:分发时为最新资料,但更改及修订时不需要回收的文件。如提供给顾客的质量手册;3.3内部文件:公司正常运行内部编制产生的各种文件;3.4外来文件:非本公司内部所编制的文件,包括顾客提供的与产品相关的图纸、规格等技术资料,国际、国家、地方标准,与产品相关的安全规格、标识及相关的法律、法规;3.5一阶文件:质量手册,指依照最新版消防产品(与本公司相关的)《强制性产品认证实施细则》、《ISO9001:2008质量管理体系-要求》标准,为描述本公司质量管理体系而制定的纲领性文件;3.6二阶文件:程序文件,指为了实现质量管理手册(或承诺),各部门制订一系列有效策划、运行和控制所需的文件;3.7三阶文件:对某一作业或活动的作业方法所作的规定进行具体描述的指导性文件。3.8四阶文件:表格记录;4.0职责4.1总经理:负责一阶质量手册、二阶程序文件的批准。4.2质量负责人:4.2.1负责一阶质量手册、二阶程序文件的审核;4.2.2定期组织评审体系运行适应性并监督持续改进;4.3综合部:4.3.1负责制定一阶质量手册文件;4.3.2负责文件编号,受控文件纸件及电子档管控;4.3.3负责文件的登记、发放、存档、作废、销毁管理。4.4各部门:4.4.1负责本部门二阶文件、三阶文件、四阶文件的编制与修订;4.4.2按本程序要求妥善保管发放到本部门的各种文件。5.0工作程序5.1文件的分类5.1.1外来文件5.1.1.1国家及上级机关颁发的有关法规、法令、政策等文件;5.1.1.2行业可直接引用或执行的规范、规则、技术标准等;5.1.1.3顾客提供的资料、来函及传真件、电话记录等。5.1.2内部文件5.1.2.1质量手册、程序文件、作业指导书;5.1.2.2仅限于各部门内部使用的部门内部文件;5.1.2.3公司自主研发所产生的相关产品的技术文件。5.2文件的制订、审核、批准:序号文件类型文件阶层制订审核批准1质量手册一阶文件综合部管理者代表总经理2程序文件二阶文件综合部管理者代表总经理3作业指导书三阶文件各部门部门经理管理者代表4表格四阶文件各部门部门经理管理者代表5.3文件的编号原则:各阶文件的代号:一阶质量手册编号原则:二阶程序文件编号原则:三阶作业指导类编号原则:四阶表格记录编号原则:部门代号对应表:5.4文件的版本要求5.4.1版本的标识方法如下:A:文件的版本版次B:表格的版本序号文件类型文件阶层制订审核批准1质量手册一阶文件综合部管理者代表总经理2程序文件二阶文件综合部管理者代表总经理3作业指导书三阶文件各部门部门经理管理者代表4表格四阶文件各部门部门经理管理者代表文件类别文件简称一阶质量手册公司代码-QM二阶程序文件QP三阶作业指导类WI...

1、当您付费下载文档后,您只拥有了使用权限,并不意味着购买了版权,文档只能用于自身使用,不得用于其他商业用途(如 [转卖]进行直接盈利或[编辑后售卖]进行间接盈利)。
2、本站所有内容均由合作方或网友上传,本站不对文档的完整性、权威性及其观点立场正确性做任何保证或承诺!文档内容仅供研究参考,付费前请自行鉴别。
3、如文档内容存在违规,或者侵犯商业秘密、侵犯著作权等,请点击“违规举报”。

碎片内容

ISO程序文件全套

确认删除?
VIP
微信客服
  • 扫码咨询
会员Q群
  • 会员专属群点击这里加入QQ群
客服邮箱
回到顶部