电脑桌面
添加小米粒文库到电脑桌面
安装后可以在桌面快捷访问

某地区初级财务会计与电算化管理知识考试分析VIP免费

某地区初级财务会计与电算化管理知识考试分析_第1页
1/31
某地区初级财务会计与电算化管理知识考试分析_第2页
2/31
某地区初级财务会计与电算化管理知识考试分析_第3页
3/31
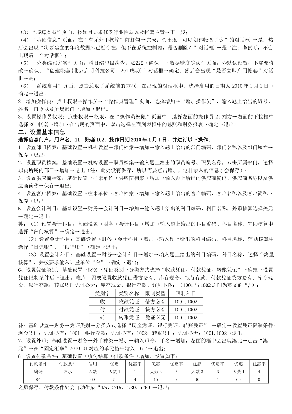
河南省初级会计电算化考试应试指南(2013最新版)◆实务操作流程◆实务考试试题◆理论试题库实务操作流程准备工作:1、根据要求,将系统时间修改为:2010-01-31(考试时,如果没有要求则不需要修改);2、点击系统管理→系统→注册→操作员:admin(没有密码)→确定;3、点击帐套→恢复→C盘→备份→102→UF2KAct.Lst→确定→确认;同样方法依次恢复103、105、131帐套;4、点击帐套→备份,从下拉框中选择201帐套,并在“删除当前帐套”前打钩→确定→确认;5、重新注册,然后点击权限→操作员,找到21刘方,选择删除;6、将桌面上HNKJ文件夹复制到D盘。注:考试时不用操作3—6。◆建立账套及基础资料设置操作◆一、建立帐套1、建立帐套:(1)点击帐套→建立→“帐套信息”页面,输入题上给出的帐套号、帐套名称以及启用会计期→下一步;(2)“单位信息”页面,输入题上给出的单位名称、单位简称→下一步;(3)“核算类型”页面,按题目要求修改行业性质以及帐套主管→下一步;(4)“基础信息”页面,在“有无外币核算”前打勾→完成;会出现“可以创建帐套了么”的对话框→是;然后会出现“将要建立的年度数据库已经存在,但不在系统控制内,是否删除?”对话框→是(注:考试时,不会出现后一个对话框);(5)“分类编码方案”页面,科目编码级次为:42222→确认;“数据精度确认”页面,为默认设置,不需要修改→确认;“创建帐套{北京启明科技公司:201成功}”对话框→确定;然后会出现“是否立即启用帐套”对话框→是;(6)“系统启用”页面,点击总账子系统前的方框,在出现的对话框中,选择启用的日期为2010年1月1日→确定→退出。2、增加操作员:点击权限→操作员→“操作员管理”页面,选择增加→“增加操作员”,输入题上给出的编号、姓名、口令以及所属部门→增加→退出。3、设置操作员权限:点击权限→权限,在“操作员权限”页面中,选择左面的操作员21刘方→右面的下拉框中选择201帐套→增加→在出现的页面中,双击选择左面列表框中的总账和财务报表→确定→退出;二、设置基本信息选择信息门户,用户名:11;账套102;操作日期2010年1月1日,并进行以下操作:1、设置部门档案:基础设置→机构设置→部门档案→增加→输入题上给出的部门编码、部门名称以及部门属性→保存→退出;2、设置职员档案:基础设置→机构设置→职员档案→输入题上给出的职员编号、职员名称,双击所属部门,选择职员所属的部门→增加→退出(注:此处没有保存,所以需要点击增加,这样录入的信息才会保存);3、设置供应商档案:基础设置→往来单位→供应商档案→增加→输入题上给出的供应商编码、供应商名称以及供应商简称→保存→退出;4、设置客户档案:基础设置→往来单位→客户档案→增加→输入题上给出的客户编码、客户名称以及客户简称→保存→退出;5、设置会计科目:基础设置→财务→会计科目→增加→输入题上给出的科目编码、科目名称,外币核算选择美元→确定→退出;补:(1)设置会计科目:基础设置→财务→会计科目→增加→输入题上给出的科目编码、科目名称,辅助核算中选择“部门核算”→确定→退出;(2)设置会计科目:基础设置→财务→会计科目→增加→输入题上给出的科目编码、科目名称,辅助核算中选择“日记账”、“银行账”→确定→退出;(3)设置会计科目:基础设置→财务→会计科目→增加→输入题上给出的科目编码、科目名称,选择“数量核算”,并按要求输入计量单位“台”→确定→退出;6、设置凭证类别:基础设置→财务→凭证类别→分类方式选择“收款凭证、付款凭证、转账凭证”→确定→设置凭证限制条件后→退出。难点:需要设置收款凭证借方必有:库存现金、银行存款;付款凭证贷方必有:库存现金、银行存款;转账凭证凭证必无:库存现金、银行存款。详见下图:(1001与1002之间为英文的“,”):类别字类别名称限制类型限制科目收收款凭证借方必有1001,1002付付款凭证贷方必有1001,1002转转账凭证凭证必无1001,1002补:基础设置→财务→凭证类别→分类方式选择“现金凭证、银行凭证、转账凭证”→确定→设置凭证限制条件:现金凭证:凭证必有:1001;银...

1、当您付费下载文档后,您只拥有了使用权限,并不意味着购买了版权,文档只能用于自身使用,不得用于其他商业用途(如 [转卖]进行直接盈利或[编辑后售卖]进行间接盈利)。
2、本站所有内容均由合作方或网友上传,本站不对文档的完整性、权威性及其观点立场正确性做任何保证或承诺!文档内容仅供研究参考,付费前请自行鉴别。
3、如文档内容存在违规,或者侵犯商业秘密、侵犯著作权等,请点击“违规举报”。

碎片内容

某地区初级财务会计与电算化管理知识考试分析

确认删除?
VIP
微信客服
  • 扫码咨询
会员Q群
  • 会员专属群点击这里加入QQ群
客服邮箱
回到顶部