电脑桌面
添加小米粒文库到电脑桌面
安装后可以在桌面快捷访问

某公司财务管理学及财务知识分析复习整理VIP专享VIP免费

某公司财务管理学及财务知识分析复习整理_第1页
1/10
某公司财务管理学及财务知识分析复习整理_第2页
2/10
某公司财务管理学及财务知识分析复习整理_第3页
3/10
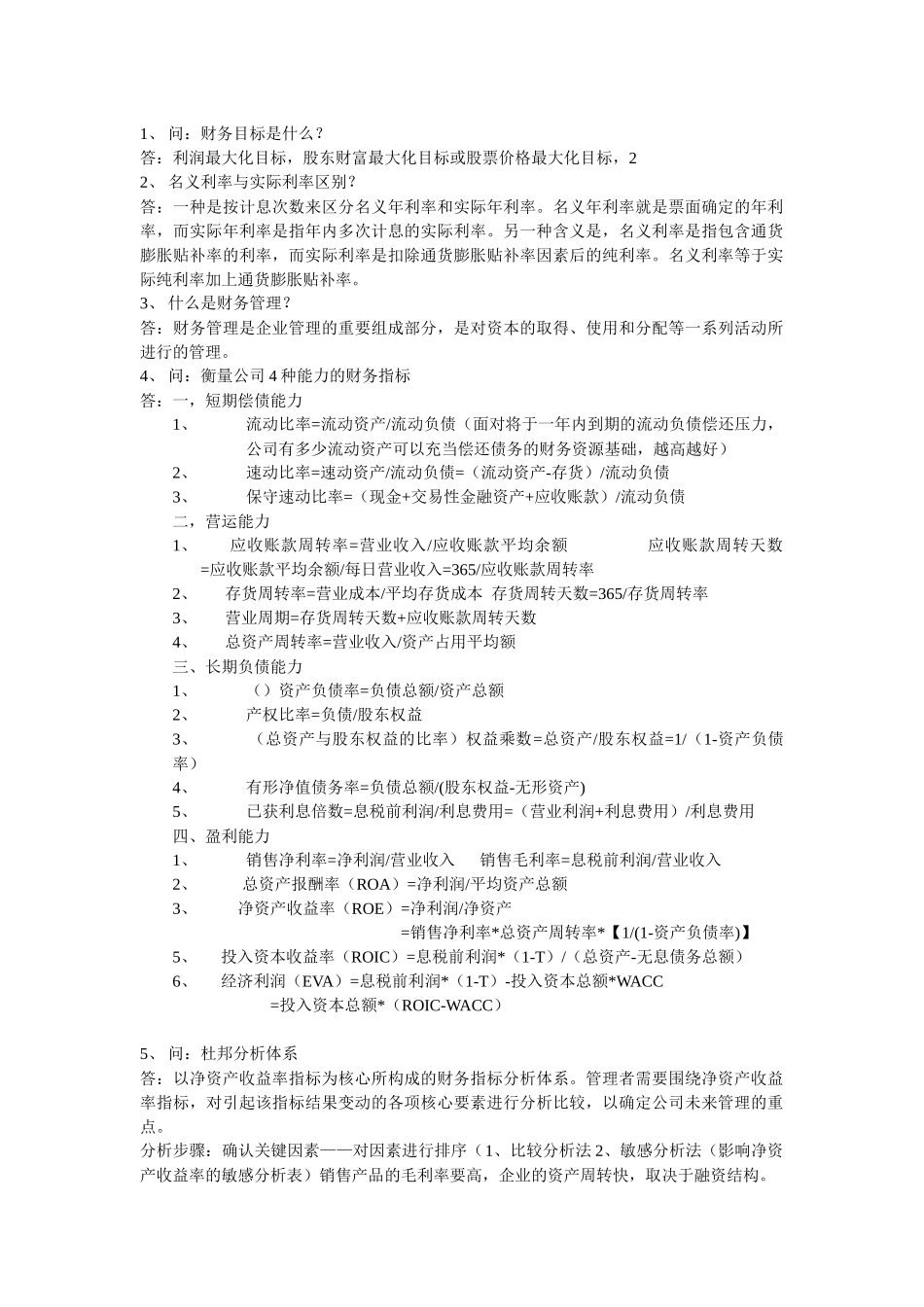
1、问:财务目标是什么?答:利润最大化目标,股东财富最大化目标或股票价格最大化目标,22、名义利率与实际利率区别?答:一种是按计息次数来区分名义年利率和实际年利率。名义年利率就是票面确定的年利率,而实际年利率是指年内多次计息的实际利率。另一种含义是,名义利率是指包含通货膨胀贴补率的利率,而实际利率是扣除通货膨胀贴补率因素后的纯利率。名义利率等于实际纯利率加上通货膨胀贴补率。3、什么是财务管理?答:财务管理是企业管理的重要组成部分,是对资本的取得、使用和分配等一系列活动所进行的管理。4、问:衡量公司4种能力的财务指标答:一,短期偿债能力1、流动比率=流动资产/流动负债(面对将于一年内到期的流动负债偿还压力,公司有多少流动资产可以充当偿还债务的财务资源基础,越高越好)2、速动比率=速动资产/流动负债=(流动资产-存货)/流动负债3、保守速动比率=(现金+交易性金融资产+应收账款)/流动负债二,营运能力1、应收账款周转率=营业收入/应收账款平均余额应收账款周转天数=应收账款平均余额/每日营业收入=365/应收账款周转率2、存货周转率=营业成本/平均存货成本存货周转天数=365/存货周转率3、营业周期=存货周转天数+应收账款周转天数4、总资产周转率=营业收入/资产占用平均额三、长期负债能力1、()资产负债率=负债总额/资产总额2、产权比率=负债/股东权益3、(总资产与股东权益的比率)权益乘数=总资产/股东权益=1/(1-资产负债率)4、有形净值债务率=负债总额/(股东权益-无形资产)5、已获利息倍数=息税前利润/利息费用=(营业利润+利息费用)/利息费用四、盈利能力1、销售净利率=净利润/营业收入销售毛利率=息税前利润/营业收入2、总资产报酬率(ROA)=净利润/平均资产总额3、净资产收益率(ROE)=净利润/净资产=销售净利率*总资产周转率*【1/(1-资产负债率)】5、投入资本收益率(ROIC)=息税前利润*(1-T)/(总资产-无息债务总额)6、经济利润(EVA)=息税前利润*(1-T)-投入资本总额*WACC=投入资本总额*(ROIC-WACC)5、问:杜邦分析体系答:以净资产收益率指标为核心所构成的财务指标分析体系。管理者需要围绕净资产收益率指标,对引起该指标结果变动的各项核心要素进行分析比较,以确定公司未来管理的重点。分析步骤:确认关键因素——对因素进行排序(1、比较分析法2、敏感分析法(影响净资产收益率的敏感分析表)销售产品的毛利率要高,企业的资产周转快,取决于融资结构。净资产收益率资产利润率权益乘数总资产周转率销售利润率净资产收益率指标分解:敏感分析表(影响净资产收益率变动的各项因素\各因素不同变动幅度下的净资产收益率)6、经营性现金流量?答:经营性现金流量=(营业收入-营业成本-不含折旧的经营费用)*(1-T)+折旧*T7、债券用什么方法进行估值?股票用什么方法进行估值?答:此证券未来各期现金流进行折现的现值加总。8、债券到期收益率?答:债券现金流入量与流出量相等时的内涵报酬率。9、持有期间收益率?答:(卖出价格-买入价格+债券持有期间利息)/(买入价格*持有年数)10、利随本清(不复利计息)债券估值?答:P=(M+M*i*n)/(1+必要报酬率)^n11、债券溢折价发行?答:票面利率大于市场利率时,内含价值高于面值,溢价发行。12、股票投资收益=(每股股利+T1时的未来价格—T0时的每股价格)/T0时的每股价格13、三种股利估价模型答:1.零增长股利(股利固定):P=D(股利)/Ke(必要收益率)2.固定增长率:P=D1/Ke—g14、剩余现金流量?答:公司经营活动所产生的现金流量在满足资本支出和营运资本净增加额后的剩余额,它是公司可以自由支配的现金流量。15、单一投资风险和收益的计算?答:风险:利用收益频数分布的离散程度来显示风险大小。1.期望收益率=R=∑i=1nWiPi=W2.方差=σ2=∑i=1n(Wi−W)2Pi3.(单位期望收益所承担的标准差,越低风险越小)变异系数(CV)=σR16、组合投资的风险和收益的计算?答:组合资产收益率=Rp=∑j=1mRjWj,Wj表示投资于j资产的资金占总投资额的比例;Rj表示资产j的期望收益率;风险:1.(相关关系的度量)协方差=Cov(A,B)=∑i=1n(RAi−RA)(RBi−RB)PiRAi−RA表示在第i种...

1、当您付费下载文档后,您只拥有了使用权限,并不意味着购买了版权,文档只能用于自身使用,不得用于其他商业用途(如 [转卖]进行直接盈利或[编辑后售卖]进行间接盈利)。
2、本站所有内容均由合作方或网友上传,本站不对文档的完整性、权威性及其观点立场正确性做任何保证或承诺!文档内容仅供研究参考,付费前请自行鉴别。
3、如文档内容存在违规,或者侵犯商业秘密、侵犯著作权等,请点击“违规举报”。

碎片内容

某公司财务管理学及财务知识分析复习整理

确认删除?
VIP
微信客服
  • 扫码咨询
会员Q群
  • 会员专属群点击这里加入QQ群
客服邮箱
回到顶部