电脑桌面
添加小米粒文库到电脑桌面
安装后可以在桌面快捷访问

某公司短期偿债能力比率及财务知识分析VIP免费

某公司短期偿债能力比率及财务知识分析_第1页
1/31
某公司短期偿债能力比率及财务知识分析_第2页
2/31
某公司短期偿债能力比率及财务知识分析_第3页
3/31
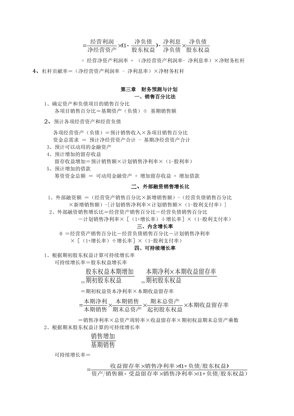
第二章财务报表分析基本的财务比率一、短期偿债能力比率(一)短期债务与可偿债资产的存量比较1、营运资本(1)营运资本=流动资产-流动负债=(总资产-非流动资产)-[总资产-股东权益-非流动负债]=(股东权益+非流动负债)-非流动资产=长期资本-长期资产(2)营运资本配置比率=营运资本/流动资产2、短期债务的存量比率(1)流动比率=流动资产÷流动负债=1÷(1-营运资本/流动资产)=1÷(1-营运资本配置率)(2)速动比率=速动资产÷流动负债其中:速动资产=流动资产-存货-待摊费用-一年内到期的非流动资产(3)现金比率=(货币资金+交易性金融资产)÷流动负债(二)短期债务与现金流量的比较1、现金流量比率=经营现金流量÷流动负债(年末数或平均数)二、长期偿债能力比率(一)总债务存量比率1、资产负债率资产负债率=(负债÷资产)×100%2、产权比率和权益乘数产权比率=负债总额÷股东权益权益乘数=总资产÷股东权益3、长期资本负债率长期资本负债率=[非流动负债÷(非流动负债+股东权益)]×100%(二)总债务流量比率1、利息保障倍数=息税前利润÷利息费用=(净利润+利息费用+所得税费用)÷利息费用长期债务与营运资金比率=长期负债÷(流动资产-流动负债)2、现金流量利息保障倍数=经营现金流量÷利息费用3、现金流量债务比经营现金流量与债务比=(经营现金流量÷债务总额)x100%(三)影响长期偿债能力的其他因素(1)长期租赁(2)担保责任(3)未决诉讼三、资产管理比率(一)应收账款周转率应收账款周转次数=销售收入÷应收账款应收账款周转天数=365÷(销售收入/应收账款)应收账款与收入比=应收账款÷销售收入(二)存货周转率存货(收入)周转次数=销售收入÷存货存货周转天数=365÷(销售收入÷存货)存货与收入比=存货÷销售收入存货(成本)周转次数=销售成本÷存货=存货(收入)周转次数×成本率(三)流动资产周转率流动资产周转次数=销售收入÷流动资产流动资产周转天数=365÷(销售收入÷流动资产)流动资产与收入比=流动资产÷销售收入(四)非流动资产周转率非流动资产周转次数=销售收入÷非流动资产非流动资产周转天数=365÷(销售收入÷非流动资产)非流动资产与收入比=非流动资产÷销售收入(五)总资产周转率总资产周转次数=销售收入÷总资产总资产周转天数=365÷(销售收入÷总资产)总资产与收入比=总资产÷销售收入=1/总资产周转次数四、盈利能力比率1、销售利润率=(净利润÷销售收入)×100%2、资产利润率=(净利润÷总资产)×100%=销售利润率×总资产周转次数3、权益净利率=(净利润÷股东权益)×100%财务分析体系一、传统的财务分析体系(即:杜邦财务分析体系)的核心比率:权益净利率=销售净利率×总资产周转率×权益乘数二、改进的财务分析体系1、净经营资产=净金融负债+股东权益其中:净经营资产=经营资产-经营负债净经营负债=金融负债-金融资产2、净利润=经营利润-净利息费用其中:经营利润=税前经营利润×(1-所得税率)净利息费用=利息费用×(1-所得税率)3、权益经利率×净利润净利润销售收入总资产销售收入总资产×净利润销售收入总资产权益净利率销售收入总资产股东权益经营利润净利息权益净利率股东权益股东权益经营利润净经营资产净利息净负债净经营资产股东权益净负债股东权益=经营净资产利润率+(净经营资产利润率-净利息率)×净财务杠杆4、杠杆贡献率=(净经营资产利润率-净利息率)×净财务杠杆第三章财务预测与计划一、销售百分比法1、确定资产和负债项目的销售百分比各项目销售百分比=基期资产(负债)÷基期销售额2、预计各项经营资产和经营负债各项经营资产(负债)=预计销售收入×各项目销售百分比资金总需求=预计净经营资产合计-基期净经营资产合计3、预计可以动用的金融资产4、预计增加的留存收益留存收益增加=预计销售额×计划销售净利率×(1-股利率)5、预计增加的借款筹资资金总额=可动用金融资产+增加留存收益+增加借款二、外部融资销售增长比1、外部融资额=(经营资产销售百分比×新增销售额)-(经营负债销售百分比×新增销售...

1、当您付费下载文档后,您只拥有了使用权限,并不意味着购买了版权,文档只能用于自身使用,不得用于其他商业用途(如 [转卖]进行直接盈利或[编辑后售卖]进行间接盈利)。
2、本站所有内容均由合作方或网友上传,本站不对文档的完整性、权威性及其观点立场正确性做任何保证或承诺!文档内容仅供研究参考,付费前请自行鉴别。
3、如文档内容存在违规,或者侵犯商业秘密、侵犯著作权等,请点击“违规举报”。

碎片内容

某公司短期偿债能力比率及财务知识分析

您可能关注的文档

海纳百川+ 关注
实名认证
内容提供者

热爱教学事业,对互联网知识分享很感兴趣

确认删除?
VIP
微信客服
  • 扫码咨询
会员Q群
  • 会员专属群点击这里加入QQ群
客服邮箱
回到顶部