电脑桌面
添加小米粒文库到电脑桌面
安装后可以在桌面快捷访问

经济师考试分类记忆[1]VIP免费

经济师考试分类记忆[1]_第1页
1/7
经济师考试分类记忆[1]_第2页
2/7
经济师考试分类记忆[1]_第3页
3/7
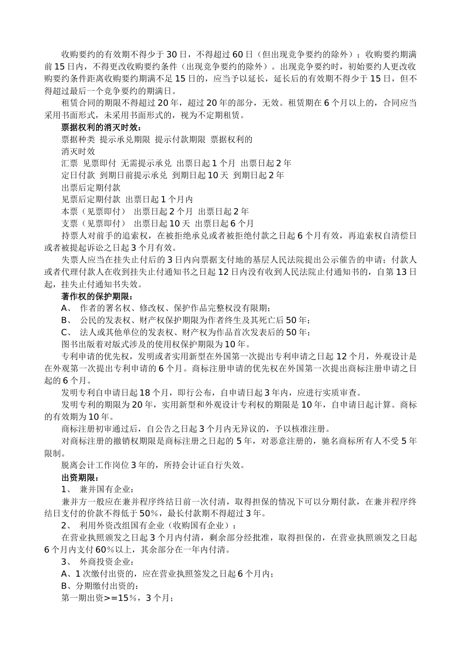
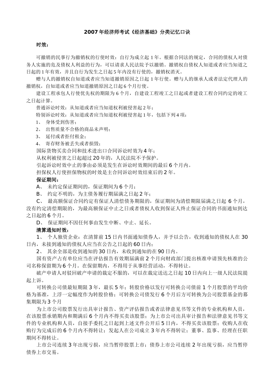
2007年经济师考试《经济基础》分类记忆口诀时效:可撤销的民事行为撤销权的行使时效:自行为成立起1年。根据合同法的规定,合同的债权人对债务人实施的危及债权人利益的行为,可以请求人民法院予以撤销。撤销权自债权人知道或者应当知道之日起的1年有效,并且自行为发生之日起5年内没有行使的,撤销权消灭。赠与人的撤销权自知道或者应当知道撤销原因之日起1年行使。赠与人的继承人或者法定代理人的撤销权,自知道或者应当知道撤销原因之日起6个月行使。建设工程承包人行使优先权的期限为6个月,自建设工程竣工之日起或者建设工程合同约定的竣工之日起计算。普通诉讼时效:从知道或者应当知道权利被侵害起2年;特别诉讼时效:从知道或者应当知道权利被侵害起1年,包括下列4项:1、身体受到伤害;2、出售质量不合格的商品未声明;3、延付或者拒付租金;4、寄存财务被丢失或者损毁;国际货物买卖合同和技术进出口合同诉讼时效为4年;从权利被侵害之日起超过20年的,人民法院不予保护。引起诉讼时效中止的事由必须是发生在诉讼时效期间的最后6个月内。担保权人行使担保物权的时效是主合同诉讼时效结束后的2年。保证期间:A、未约定保证期间的,保证期间为6个月;B、约定不明的,为主债务履行期届满之日起2年;C、最高额保证合同约定有保证人清偿债务期限的,保证期间为清偿期限届满之日起6个月,没有约定清偿期限的,为最高额保证中止之日或者债权人收到保证人终止保证合同的书面通知到达之日起的6个月。D、保证期间不因任何事由发生中断、中止、延长。清算通知时效:1、个人独资企业:在清算前15日内书面通知债券人,并予以公告,收到通知的债权人在30日内,未接到通知的债权人应当在公告之日起的60日内;2、其余全部是收到通知的30日内,未收到通知的在90日内。国有资产占有单位应当在评估报告有效期届满前2个月向财政部门提出核准申请预先核准的公司名称保留期为6个月。在保留期内,不得用于从事经营活动,不得转让。破产申请人对驳回破产申请的裁定不服的,可以在裁定送达之日起10日内向上一级人民法院提起上诉。可转换公司债最短期限3年,最长5年;转股价格以发行可转换公司债前1个月股票的平均价格为基准,上浮一定幅度作为转股价格;可转换公司债发行6个月后方可转换为公司股票基金的募集期限为3个月为上市公司股票发行出具审计报告、资产评估报告或者法律意见书等文件的专业机构和人员,在该股票承销期内和期满后6个月内不得买卖该股票;为上市公司出具审计报告和法律意见书等文件的专业机构和人员,自接手委托之日起到上述文件公开后5日内,不得买卖该股票;收购人在收购行为完成后的6个月内不得转让;发起人在公司成立3年内不得转让;董事、监事、经理在任职期间不得转让。上市公司连续3年出现亏损,应当暂停股票上市;债券上市公司连续2年出现亏损,应当暂停债券上市交易。收购要约的有效期不得少于30日,不得超过60日(但出现竞争要约的除外);收购要约期满前15日内,不得更改收购要约条件(出现竞争要约的除外)。出现竞争要约时,初始要约人更改收购要约条件距离收购要约期满不足15日的,应当予以延长,延长后的有效期不得少于15日,但不得超过最后一个竞争要约的期满日。租赁合同的期限不得超过20年,超过20年的部分,无效。租赁期在6个月以上的,合同应当采用书面形式,未采用书面形式的,视为不定期租赁。票据权利的消灭时效:票据种类提示承兑期限提示付款期限票据权利的消灭时效汇票见票即付无需提示承兑出票日起1个月出票日起2年定日付款到期日前提示承兑到期日起10天到期日起2年出票后定期付款见票后定期付款出票日起1个月内本票(见票即付)出票日起2个月出票日起2年支票(见票即付)出票日起10天出票日起6个月持票人对前手的追索权,在被拒绝承兑或者被拒绝付款之日起6个月有效,再追索权自清偿日或者被提起诉讼之日起3个月有效。失票人应当在挂失止付后的3日内向票据支付地的基层人民法院提出公示催告的申请;付款人或者代理付款人在收到挂失止付通知书之日起12日内没有收到人民法院止付通知书的,自第13日起,挂失止付通知书失效。著作权的保护期限:A、作...

1、当您付费下载文档后,您只拥有了使用权限,并不意味着购买了版权,文档只能用于自身使用,不得用于其他商业用途(如 [转卖]进行直接盈利或[编辑后售卖]进行间接盈利)。
2、本站所有内容均由合作方或网友上传,本站不对文档的完整性、权威性及其观点立场正确性做任何保证或承诺!文档内容仅供研究参考,付费前请自行鉴别。
3、如文档内容存在违规,或者侵犯商业秘密、侵犯著作权等,请点击“违规举报”。

碎片内容

经济师考试分类记忆[1]

您可能关注的文档

确认删除?
VIP
微信客服
  • 扫码咨询
会员Q群
  • 会员专属群点击这里加入QQ群
客服邮箱
回到顶部