电脑桌面
添加小米粒文库到电脑桌面
安装后可以在桌面快捷访问

货币银行学背诵材料(提纲)VIP免费

货币银行学背诵材料(提纲)_第1页
1/23
货币银行学背诵材料(提纲)_第2页
2/23
货币银行学背诵材料(提纲)_第3页
3/23
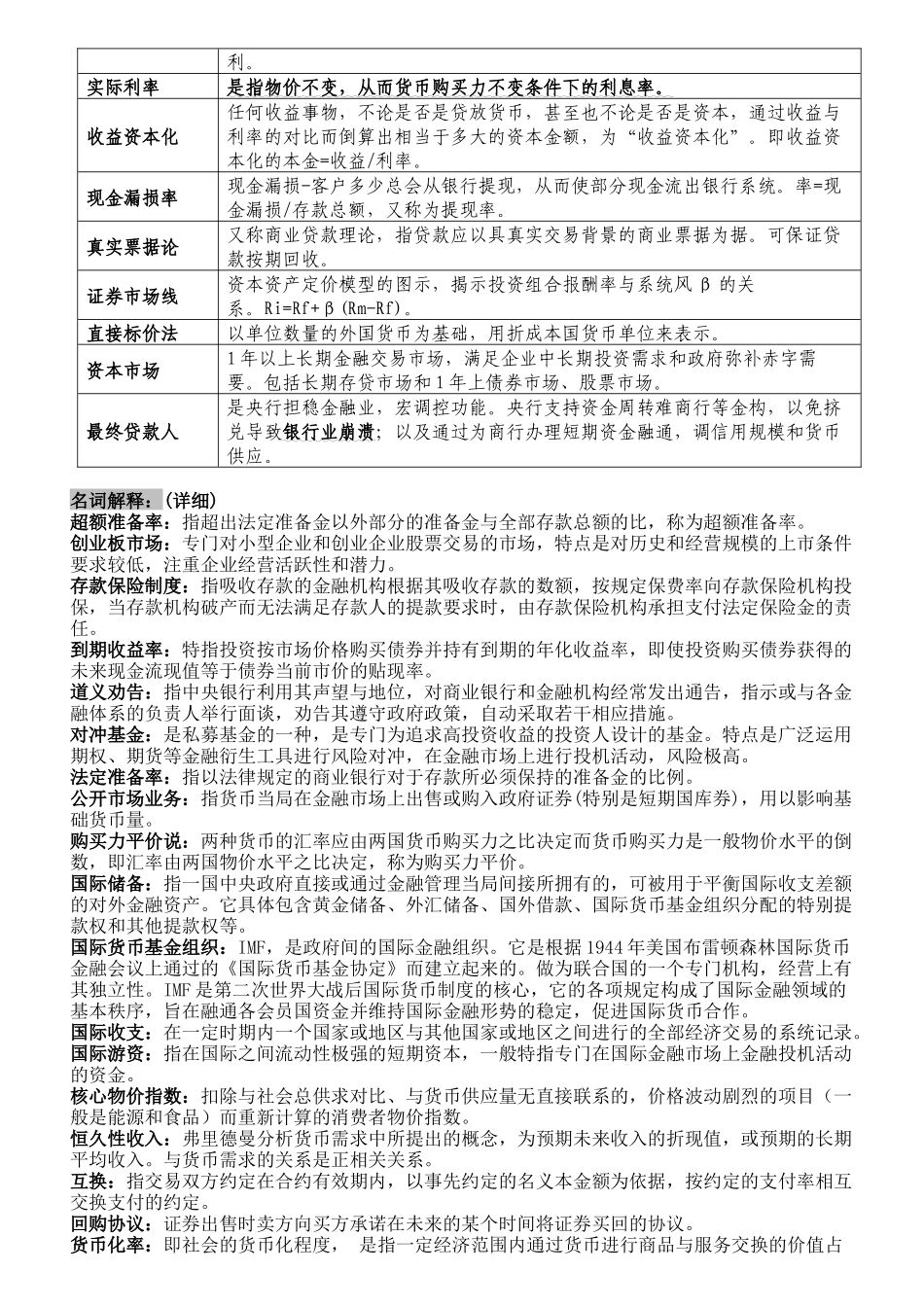
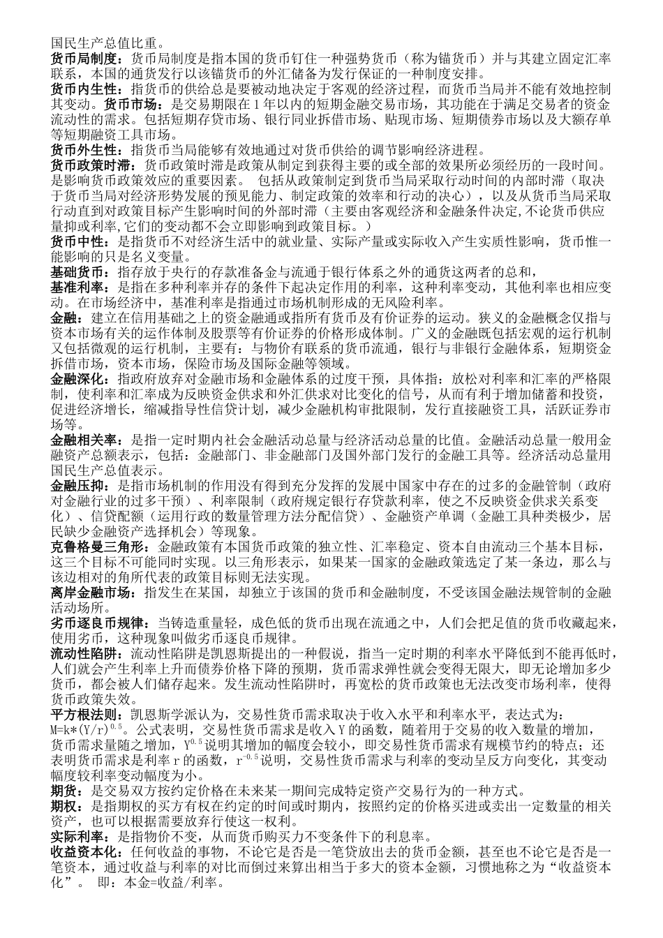
名词解释:超额准备率超法金的金,与总存比。创业板市场小/创企股交市,对史/模上市条件低,重活跃/潜力。存款保险制度吸存构据存额,按规费率向存保构投保,破产保构付法定保险金。稳金融秩制。到期收益率债,到期,年化,即使债未现金流现值=市价的贴现率。道义劝告央对商行等金构发通告/指示/面谈,劝遵政府策,自动措施。对冲基金∈私募。为追求高收人设计。广泛用衍对冲,高风险投机。法定准备率法定,商行对存款持准备金的比。公开市场业务货币当局在市场上售购政府证券,影基础货币量。购买力平价说汇由货币币购力比定,货购力物价倒,即汇由物价水平比定。国际储备政的可用于平衡国际收支差额的对外金资。包括金/外/国外借款/特提权。国际货币基金组织政府间国际金融组织。44年布雷顿森林《国际货币基金协定》。联合国专门机构,经营独立,旨在融通会员国资金并维金融形势稳,促国际货币合作。国际收支定时内,国家或地区与其他间的全部经济交易的系统记录。国际游资国际间,流强,短期资本,特指专门在国际金融投机的资金。核心物价指数扣除与社会总供求对比、与货币供应量无直接联系的,价格波动剧烈的项目(一般是能源和食品)而重新计算的消费者物价指数。恒久性收入预期未收入折现值,或预期长期均收。与货币需求正相关。互换双方约定.合约期内,据约定名义本金,按约定支付率,互交支付。回购协议出售时卖方承诺,未来的某时,将证券买回的协议。货币化率社会货币化度,指一定经范内通过币进行交换的价值占GNP比。货币局制度货币钉住锚货币,固定汇率。以该锚货币外汇储备为保证金的货币内生性货币供给被动决定于客观经济过程,货币当局并不能有效控制。货币市场1年内短期金融交易市场,功能在满足流动性。包括短期存贷、银行同业拆借、贴现、短期债券及大额存单等短期融资工具市场。货币外生性指币当局能有效控制货币供给,影响经济进程。货币政策时滞政策制定到获得成效的时间。内部时滞(政策制定到采取行动,反应决心),外部时滞(采取行动到成效,客观经济决定)货币中性货币不对就业、实际产量/收入影响,货币惟一影响名义量。基础货币存款准备金与流通于银行体系之外的通货的总和基准利率多种利率下起决定作用的利率。市场经济中是无风险利率。金融信用基础上的资金融通,或所有货币及证券的运动。狭义-资本市场有关的运作。广义-宏观+微观运行机制。金融深化政放弃过度干预,使利和汇成为信号,利于增储/投资,促增长。金融相关率定时内社会金融活动总量(金融资产总额)/经济活动总量(GNP)。金融压抑市场作用未充分发挥的展中国家,存在的过多的金融管制、利率限制、信贷配额、金融资产单调等现象。克鲁格曼三角金融政策货币政策独立性、汇率稳定、资本自由流动三个目标,不可能同时实现。以三角形表示,实现一边,则对角无法实现。离岸金融市场指发生在某国,却独立该国金融制度,不受管制的金融活动场所。劣币逐良币律成色低货币出现在流通中,人把足值货币收藏,使用劣币。流动性陷阱利率低到不能低时,预期利率升债价降,货币需求弹性无限大,货币储存。再宽松货币政策也无法改变市场利率,货币政策失效。平方根法则交易性货币需求取决于收入和利率:M=k·(Y/r)0.5。收入增加,货币需求增加,但幅度较小,规模节约;利率……较小。期货双方按约定价格,在未来某一期间完成特定资产交易。期权买方有权在约定时间或时期内,按约定价买或卖一定量资产,也根需放弃权利。实际利率是指物价不变,从而货币购买力不变条件下的利息率。收益资本化任何收益事物,不论是否是贷放货币,甚至也不论是否是资本,通过收益与利率的对比而倒算出相当于多大的资本金额,为“收益资本化”。即收益资本化的本金=收益/利率。现金漏损率现金漏损-客户多少总会从银行提现,从而使部分现金流出银行系统。率=现金漏损/存款总额,又称为提现率。真实票据论又称商业贷款理论,指贷款应以具真实交易背景的商业票据为据。可保证贷款按期回收。证券市场线资本资产定价模型的图示,揭示投资组合报酬率与系统风β的关系。Ri=Rf+β(Rm-Rf)。直接标价法以单位数量的外国货币为基础,用折成本国...

1、当您付费下载文档后,您只拥有了使用权限,并不意味着购买了版权,文档只能用于自身使用,不得用于其他商业用途(如 [转卖]进行直接盈利或[编辑后售卖]进行间接盈利)。
2、本站所有内容均由合作方或网友上传,本站不对文档的完整性、权威性及其观点立场正确性做任何保证或承诺!文档内容仅供研究参考,付费前请自行鉴别。
3、如文档内容存在违规,或者侵犯商业秘密、侵犯著作权等,请点击“违规举报”。

碎片内容

货币银行学背诵材料(提纲)

确认删除?
VIP
微信客服
  • 扫码咨询
会员Q群
  • 会员专属群点击这里加入QQ群
客服邮箱
回到顶部