电脑桌面
添加小米粒文库到电脑桌面
安装后可以在桌面快捷访问

会计学原理总结资料VIP免费

会计学原理总结资料_第1页
1/21
会计学原理总结资料_第2页
2/21
会计学原理总结资料_第3页
3/21
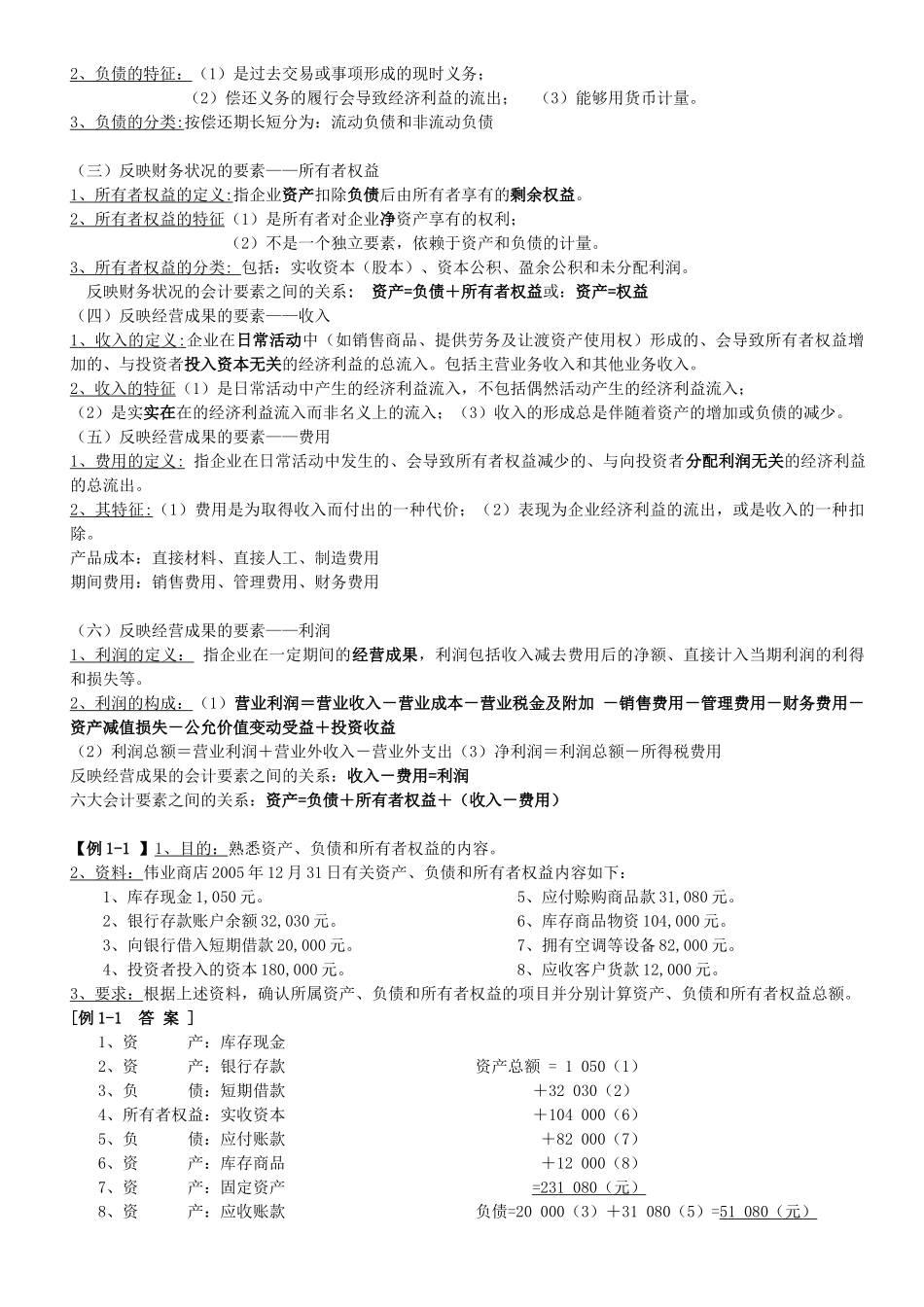
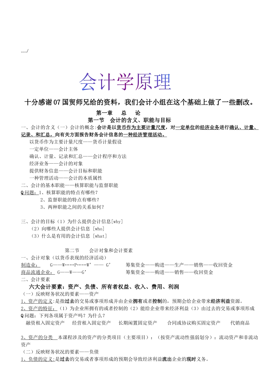
...../十分感谢07国贸师兄给的资料,我们会计小组在这个基础上做了一些删改。第一章总论第一节会计的含义、职能与目标一、会计的含义(一)会计的概念:会计是以货币作为主要计量尺度,对一定单位的经济业务进行确认、计量、记录、和汇总,向有关方面报告财务会计信息的一种经济管理活动。以货币作为主要计量尺度——货币计量假设一定单位——会计主体确认、计量、记录和汇总——会计程序和方法经济业务——会计的对象提供财务信息——会计目标和职能一种管理活动——会计的本质属性二、会计的基本职能——核算职能与监督职能Q问题:1、核算职能的特点有哪些?2、监督职能的特点有哪些?3、两种职能之间的关系如何?三、会计的目标(1)为什么提供会计信息[why](2)向哪些人提供会计信息[who](3)什么是有用的会计信息[what]第二节会计对象和会计要素一、会计对象(以货币表现的经济活动)制造业:G——W……P……W’——G’筹集资金——购进——生产——销售——收回资金商品流通企业:G——W——G’筹集资金——购进——销售——收回资金二、会计要素六大会计要素:资产、负债、所有者权益、收入、费用、利润(一)反映财务状况的要素——资产1、资产的定义:是指过去的交易或事项形成并由企业拥有或者控制的,预期会给企业带来经济利益资源。2、资产的特征:(1)为企业所拥有的或者控制的(2)能给企业带来经济利益(3)由过去的交易或事项形成Q问题:下列各项属于资产吗?为什么?融资租入固定资产经营租入固定资产长期闲置固定资产合同或协议购买固定资产代销商品3、资产的分类本课程涉及的资产的分类项目(主要项目):(按资产流动性强弱划分):流动资产和非流动资产(二)反映财务状况的要素——负债1、负债的定义:是过去的交易或者事项形成的预期会导致经济利益流出企业的现时义务。2、负债的特征:(1)是过去交易或事项形成的现时义务;(2)偿还义务的履行会导致经济利益的流出;(3)能够用货币计量。3、负债的分类:按偿还期长短分为:流动负债和非流动负债(三)反映财务状况的要素——所有者权益1、所有者权益的定义:指企业资产扣除负债后由所有者享有的剩余权益。2、所有者权益的特征(1)是所有者对企业净资产享有的权利;(2)不是一个独立要素,依赖于资产和负债的计量。3、所有者权益的分类:包括:实收资本(股本)、资本公积、盈余公积和未分配利润。反映财务状况的会计要素之间的关系:资产=负债+所有者权益或:资产=权益(四)反映经营成果的要素——收入1、收入的定义:企业在日常活动中(如销售商品、提供劳务及让渡资产使用权)形成的、会导致所有者权益增加的、与投资者投入资本无关的经济利益的总流入。包括主营业务收入和其他业务收入。2、收入的特征(1)是日常活动中产生的经济利益流入,不包括偶然活动产生的经济利益流入;(2)是实实在在的经济利益流入而非名义上的流入;(3)收入的形成总是伴随着资产的增加或负债的减少。(五)反映经营成果的要素——费用1、费用的定义:指企业在日常活动中发生的、会导致所有者权益减少的、与向投资者分配利润无关的经济利益的总流出。2、其特征:(1)费用是为取得收入而付出的一种代价;(2)表现为企业经济利益的流出,或是收入的一种扣除。产品成本:直接材料、直接人工、制造费用期间费用:销售费用、管理费用、财务费用(六)反映经营成果的要素——利润1、利润的定义:指企业在一定期间的经营成果,利润包括收入减去费用后的净额、直接计入当期利润的利得和损失等。2、利润的构成:(1)营业利润=营业收入-营业成本-营业税金及附加-销售费用-管理费用-财务费用-资产减值损失-公允价值变动受益+投资收益(2)利润总额=营业利润+营业外收入-营业外支出(3)净利润=利润总额-所得税费用反映经营成果的会计要素之间的关系:收入-费用=利润六大会计要素之间的关系:资产=负债+所有者权益+(收入-费用)【例1-1】1、目的:熟悉资产、负债和所有者权益的内容。2、资料:伟业商店2005年12月31日有关资产、负债和所有者权益内容如下:1、库存现金1,050元。2、银行存款账户余额32,030元。3、...

1、当您付费下载文档后,您只拥有了使用权限,并不意味着购买了版权,文档只能用于自身使用,不得用于其他商业用途(如 [转卖]进行直接盈利或[编辑后售卖]进行间接盈利)。
2、本站所有内容均由合作方或网友上传,本站不对文档的完整性、权威性及其观点立场正确性做任何保证或承诺!文档内容仅供研究参考,付费前请自行鉴别。
3、如文档内容存在违规,或者侵犯商业秘密、侵犯著作权等,请点击“违规举报”。

碎片内容

会计学原理总结资料

确认删除?
VIP
微信客服
  • 扫码咨询
会员Q群
  • 会员专属群点击这里加入QQ群
客服邮箱
回到顶部