电脑桌面
添加小米粒文库到电脑桌面
安装后可以在桌面快捷访问

电子仪器仪表修理工职业要求VIP免费

电子仪器仪表修理工职业要求_第1页
1/14
电子仪器仪表修理工职业要求_第2页
2/14
电子仪器仪表修理工职业要求_第3页
3/14
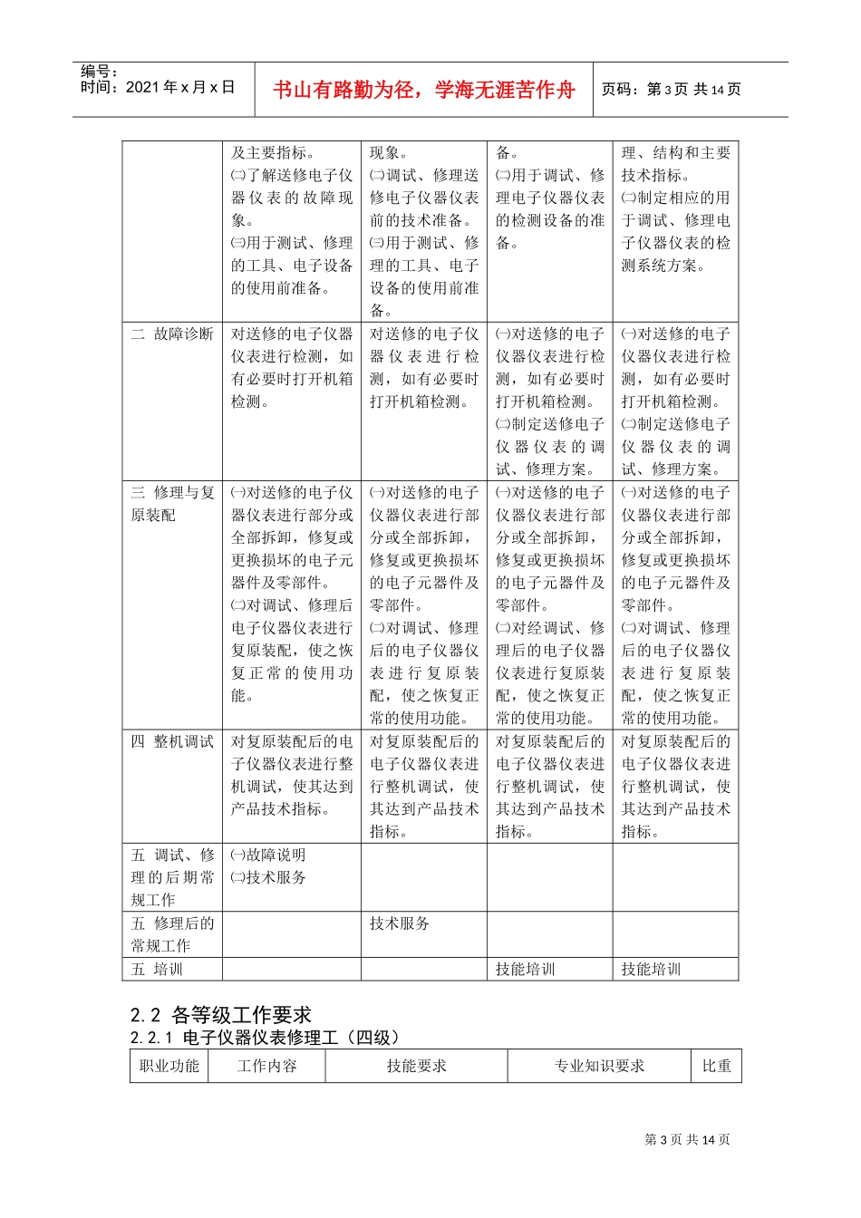
第1页共14页编号:时间:2021年x月x日书山有路勤为径,学海无涯苦作舟页码:第1页共14页《电子仪器仪表修理工》职业标准(试运行)一、职业概况1.1职业名称电子仪器仪表修理工1.2职业定义使用手工工具、仪器、仪表及专用电子设备,从事对电子仪器仪表进行调试与修理的人员。1.3职业等级本职业共设四个等级,分别是:电子仪器仪表修理工(国家职业资格四级)、电子仪器仪表修理工(国家职业资格三级)、电子仪器仪表修理工(国家职业资格二级)、电子仪器仪表修理工(国家职业资格一级)。1.4职业环境条件室内、常温。1.5职业能力特征有一定的学习能力和表达能力,有较强的空间感和应用计算能力,有准确的分析、推理及判断能力,手指、手臂灵活,动作准确协调。1.6基本文化程度初中毕业。1.7鉴定要求1.7.1适用对象从事或准备从事本职业的人员。1.7.2申报条件:参照《上海市职业技能鉴定申报条件》执行。试运行期间按以下条件申报:具备下列条件之一者,可申报《电子仪器仪表修理工》(四级):1)初中毕业,从事该职业工作二年及二年以上。2)高中及以上学历毕业,从事该职业工作一年以上。3)中等职业技术学校二年级以上学生。具备下列条件之一者,可申报《电子仪器仪表修理工》(三级):1)具有相关专业(电子类、数控机床及机电一体化专业)四级证书。2)完成高中阶段学习,从事本职业三年以上。相关职业包括:电子、医用电子类装接工、调试工、换能工等技术人员相关专业包括:电子类、数控机床及机电一体化专业注:本鉴定申报条件仅限于试运行使用,在该职业(模块)纳入正常培训轨道后,鉴定申报条件参照上海市职业技能鉴定中心颁布的《上海市职业技能鉴定申报条件》执行。1.7.3鉴定方式电子仪器仪表修理工(国家职业资格四、三、二级)为非一体化鉴定模式,理论知识考试采用笔试卷,技能操作考核采用实际操作方式进行。两项考试(考核)均采用百分制,成绩皆达到60分及以上者为合格。电子仪器仪表修理工(国家职业资格一级)为一体化鉴定模式,每个模块鉴定均达到60分为合格。国家职业资格二级还要进行综合评审。1.7.4考评人员与考生配比理论知识考试原则上按每20名考生配1名考评人员(20:1),技能操作考核原则上每5名考生配1名考评人员(5:1)。第2页共14页编号:时间:2021年x月x日书山有路勤为径,学海无涯苦作舟页码:第2页共14页1.7.5鉴定时间理论知识考试时间为120分钟,技能操作考核时间为240~360分钟。1.7.6鉴定场地设备理论知识考试场所为标准教室1间。技能操作考核应具备能满足电子该工种技能鉴定所需要的场所,以及电子仪器仪表装调所需的工具和设备(包括装配、测试用仪器仪表和检定用标准仪器),场地环境应符合环境保护和安全生产要求。二、工作要求2.1“职业功能”、“工作内容”一览表职业功能工作内容四级三级二级一级一修理前的常规工作㈠了解送修电子仪器仪表的技术特点㈠了解送修电子仪器仪表的故障㈠修理电子仪器仪表前的技术准㈠掌握送修电子仪器仪表的原第3页共14页编号:时间:2021年x月x日书山有路勤为径,学海无涯苦作舟页码:第3页共14页及主要指标。㈡了解送修电子仪器仪表的故障现象。㈢用于测试、修理的工具、电子设备的使用前准备。现象。㈡调试、修理送修电子仪器仪表前的技术准备。㈢用于测试、修理的工具、电子设备的使用前准备。备。㈡用于调试、修理电子仪器仪表的检测设备的准备。理、结构和主要技术指标。㈡制定相应的用于调试、修理电子仪器仪表的检测系统方案。二故障诊断对送修的电子仪器仪表进行检测,如有必要时打开机箱检测。对送修的电子仪器仪表进行检测,如有必要时打开机箱检测。㈠对送修的电子仪器仪表进行检测,如有必要时打开机箱检测。㈡制定送修电子仪器仪表的调试、修理方案。㈠对送修的电子仪器仪表进行检测,如有必要时打开机箱检测。㈡制定送修电子仪器仪表的调试、修理方案。三修理与复原装配㈠对送修的电子仪器仪表进行部分或全部拆卸,修复或更换损坏的电子元器件及零部件。㈡对调试、修理后电子仪器仪表进行复原装配,使之恢复正常的使用功能。㈠对送修的电子仪器仪表进行部分或全部拆卸,修复或更换损坏的电子元...

1、当您付费下载文档后,您只拥有了使用权限,并不意味着购买了版权,文档只能用于自身使用,不得用于其他商业用途(如 [转卖]进行直接盈利或[编辑后售卖]进行间接盈利)。
2、本站所有内容均由合作方或网友上传,本站不对文档的完整性、权威性及其观点立场正确性做任何保证或承诺!文档内容仅供研究参考,付费前请自行鉴别。
3、如文档内容存在违规,或者侵犯商业秘密、侵犯著作权等,请点击“违规举报”。

碎片内容

电子仪器仪表修理工职业要求

中小学教育精品资料+ 关注
实名认证
内容提供者

中小学教育资料,优质文档创作者

确认删除?
VIP
微信客服
  • 扫码咨询
会员Q群
  • 会员专属群点击这里加入QQ群
客服邮箱
回到顶部