电脑桌面
添加小米粒文库到电脑桌面
安装后可以在桌面快捷访问

电气安规试题VIP免费

电气安规试题_第1页
1/9
电气安规试题_第2页
2/9
电气安规试题_第3页
3/9
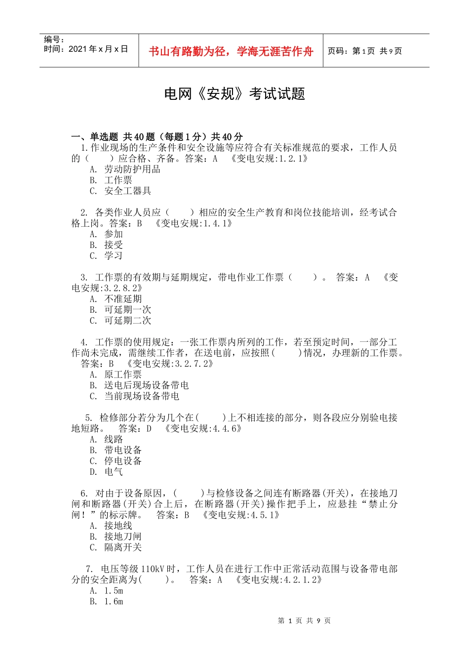
第1页共9页编号:时间:2021年x月x日书山有路勤为径,学海无涯苦作舟页码:第1页共9页电网《安规》考试试题一、单选题共40题(每题1分)共40分1.作业现场的生产条件和安全设施等应符合有关标准规范的要求,工作人员的()应合格、齐备。答案:A《变电安规:1.2.1》A.劳动防护用品B.工作票C.安全工器具2.各类作业人员应()相应的安全生产教育和岗位技能培训,经考试合格上岗。答案:B《变电安规:1.4.1》A.参加B.接受C.学习3.工作票的有效期与延期规定,带电作业工作票()。答案:A《变电安规:3.2.8.2》A.不准延期B.可延期一次C.可延期二次4.工作票的使用规定:一张工作票内所列的工作,若至预定时间,一部分工作尚未完成,需继续工作者,在送电前,应按照()情况,办理新的工作票。答案:B《变电安规:3.2.7.2》A.原工作票B.送电后现场设备带电C.当前现场设备带电5.检修部分若分为几个在()上不相连接的部分,则各段应分别验电接地短路。答案:D《变电安规:4.4.6》A.线路B.带电设备C.停电设备D.电气6.对由于设备原因,()与检修设备之间连有断路器(开关),在接地刀闸和断路器(开关)合上后,在断路器(开关)操作把手上,应悬挂“禁止分闸!”的标示牌。答案:B《变电安规:4.5.1》A.接地线B.接地刀闸C.隔离开关7.电压等级110kV时,工作人员在进行工作中正常活动范围与设备带电部分的安全距离为()。答案:A《变电安规:4.2.1.2》A.1.5mB.1.6m第2页共9页第1页共9页编号:时间:2021年x月x日书山有路勤为径,学海无涯苦作舟页码:第2页共9页C.1.4mD.1.8m8.任何运行中的星形接线设备的中性点,应视为()设备。C《变电安规:4.2.2》A运行B停电C带电9.检修设备停电,应拉开隔离开关(刀闸),()应拉至试验或检修位置,应使各方面有一个明显的断开点。答案:C《变电安规:4.2.2》A.设备B.断路器C.手车开关10各类作业人员有权()违章指挥和强令冒险作业答案:B《变电安规:1.5》A.制止B.拒绝C.举报11.在工作间断期间,若有紧急需要,运行人员可在工作票未交回的情况下合闸送电,但应先通知工作负责人,在得到工作班全体人员已经离开工作地点、可以送电的答复后方可执行,并应采取下列措施:1)拆除临时遮栏、接地线和标示牌,恢复常设遮栏,换挂“止步,高压危险!”的标示牌;2)应在所有道路派专人守候,以便告诉()“设备已经合闸送电,不得继续工作”。守候人员在工作票未交回以前,不得离开守候地点。答案:A《变电安规:3.5.2》A.工作班人员B.作业人员C.当班值长12.电力安全工作规程要求,作业人员对电力安全工作规程应()考试一次。答案:B《变电安规:1.4.2》A.两年B.每年C.三年13.各类作业人员应被告知其作业现场和工作岗位存在的危险因素、防范措施及()。答案:A《变电安规:1.2.4》A.事故紧急处理措施B.紧急救护措施C.应急预案D.逃生方法14.为加强电力生产现场管理,规范各类工作人员的行为,保证人身、()和设备安全,依据国家有关法律、法规,结合电力生产的实际,制定电力安全工作规程。答案:B《变电安规:1.1》A.施工第3页共9页第2页共9页编号:时间:2021年x月x日书山有路勤为径,学海无涯苦作舟页码:第3页共9页B.电网C.网络D.电力15.作业人员的基本条件之一:经()鉴定,作业人员无妨碍工作的病症。答案:C《变电安规:1.3.1》A.领导B.医疗机构C.医师D.专业机构16.高压电气设备:电压等级在()伏及以上者。答案:A《变电安规:1.7》A.1000B.250C.500D.38017.高压设备上全部停电的工作,系指室内高压设备全部停电(包括架空线路与电缆引入线在内),并且通至邻接()的门全部闭锁,以及室外高压设备全部停电(包括架空线路与电缆引入线在内)。答案:C《变电安规:2.4.1.1》A.工具室B.控制室C.高压室D.蓄电池室18.所有工作人员(包括工作负责人)不许()进入、滞留在高压室内和室外高压设备区内。答案:B《变电安规:3.4.2》A.多人B.单独C.随意19.高压开关柜内手车开关拉出后,隔离带电部位的挡板封闭后(),并设置“止步,高压危险!”的标示牌。答案:B《变电安规:4.5.4》A.采取措施B.禁止开启C.设置围栏20.使用单梯工作时,梯与地面的斜角度约为()°左右。答案:A《变电安规:15.2.2》A.60B.40C.30D.4521.高压室...

1、当您付费下载文档后,您只拥有了使用权限,并不意味着购买了版权,文档只能用于自身使用,不得用于其他商业用途(如 [转卖]进行直接盈利或[编辑后售卖]进行间接盈利)。
2、本站所有内容均由合作方或网友上传,本站不对文档的完整性、权威性及其观点立场正确性做任何保证或承诺!文档内容仅供研究参考,付费前请自行鉴别。
3、如文档内容存在违规,或者侵犯商业秘密、侵犯著作权等,请点击“违规举报”。

碎片内容

电气安规试题

您可能关注的文档

确认删除?
VIP
微信客服
  • 扫码咨询
会员Q群
  • 会员专属群点击这里加入QQ群
客服邮箱
回到顶部