电脑桌面
添加小米粒文库到电脑桌面
安装后可以在桌面快捷访问

会计电算化模拟试题汇编VIP免费

会计电算化模拟试题汇编_第1页
1/7
会计电算化模拟试题汇编_第2页
2/7
会计电算化模拟试题汇编_第3页
3/7
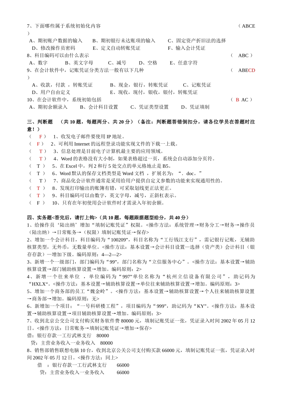
...../姓名:会计电算化模拟试题【一】一、单选题(共20题,每题1分,共20分)1、将高级语言源程序翻译成目标程序的翻译程序称为(BA)A、编译程序B、汇编程序C、应用程序D、可执行程序2、汇编程序的作用是指将汇编语言源程序翻译为(C)A、可执行程序B、应用程序C、目标程序D、解释程序3、我国在哪年颁布发了《中华人民共和国计算机信息系统安全保护条例》(DB)A、1990B、1992C、1997D、20014、LAN的中文名称是(AB)A、广域网B、局域网C、远程网D、内部网5、操作系统是(CD)A、字处理软件B、表处理软件C、应用软件D、系统软件6、第二代电子计算机主要采用什么元件制造成功的(DA)A、晶体管B、电子管C、大规模集成电路D、中小规模集成电路7、在Windows98下切换中英文输入方法的快捷键是(CA)A、Ctrl+空格B、Shift+空格C、Ctrl+ShiftD、Alt+Shift8、在Windows98的资源管理器在窗口中的“+”符号表示(C)A、文件夹B、文件夹中还有文件C、文件夹中还有子文件夹D、大文件夹9、Windows98环境下,结束一个活动的应用程序窗口,可按快捷键(A)A、Alt+F4B、Ctrl+F4C、Alt+EscD、Ctrl+Esc10、Windows中对桌面背景的设置可以通过(B)A、鼠标右击我的电脑B、鼠标右击桌面空白处,选“属性”C、鼠标右击“开始”菜单D、鼠标左击桌面空白区,选“属性”11、在windows资源管理器中,选择多个连续文件的操作应按下哪个键(B)A、CtrlB、ShiftC、AltD、Ctrl+Shift12、在Word中选定一段文本的方法是(B)A、单击该段中任意位置B、双击该段对应的选定栏C、三击该段对应的选定栏D、单击该段对应的选定栏13、在Word中,用鼠标拖动的方法进行复制,是用什么选文本拖动到新的位置(BA)A、按Ctrl同时B、按Shift同时C、按Alt同时D、不按任意键14、在Excel中,每张工作表最多可用几列(D)A、6B、64C、512D、25615、在Word中,所有段落格式的排版可以通过菜单什么来实现(BD)A、文件一打开B、工具一选项C、格式一学体D、格式一段落16、财务处理系统与工资,存货,固定资产,成本等核算系统一般是通过什么为接口连接在一起(DA)A、数据库B、网络C、程序D、机制记账凭证17、狭义地说,会计电算化是指(A)A、电子计算技术在会计工作中的应用B、会计软件的开发C、会计算机化人才的培训D、会计电算化制度建设18、我国的会计电算化工作开始于哪年(A)A、1979B、1982C、1983D、198819、期初余额录入(C)A、只有在年初使用会计软件时才需录入期初余额B、只有在年中使用会计软件时才需录入期初余额C、在开始使用总账系统时必须录入期初余额D、是否录入年初余额由操作员自定20、增加会计科目次序必须由(A)A、上级至下级逐级增加B、下级至上级逐级增加C、任意方式增加D、根据单位的具体情况增加二、多项选择题(共10题,每题2分,共20分)1、系统软件包括哪些方面(ACDE)A、操作系统B、字处理系统C、语言处理程序D、支持服务程序E、数据库管理系统F、财务软件系统2、常用的输入设备有哪些(ABDE)A、键盘B、扫描仪C、绘图仪D、鼠标器E、光笔F、显示器3、在Windows98中要更改当前计算机的日期和时间,可以(AD)A、双击任务栏上的时间B、使用“控制面板”的“区域设置”C、使用软件D、使用“控制面板”的“日期和时间”4、在Windows98下的应用程序窗口通常包含(ACEBD)A、标题栏B、菜单栏C、工作区D、程序E、滚动条5、在Excel中,新建工作簿,可以(ABC)A、.利用“文件”菜单中的“新建”按钮B、利用工具栏上的“新建”按钮C、使用模板方式D、执行‘文件’菜单中的‘打开’6、Word中的一些常规操作,如“打开”“复制”“粘贴”等等,均可采用哪些等多种方式实现。(CABD)A、菜单方式B、常用工具按钮C、快捷菜单D、快捷键E、控制面板7、下面哪些属于系统初始化内容(ABCE)A、期初账户数据的输入B、期初银行未达账项的输入C、固定资产折旧法的选择D、修改操作员密码E、定义自动转账凭证F、输入会计凭证8、科目编码可以由什么表示(ABC)A、数字B、英文字母C、减号D、空格E、任意字符9、在会计软件中,记账凭证分类方法一般有以下几种(ABECD)A、收款,付款,转账凭证B、现金,银行,转账凭证C、记账...

1、当您付费下载文档后,您只拥有了使用权限,并不意味着购买了版权,文档只能用于自身使用,不得用于其他商业用途(如 [转卖]进行直接盈利或[编辑后售卖]进行间接盈利)。
2、本站所有内容均由合作方或网友上传,本站不对文档的完整性、权威性及其观点立场正确性做任何保证或承诺!文档内容仅供研究参考,付费前请自行鉴别。
3、如文档内容存在违规,或者侵犯商业秘密、侵犯著作权等,请点击“违规举报”。

碎片内容

会计电算化模拟试题汇编

确认删除?
VIP
微信客服
  • 扫码咨询
会员Q群
  • 会员专属群点击这里加入QQ群
客服邮箱
回到顶部