电脑桌面
添加小米粒文库到电脑桌面
安装后可以在桌面快捷访问

科技大学经济管理学与财务知识分析考研VIP专享VIP免费

科技大学经济管理学与财务知识分析考研_第1页
1/6
科技大学经济管理学与财务知识分析考研_第2页
2/6
科技大学经济管理学与财务知识分析考研_第3页
3/6
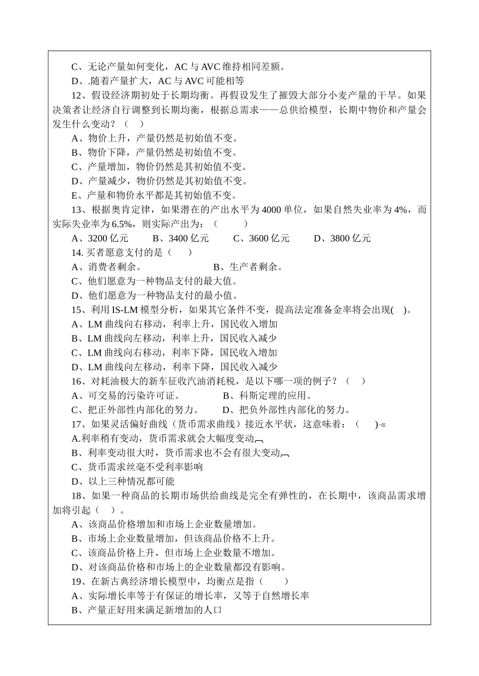
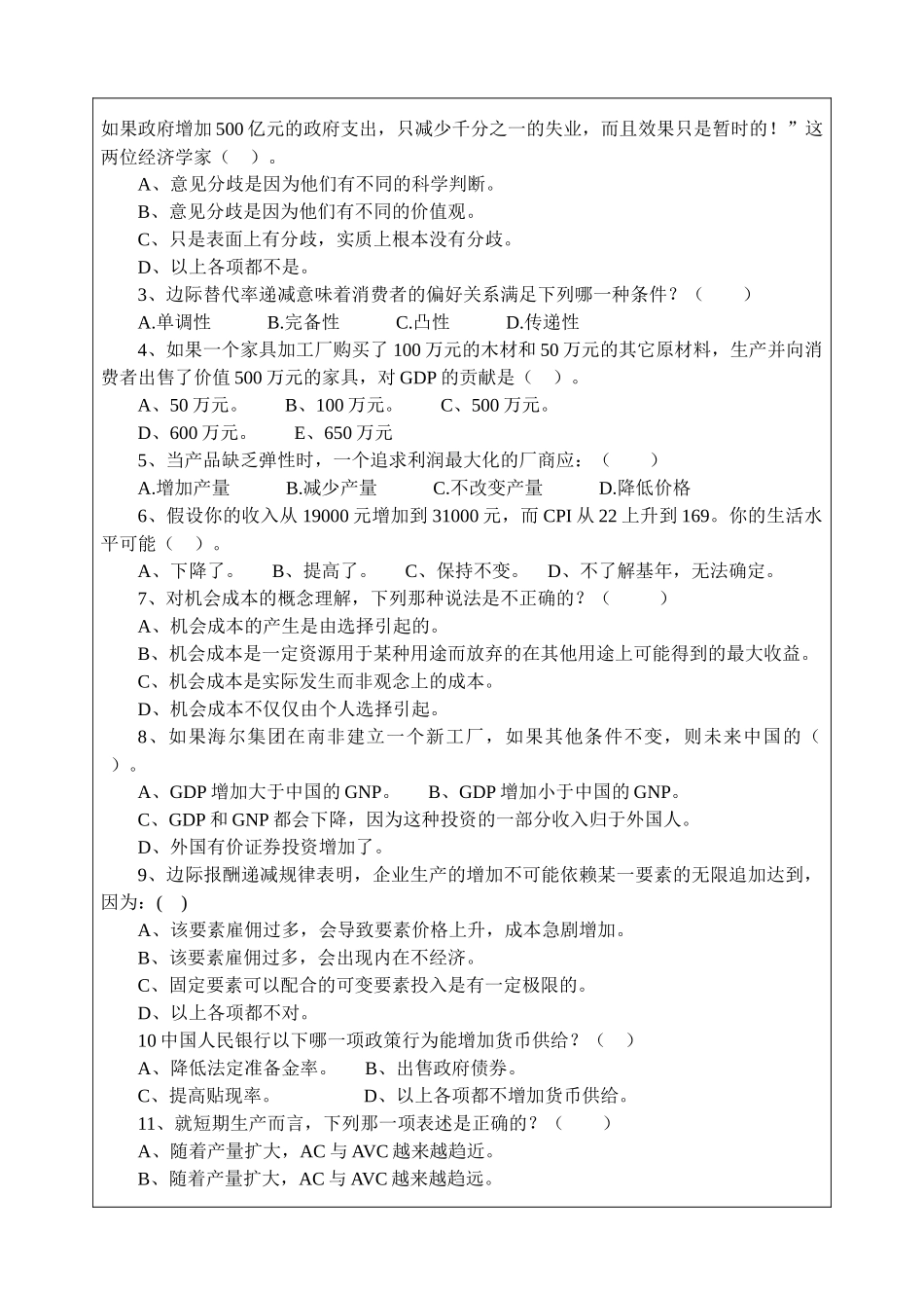
青岛科技大学二○一一年硕士研究生入学考试试题考试科目:西方经济学注意事项:1.本试卷共5道大题(共计40个小题),满分150分;2.本卷属试题卷,答题另有答题卷,答案一律写在答题卷上,写在该试题卷上或草纸上均无效。要注意试卷清洁,不要在试卷上涂划;3.必须用蓝、黑钢笔或签字笔答题,其它均无效。﹡﹡﹡﹡﹡﹡﹡﹡﹡﹡﹡﹡﹡﹡﹡﹡﹡﹡﹡﹡﹡﹡﹡﹡﹡﹡﹡﹡﹡﹡﹡﹡﹡﹡﹡﹡﹡﹡一、判断正误并简要说明理由。(共10小题,每小题3分,共30分)1、如果对A的偏好大于B,对B的偏好大于C,而且对A的偏好大于C,那么这些偏好就表现出一致性。()2、如果2006年的名义GDP大于2005年的名义GDP,那么实际产量肯定增加了。()3、生产可能性曲线外的点是可以达到的,但却是无效率的。()4、货币数量论说明,货币供给增加同比例地增加了实际产量。5、本周的汽车供给可能比今年的汽车供给更缺乏价格弹性。()6、失业津贴是自动稳定器的一个例子,因为当收入减少时,失业津贴增加。()7、即使某种要素边际产量下降,其总产量也可能上升。()8、储蓄率和投资的增加可以长期地提高一个国家的增长率。()9、在其他条件不变时,预期投资收益提高,则投资曲线与IS曲线均向右移动。()10、在某些情况下,工会的存在可以提高效率,因为工会降低了劳资双方之间的谈判费用。()二、单项选择题(共20小题,每小题1.5分,共30分)1、对成本函数的准确理解是:()A.成本与产量之间的函数关系。B.支出一定成本与在一定技术条件下所能够生产的最大产量之间的关系。C.成本随产量的变化而变化。D.产量随着成本的变化而变化。2、假设两个经济学家争论对待失业的政策。一个经济学家说:“如果政府增加500亿元的政府支出,就可以使失业率下降一个百分点。”另一位经济学家回答说:“胡说。()CfQ如果政府增加500亿元的政府支出,只减少千分之一的失业,而且效果只是暂时的!”这两位经济学家()。A、意见分歧是因为他们有不同的科学判断。B、意见分歧是因为他们有不同的价值观。C、只是表面上有分歧,实质上根本没有分歧。D、以上各项都不是。3、边际替代率递减意味着消费者的偏好关系满足下列哪一种条件?()A.单调性B.完备性C.凸性D.传递性4、如果一个家具加工厂购买了100万元的木材和50万元的其它原材料,生产并向消费者出售了价值500万元的家具,对GDP的贡献是()。A、50万元。B、100万元。C、500万元。D、600万元。E、650万元5、当产品缺乏弹性时,一个追求利润最大化的厂商应:()A.增加产量B.减少产量C.不改变产量D.降低价格6、假设你的收入从19000元增加到31000元,而CPI从22上升到169。你的生活水平可能()。A、下降了。B、提高了。C、保持不变。D、不了解基年,无法确定。7、对机会成本的概念理解,下列那种说法是不正确的?()A、机会成本的产生是由选择引起的。B、机会成本是一定资源用于某种用途而放弃的在其他用途上可能得到的最大收益。C、机会成本是实际发生而非观念上的成本。D、机会成本不仅仅由个人选择引起。8、如果海尔集团在南非建立一个新工厂,如果其他条件不变,则未来中国的()。A、GDP增加大于中国的GNP。B、GDP增加小于中国的GNP。C、GDP和GNP都会下降,因为这种投资的一部分收入归于外国人。D、外国有价证券投资增加了。9、边际报酬递减规律表明,企业生产的增加不可能依赖某一要素的无限追加达到,因为:()A、该要素雇佣过多,会导致要素价格上升,成本急剧增加。B、该要素雇佣过多,会出现内在不经济。C、固定要素可以配合的可变要素投入是有一定极限的。D、以上各项都不对。10中国人民银行以下哪一项政策行为能增加货币供给?()A、降低法定准备金率。B、出售政府债券。C、提高贴现率。D、以上各项都不增加货币供给。11、就短期生产而言,下列那一项表述是正确的?()A、随着产量扩大,AC与AVC越来越趋近。B、随着产量扩大,AC与AVC越来越趋远。C、无论产量如何变化,AC与AVC维持相同差额。D、.随着产量扩大,AC与AVC可能相等12、假设经济期初处于长期均衡。再假设发生了摧毁大部分小麦产量的干旱。如果决策者让经济自行调整到长期均衡,根据总需...

1、当您付费下载文档后,您只拥有了使用权限,并不意味着购买了版权,文档只能用于自身使用,不得用于其他商业用途(如 [转卖]进行直接盈利或[编辑后售卖]进行间接盈利)。
2、本站所有内容均由合作方或网友上传,本站不对文档的完整性、权威性及其观点立场正确性做任何保证或承诺!文档内容仅供研究参考,付费前请自行鉴别。
3、如文档内容存在违规,或者侵犯商业秘密、侵犯著作权等,请点击“违规举报”。

碎片内容

科技大学经济管理学与财务知识分析考研

确认删除?
VIP
微信客服
  • 扫码咨询
会员Q群
  • 会员专属群点击这里加入QQ群
客服邮箱
回到顶部