电脑桌面
添加小米粒文库到电脑桌面
安装后可以在桌面快捷访问

金融资产习题VIP免费

金融资产习题_第1页
1/18
金融资产习题_第2页
2/18
金融资产习题_第3页
3/18
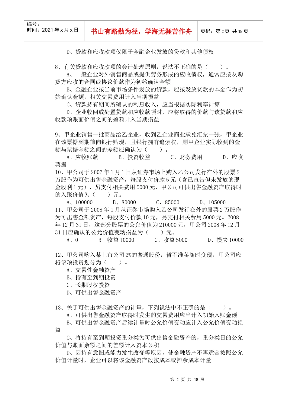
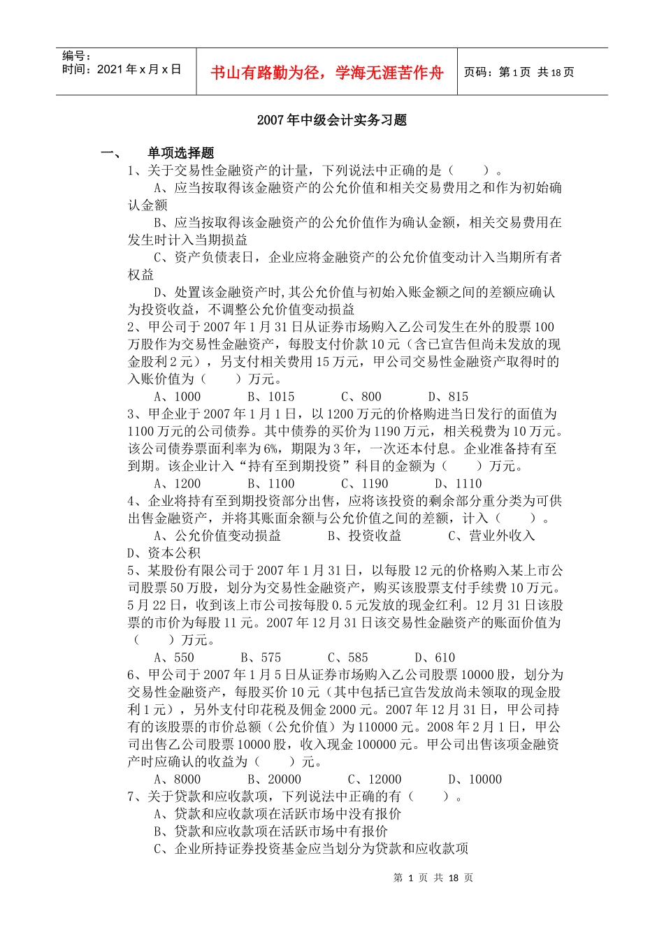
第1页共18页编号:时间:2021年x月x日书山有路勤为径,学海无涯苦作舟页码:第1页共18页2007年中级会计实务习题一、单项选择题1、关于交易性金融资产的计量,下列说法中正确的是()。A、应当按取得该金融资产的公允价值和相关交易费用之和作为初始确认金额B、应当按取得该金融资产的公允价值作为确认金额,相关交易费用在发生时计入当期损益C、资产负债表日,企业应将金融资产的公允价值变动计入当期所有者权益D、处置该金融资产时,其公允价值与初始入账金额之间的差额应确认为投资收益,不调整公允价值变动损益2、甲公司于2007年1月31日从证券市场购入乙公司发生在外的股票100万股作为交易性金融资产,每股支付价款10元(含已宣告但尚未发放的现金股利2元),另支付相关费用15万元,甲公司交易性金融资产取得时的入账价值为()万元。A、1000B、1015C、800D、8153、甲企业于2007年1月1日,以1200万元的价格购进当日发行的面值为1100万元的公司债券。其中债券的买价为1190万元,相关税费为10万元。该公司债券票面利率为6%,期限为3年,一次还本付息。企业准备持有至到期。该企业计入“持有至到期投资”科目的金额为()万元。A、1200B、1100C、1190D、11104、企业将持有至到期投资部分出售,应将该投资的剩余部分重分类为可供出售金融资产,并将其账面余额与公允价值之间的差额,计入()。A、公允价值变动损益B、投资收益C、营业外收入D、资本公积5、某股份有限公司于2007年1月31日,以每股12元的价格购入某上市公司股票50万股,划分为交易性金融资产,购买该股票支付手续费10万元。5月22日,收到该上市公司按每股0.5元发放的现金红利。12月31日该股票的市价为每股11元。2007年12月31日该交易性金融资产的账面价值为()万元。A、550B、575C、585D、6106、甲公司于2007年1月5日从证券市场购入乙公司股票10000股,划分为交易性金融资产,每股买价10元(其中包括已宣告发放尚未领取的现金股利1元),另外支付印花税及佣金2000元。2007年12月31日,甲公司持有的该股票的市价总额(公允价值)为110000元。2008年2月1日,甲公司出售乙公司股票10000股,收入现金100000元。甲公司出售该项金融资产时应确认的收益为()元。A、8000B、20000C、12000D、100007、关于贷款和应收款项,下列说法中正确的有()。A、贷款和应收款项在活跃市场中没有报价B、贷款和应收款项在活跃市场中有报价C、企业所持证券投资基金应当划分为贷款和应收款项第2页共18页第1页共18页编号:时间:2021年x月x日书山有路勤为径,学海无涯苦作舟页码:第2页共18页D、贷款和应收款项仅限于金融企业发放的贷款和其他债权8、有关贷款和应收款项的会计处理原则,说法不正确的是()。A、一般企业对外销售商品或提供劳务形成的应收债权,通常应按从购货方应收的合同或协议价款作为初始确认金额B、金融企业按当前市场条件发放的贷款,应按发放贷款的本金作为初始确认金额,相关交易费用计入当期损益C、贷款持有期间所确认的利息收入,应当根据实际利率计算D、企业收回或处置贷款和应收款项时,应将取得的价款与该贷款和应收款项账面价值之间的差额计入当期损益9、甲企业销售一批商品给乙企业,收到乙企业商业承兑汇票一张,甲企业在该票据到期前向银行贴现,且银行拥有追索权,则甲企业实际收到的金额与票据金额之间的差额应确认为()。A、应收账款B、投资收益C、财务费用D、应收票据10、甲公司于2007年1月1日从证券市场上购入乙公司发行在外的股票2万股作为可供出售金融资产,每股支付价款5元(含已宣告但未发放的现金股利1元),另支付相关费用5000元,甲公司可供出售金融资产取得时的入账价值为()元。A、100000B、80000C、85000D、10500011、甲公司于2008年1月从证券市场购入乙公司发行在外的股票2万股作为可出售金额资产,每股支付价款10元,另支付相关费用5000元。2008年12月31日,这部分股票的公允价值为210000元,甲公司2008年12月31日应确认的公允价值变动损益为()元。A、0B、收益10000C、收益5000D、损失1000012、甲公司购入某上市公司2%的普通股份,暂不准备随时变现,甲公司应将该项投资划分为()。A、...

1、当您付费下载文档后,您只拥有了使用权限,并不意味着购买了版权,文档只能用于自身使用,不得用于其他商业用途(如 [转卖]进行直接盈利或[编辑后售卖]进行间接盈利)。
2、本站所有内容均由合作方或网友上传,本站不对文档的完整性、权威性及其观点立场正确性做任何保证或承诺!文档内容仅供研究参考,付费前请自行鉴别。
3、如文档内容存在违规,或者侵犯商业秘密、侵犯著作权等,请点击“违规举报”。

碎片内容

金融资产习题

中小学教育精品资料+ 关注
实名认证
内容提供者

中小学教育资料,优质文档创作者

确认删除?
VIP
微信客服
  • 扫码咨询
会员Q群
  • 会员专属群点击这里加入QQ群
客服邮箱
回到顶部