电脑桌面
添加小米粒文库到电脑桌面
安装后可以在桌面快捷访问

艺雕装饰设计工程验收标准VIP免费

艺雕装饰设计工程验收标准_第1页
1/10
艺雕装饰设计工程验收标准_第2页
2/10
艺雕装饰设计工程验收标准_第3页
3/10
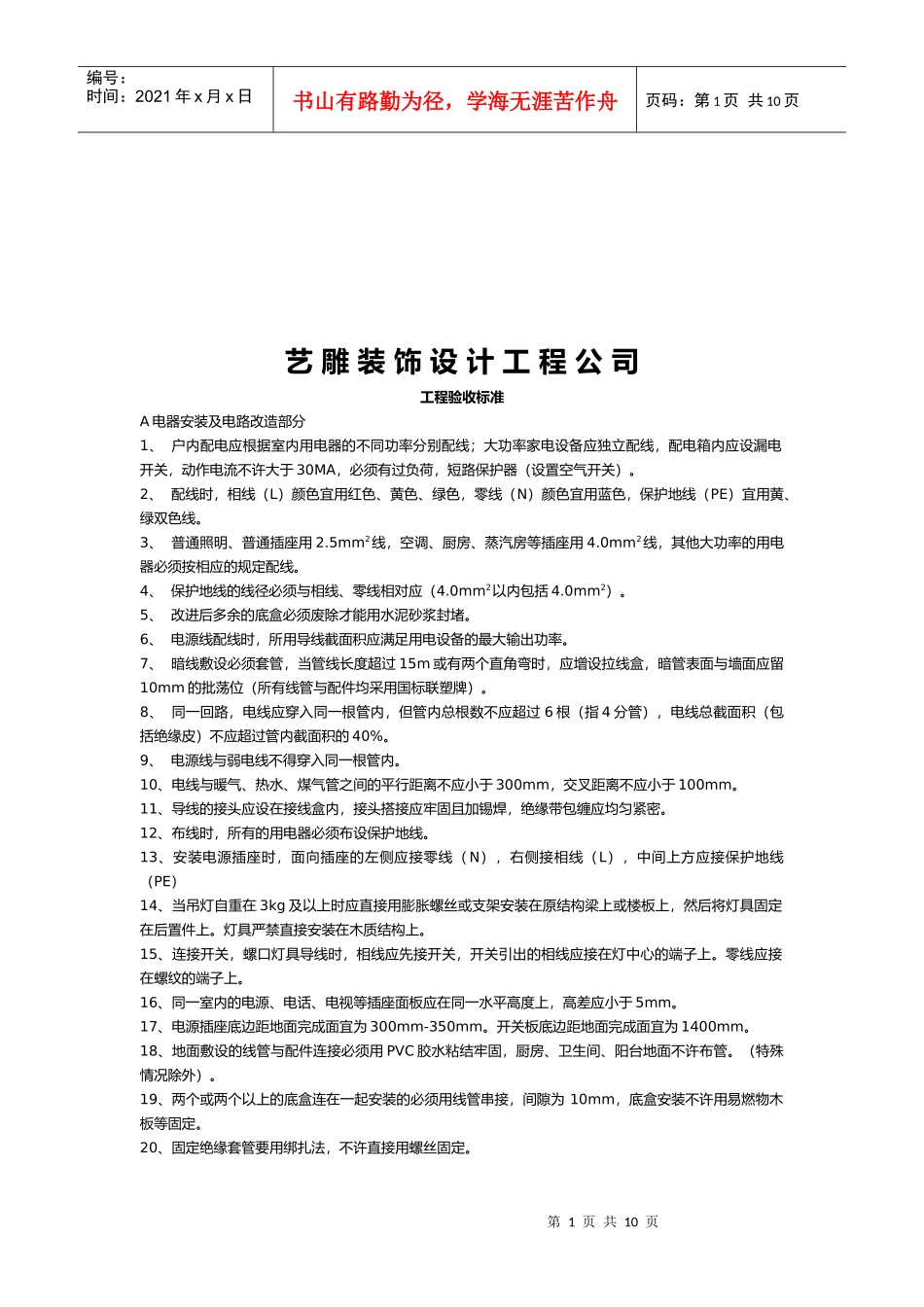
第1页共10页编号:时间:2021年x月x日书山有路勤为径,学海无涯苦作舟页码:第1页共10页艺雕装饰设计工程公司工程验收标准A电器安装及电路改造部分1、户内配电应根据室内用电器的不同功率分别配线;大功率家电设备应独立配线,配电箱内应设漏电开关,动作电流不许大于30MA,必须有过负荷,短路保护器(设置空气开关)。2、配线时,相线(L)颜色宜用红色、黄色、绿色,零线(N)颜色宜用蓝色,保护地线(PE)宜用黄、绿双色线。3、普通照明、普通插座用2.5mm2线,空调、厨房、蒸汽房等插座用4.0mm2线,其他大功率的用电器必须按相应的规定配线。4、保护地线的线径必须与相线、零线相对应(4.0mm2以内包括4.0mm2)。5、改进后多余的底盒必须废除才能用水泥砂浆封堵。6、电源线配线时,所用导线截面积应满足用电设备的最大输出功率。7、暗线敷设必须套管,当管线长度超过15m或有两个直角弯时,应增设拉线盒,暗管表面与墙面应留10mm的批荡位(所有线管与配件均采用国标联塑牌)。8、同一回路,电线应穿入同一根管内,但管内总根数不应超过6根(指4分管),电线总截面积(包括绝缘皮)不应超过管内截面积的40%。9、电源线与弱电线不得穿入同一根管内。10、电线与暖气、热水、煤气管之间的平行距离不应小于300mm,交叉距离不应小于100mm。11、导线的接头应设在接线盒内,接头搭接应牢固且加锡焊,绝缘带包缠应均匀紧密。12、布线时,所有的用电器必须布设保护地线。13、安装电源插座时,面向插座的左侧应接零线(N),右侧接相线(L),中间上方应接保护地线(PE)14、当吊灯自重在3kg及以上时应直接用膨胀螺丝或支架安装在原结构梁上或楼板上,然后将灯具固定在后置件上。灯具严禁直接安装在木质结构上。15、连接开关,螺口灯具导线时,相线应先接开关,开关引出的相线应接在灯中心的端子上。零线应接在螺纹的端子上。16、同一室内的电源、电话、电视等插座面板应在同一水平高度上,高差应小于5mm。17、电源插座底边距地面完成面宜为300mm-350mm。开关板底边距地面完成面宜为1400mm。18、地面敷设的线管与配件连接必须用PVC胶水粘结牢固,厨房、卫生间、阳台地面不许布管。(特殊情况除外)。19、两个或两个以上的底盒连在一起安装的必须用线管串接,间隙为10mm,底盒安装不许用易燃物木板等固定。20、固定绝缘套管要用绑扎法,不许直接用螺丝固定。第2页共10页第1页共10页编号:时间:2021年x月x日书山有路勤为径,学海无涯苦作舟页码:第2页共10页21、三通安装规范,天花使用大头三通,中间出口为线路的分支口,直通为主线管,埋墙管的中间出线可使用直角等径三通。22、线管的暗敷终端必须在沿灯出口部位顺弯。23、布线管时不许中途变径,使用三分管时,底盒的杯梳连接要放4分管,新旧线管连接时必须用等径直通连接。24、地面、墙面布管时,同一槽内不许超过6根管,槽与槽的间距不应小于200mm。25、若原底盒离墙面深度超过50mm的须加一个切掉底板的新底盒。26、多个底盒在一起,建议使用联排盒安装。27、灯具电源线不许紧贴器具外壳,吸顶灯具固定面罩的外边框应紧贴棚面,发热量较大的器具与可燃材料接触应进行隔热处理。28、水蒸气或水花浅射的空间,开关插座必须安装防水装置。29、敷设好的电线,讯号线,电话线等都必须进行检测,再进行埋封线管。30、埋封线管时,采用的水泥砂必须符合土建要求,表面须用荡板抹平。31、电路改造完工后,电工应在业主认可后的三天之内画出电路改造图。32、所有电路改造公司承诺保修十年,在十年中如属我方质量问题,公司免费保修。B水路安装部分1、PPR管:采用联塑牌的管材或配件。2、铜管:采用奇宝的的管材及配件。3、禁用PVC管、镀锌管、铝塑复合管作为暗敷给水管。4、排水、排污管及配件采用联塑或宝狮牌的PVC管。5、其他附料必须采用合格产品。6、冷热水管为嵌入墙体敷设,冷水管离墙面不低于10mm,热水管离墙面不低于15mm;冷、热水管平行距离不小于100mm;冷热水管交叉处必须采用绝热材料隔开。7、冷热水管必须沿墙敷设,高度在300mm位置。8、普通浴缸的混合龙头应装在浴缸中间(先确定浴缸尺寸),高度为浴缸面高出150-200mm处。9、坐便...

1、当您付费下载文档后,您只拥有了使用权限,并不意味着购买了版权,文档只能用于自身使用,不得用于其他商业用途(如 [转卖]进行直接盈利或[编辑后售卖]进行间接盈利)。
2、本站所有内容均由合作方或网友上传,本站不对文档的完整性、权威性及其观点立场正确性做任何保证或承诺!文档内容仅供研究参考,付费前请自行鉴别。
3、如文档内容存在违规,或者侵犯商业秘密、侵犯著作权等,请点击“违规举报”。

碎片内容

艺雕装饰设计工程验收标准

您可能关注的文档

确认删除?
VIP
微信客服
  • 扫码咨询
会员Q群
  • 会员专属群点击这里加入QQ群
客服邮箱
回到顶部