电脑桌面
添加小米粒文库到电脑桌面
安装后可以在桌面快捷访问

内蒙古乌兰布和沙漠生态旅游区园林工程设计修建性详细规划VIP免费

内蒙古乌兰布和沙漠生态旅游区园林工程设计修建性详细规划_第1页
1/4
内蒙古乌兰布和沙漠生态旅游区园林工程设计修建性详细规划_第2页
2/4
内蒙古乌兰布和沙漠生态旅游区园林工程设计修建性详细规划_第3页
3/4
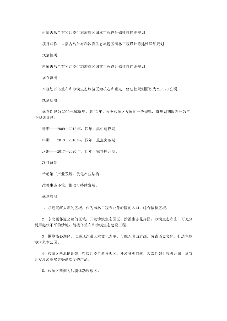
内蒙古乌兰布和沙漠生态旅游区园林工程设计修建性详细规划项目名称:内蒙古乌兰布和沙漠生态旅游区园林工程设计修建性详细规划规划性质:内蒙古乌兰布和沙漠生态旅游区园林工程设计修建性详细规划规划范围:本规划以乌兰布和沙漠生态旅游区为核心和重点,修建性规划面积为217.70公顷。规划期限:规划期限为2009—2020年,共12年。根据旅游区发展的一般规律,将规划期限划分为三个规划阶段:近期——2009—2012年,四年,集中建设期;中期——2013—2016年,四年,重点突破期;远期——2017—2020年,四年,完善提升期。项目背景:带动第三产业发展,优化产业结构。改善生态环境,推动可持续发展。规划布局:1、邻近黄河大坝的区域,作为园林工程专业旅游区的入口、综合接待区域。2、东北侧邻近公路的区域,开发沙漠生态园区、沙漠生态花卉园,沙漠生态农庄,可充分利用起伏不平的沙地,衔接乌兰布和沙漠生态建设工程。3、围绕核心湖区,以展现沙漠艺术文化为主。可融入阴山岩画,蒙古历史文化,打造主题沙漠艺术公园。4、旅游区西北侧地带,衔接沙漠自然景观区。沙漠景观自然,观赏性强且视野开阔,适宜开发沙漠高尔夫等高端度假产品。5、旅游区西侧为沙漠运动娱乐区。内蒙古乌兰布和沙漠生态旅游区修建性详细规划—规划结构图规划目标:以沙漠休闲度假及运动娱乐为核心吸引力,通过复合型旅游产品构建以及目的地建设,形成国内著名、国际知名的复合型沙漠休闲旅游目的地;借助处于蒙宁陕旅游经济圈的区位优势,结合旅游、产业共同发展,成为蒙宁陕区域园林工程专业旅游中心和旅游集散地;通过项目的支撑,构建起复合产业体系;结合生态建设,巅峰智业(http://www.davost.com)专业旅游规划公司专家使旅游区成为内蒙西部旅游产业聚集带的核心,为全国沙漠治理与生态旅游开发提供范例。以旅游业的可持续开发为战略,以旅游产品开发、旅游市场开拓为重点,突现和挖掘本旅游区内的旅游资源特色,形成能够代表乌兰布和文化与乌兰布和沙漠旅游资源以及自治区旅游形象、市场前景发展良好的精品。规划图件:内蒙古乌兰布和沙漠生态旅游区修建性详细规划—功能分区图内蒙古乌兰布和沙漠生态旅游区修建性详细规划—沙漠之心鸟瞰图内蒙古乌兰布和沙漠生态旅游区修建性详细规划—综合多功能厅效果图

1、当您付费下载文档后,您只拥有了使用权限,并不意味着购买了版权,文档只能用于自身使用,不得用于其他商业用途(如 [转卖]进行直接盈利或[编辑后售卖]进行间接盈利)。
2、本站所有内容均由合作方或网友上传,本站不对文档的完整性、权威性及其观点立场正确性做任何保证或承诺!文档内容仅供研究参考,付费前请自行鉴别。
3、如文档内容存在违规,或者侵犯商业秘密、侵犯著作权等,请点击“违规举报”。

碎片内容

内蒙古乌兰布和沙漠生态旅游区园林工程设计修建性详细规划

您可能关注的文档

确认删除?
VIP
微信客服
  • 扫码咨询
会员Q群
  • 会员专属群点击这里加入QQ群
客服邮箱
回到顶部