电脑桌面
添加小米粒文库到电脑桌面
安装后可以在桌面快捷访问

某地产物业管理检查标准(新)VIP专享VIP免费

某地产物业管理检查标准(新)_第1页
1/27
某地产物业管理检查标准(新)_第2页
2/27
某地产物业管理检查标准(新)_第3页
3/27
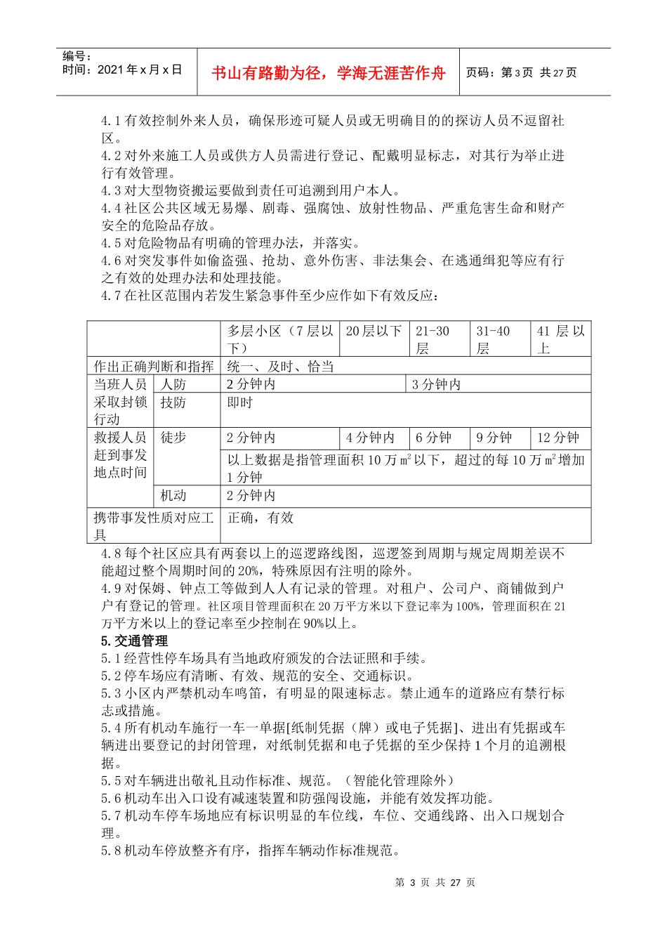
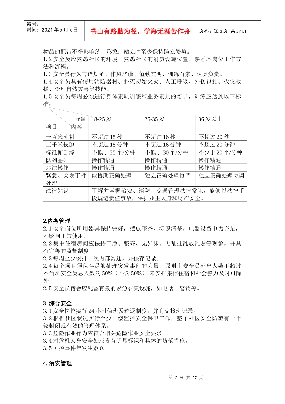
第1页共27页编号:时间:2021年x月x日书山有路勤为径,学海无涯苦作舟页码:第1页共27页万科物业管理检查标准(新)1、万科物业管理标准安全管理2、万科物业管理标准管理服务类3、万科物业管理标准环境管理类4、万科物业管理标准设备管理类万科物业管理标准安全管理1.目的建立万科物业统一的管理标准,进一步规范衡量物业公司业务体系。2.范围本规定适用于集团下属各物业公司。3.职责集团物业管理部负责本文件的编写、修改、发布;并在VPS活动中作为评比依据开始运用。各地物业公司负责本文件的具体实施,并可提出动议修改的意见或建议。4.方法和过程控制本标准包括四部分:《万科物业管理标准管理服务类》(VKWG08-16-1)、《万科物业管理标准环境管理类》(VKWG08-16-2)、《万科物业管理标准设备物资类》(VKWG08-16-3)、《万科物业管理标准安全管理类》(VKWG08-16-4)。1.人员素质1.1安全员岗位人员按照万科企业形象策划手册统一着装(地方政府有明确限定的除外),各岗位按照工作要求统一配戴值勤用具,并符合应急要求;私用第2页共27页第1页共27页编号:时间:2021年x月x日书山有路勤为径,学海无涯苦作舟页码:第2页共27页物品的配带不得影响统一形象;站立时至少保持跨立姿势。1.2安全员应熟悉社区的环境,熟悉社区的消防设施位置,熟悉本岗位工作方法和流程。1.3安全员行为言语规范、作风严谨、值勤文明、训练有素、认真负责。1.4安全员具有使用消防器材、扑灭初始火灾、人工呼吸、外伤包扎、火灾救援、处理自然灾害等技能。1.5安全员每周必须进行身体素质训练和业务素质的培训,训练应达到以下标准:年龄项目内容18-25岁26-35岁36岁以上一百米冲刺不超过15秒不超过16秒不超过20秒三千米长跑不超过15分钟不超过16分钟不超过20分钟标准俯卧撑不低于35个/分钟不低于30个/分钟不少于20个/分钟队列基础操作精通操作精通操作精通步法操作操作精通操作精通操作精通紧急、突发事件处理能协助正确处理独立正确处理协调独立正确处理协调法律知识了解并掌握治安、消防、交通管理法律常识,能够以法律手段规避责任事故,保护业主人身和财产安全。2.内务管理2.1安全岗位所用器具保持完好,摆放整齐,标识清楚,电器设备电力充足,不影响正常使用。2.2集中住宿房间应保持干净、整齐、无异味、无乱挂乱放乱贴等现象,并具有完善的监督制度。2.3每周至少安排一次内部沟通,并保存记录。2.4每个项目须保存足够处理突发事件的力量,原则上安全员外出人数不超过不当班安全员总人数的50%(不含50%)[未安排集体住宿和社会警力及时可除外]2.5安全员宿舍应配备有效的紧急召集设施,如电话、警铃等。3.综合安全3.1安全岗位实行24小时值班及巡逻制度,并有交接班记录。3.2根据社区状况实行至少二级监控安全保卫工作,整个社区安全防范有一个较封闭或有效的管理体系。3.3危险作业行为应符合相关危险作业安全要求。3.4对危机人身安全处应设有明显标识和具体的防范措施。3.5可控事件年发生数0。4.治安管理第3页共27页第2页共27页编号:时间:2021年x月x日书山有路勤为径,学海无涯苦作舟页码:第3页共27页4.1有效控制外来人员,确保形迹可疑人员或无明确目的的探访人员不逗留社区。4.2对外来施工人员或供方人员需进行登记、配戴明显标志,对其行为举止进行有效管理。4.3对大型物资搬运要做到责任可追溯到用户本人。4.4社区公共区域无易爆、剧毒、强腐蚀、放射性物品、严重危害生命和财产安全的危险品存放。4.5对危险物品有明确的管理办法,并落实。4.6对突发事件如偷盗强、抢劫、意外伤害、非法集会、在逃通缉犯等应有行之有效的处理办法和处理技能。4.7在社区范围内若发生紧急事件至少应作如下有效反应:多层小区(7层以下)20层以下21-30层31-40层41层以上作出正确判断和指挥统一、及时、恰当当班人员采取封锁行动人防2分钟内3分钟内技防即时救援人员赶到事发地点时间徒步2分钟内4分钟内6分钟9分钟12分钟以上数据是指管理面积10万m2以下,超过的每10万m2增加1分钟机动2分钟内携带事发性质对应工具正确,有效4.8每个社区应具有两套以上的巡逻路线图,巡逻签到周期与规定周期差误不能超过整个周期...

1、当您付费下载文档后,您只拥有了使用权限,并不意味着购买了版权,文档只能用于自身使用,不得用于其他商业用途(如 [转卖]进行直接盈利或[编辑后售卖]进行间接盈利)。
2、本站所有内容均由合作方或网友上传,本站不对文档的完整性、权威性及其观点立场正确性做任何保证或承诺!文档内容仅供研究参考,付费前请自行鉴别。
3、如文档内容存在违规,或者侵犯商业秘密、侵犯著作权等,请点击“违规举报”。

碎片内容

某地产物业管理检查标准(新)

确认删除?
VIP
微信客服
  • 扫码咨询
会员Q群
  • 会员专属群点击这里加入QQ群
客服邮箱
回到顶部