电脑桌面
添加小米粒文库到电脑桌面
安装后可以在桌面快捷访问

汉川驻汉办大楼土方施工组织设计方案(DOC9页)VIP免费

汉川驻汉办大楼土方施工组织设计方案(DOC9页)_第1页
1/6
汉川驻汉办大楼土方施工组织设计方案(DOC9页)_第2页
2/6
汉川驻汉办大楼土方施工组织设计方案(DOC9页)_第3页
3/6
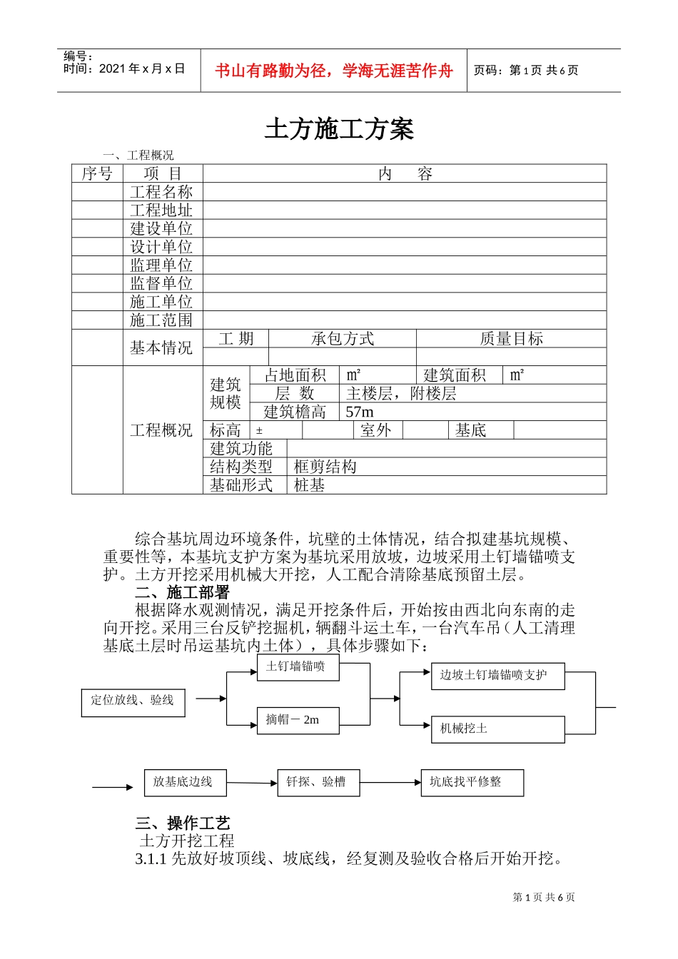
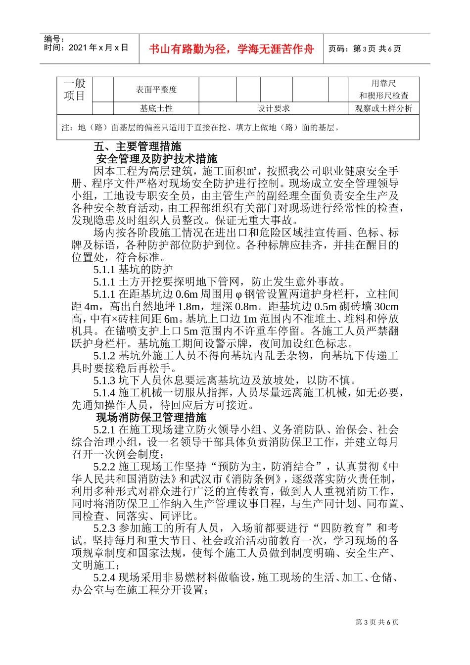
第1页共6页编号:时间:2021年x月x日书山有路勤为径,学海无涯苦作舟页码:第1页共6页土方施工方案一、工程概况序号项目内容工程名称工程地址建设单位设计单位监理单位监督单位施工单位施工范围基本情况工期承包方式质量目标工程概况建筑规模占地面积㎡建筑面积㎡层数主楼层,附楼层建筑檐高57m标高±室外基底建筑功能结构类型框剪结构基础形式桩基综合基坑周边环境条件,坑壁的土体情况,结合拟建基坑规模、重要性等,本基坑支护方案为基坑采用放坡,边坡采用土钉墙锚喷支护。土方开挖采用机械大开挖,人工配合清除基底预留土层。二、施工部署根据降水观测情况,满足开挖条件后,开始按由西北向东南的走向开挖。采用三台反铲挖掘机,辆翻斗运土车,一台汽车吊(人工清理基底土层时吊运基坑内土体),具体步骤如下:三、操作工艺土方开挖工程3.1.1先放好坡顶线、坡底线,经复测及验收合格后开始开挖。土钉墙锚喷摘帽-2m边坡土钉墙锚喷支护机械挖土放基底边线钎探、验槽坑底找平修整定位放线、验线第2页共6页编号:时间:2021年x月x日书山有路勤为径,学海无涯苦作舟页码:第2页共6页3.1.2机械挖土分三大步进行,预留20cm土层人工清理。3.1.3第一步先挖去面层渣土层至自然地坪以下2m,自西北向东南方向进行,开挖时边坡预留20cm人工清理。再挖至基坑中心基土至-,四周预留,做土钉墙锚杆施工的作业面,随挖土随休整边坡,并进行边坡土钉墙施工。待第一步土钉墙混凝土达到允许强度(一般在土钉墙混凝土喷射完成后),挖除第一步四周预留的作业面土层,随挖土随休整边坡,并进行边坡土钉墙施工。3.1.4第一步挖土结束,待土钉墙混凝土达到允许强度后开始第二步开挖。挖土机回到第一步开挖起始点按第一步行走方向进行第二步开挖至-5.550m,施工人员同时做好边坡休整及土钉墙施工。3.1.5第二步挖土结束,待土钉墙混凝土达到允许强度后开始第三步开挖。第三步开挖至-6.950m,随挖土随休整边坡,并进行边坡土钉墙施工。3.1.6在开挖至坑底50cm以内时,测量人员抄出50cm水平线,在槽帮上钉水平标高小木楔,在基坑内抄若干个基准点,拉通线找平。3.1.7马道宽度,坡度°,马道收口时采用两台挖土机倒出大部分马道土体,剩余部分采用人工清理,吊车吊出,支搭脚手架进行土钉墙施工。3.1.8机械挖至最后一步时,测量人员随即放出基底边坡线及基槽钎探点位,开始进行基槽钎探施工。3.1.9钎探完后进行基槽验收,合格后开始由人工挖除20cm预留土体,用尺量好50cm标准尺杆,随时校核基底标高。并在清理好的基底上放好槽边线。人工清运土体时倒退进行,若手推车不得不在挖好的基底土上行走时,必须垫好木板或厚铁皮,不得扰动基底土。3.1.10基槽平整完后,随时覆盖帆布,防止基底土水分蒸发损失,导致土体膨胀,并及时进行垫层等下道工序的施工。3.1.11施工中对标准桩、观测点、管网加以保护,发现其他情况及时申请有关部门处理。3.1.12为防止地下水及雨水浸泡槽底,沿基坑边30cm外预留50cm宽临时排水沟,且在转角处设临时积水坑,每一坑内配备一台抽水泵,随时抽干坑内积水。四、土方开挖工程质量验收标准项序项目允许偏差或允许值()检验方法基坑基槽挖方场地平整管内地面基层人工机械主控项目标高±±水准仪检查长度、宽度(由设计中心线向两边量)-经纬仪、用钢尺量边坡设计要求观察或用坡度尺检查第3页共6页编号:时间:2021年x月x日书山有路勤为径,学海无涯苦作舟页码:第3页共6页一般项目表面平整度用靠尺和楔形尺检查基底土性设计要求观察或土样分析注:地(路)面基层的偏差只适用于直接在挖、填方上做地(路)面的基层。五、主要管理措施安全管理及防护技术措施因本工程为高层建筑,施工面积㎡,按照我公司职业健康安全手册、程序文件严格对现场安全防护进行控制。现场成立安全管理领导小组,工地设专职安全员,由主管生产的副经理全面负责安全生产及各种安全教育活动,由工程部组织有关部门对现场进行经常性的检查,发现隐患及时组织人员整改。保证无重大事故。场内按各阶段施工情况在进出口和危险区域挂宣传画、色标、标牌及标语,各种防护部位防护到位。各种标牌应挂齐,并挂在醒目的...

1、当您付费下载文档后,您只拥有了使用权限,并不意味着购买了版权,文档只能用于自身使用,不得用于其他商业用途(如 [转卖]进行直接盈利或[编辑后售卖]进行间接盈利)。
2、本站所有内容均由合作方或网友上传,本站不对文档的完整性、权威性及其观点立场正确性做任何保证或承诺!文档内容仅供研究参考,付费前请自行鉴别。
3、如文档内容存在违规,或者侵犯商业秘密、侵犯著作权等,请点击“违规举报”。

碎片内容

汉川驻汉办大楼土方施工组织设计方案(DOC9页)

您可能关注的文档

确认删除?
VIP
微信客服
  • 扫码咨询
会员Q群
  • 会员专属群点击这里加入QQ群
客服邮箱
回到顶部