电脑桌面
添加小米粒文库到电脑桌面
安装后可以在桌面快捷访问

棕榈园#框架施工组织设计(DOC66页)VIP免费

棕榈园#框架施工组织设计(DOC66页)_第1页
1/44
棕榈园#框架施工组织设计(DOC66页)_第2页
2/44
棕榈园#框架施工组织设计(DOC66页)_第3页
3/44
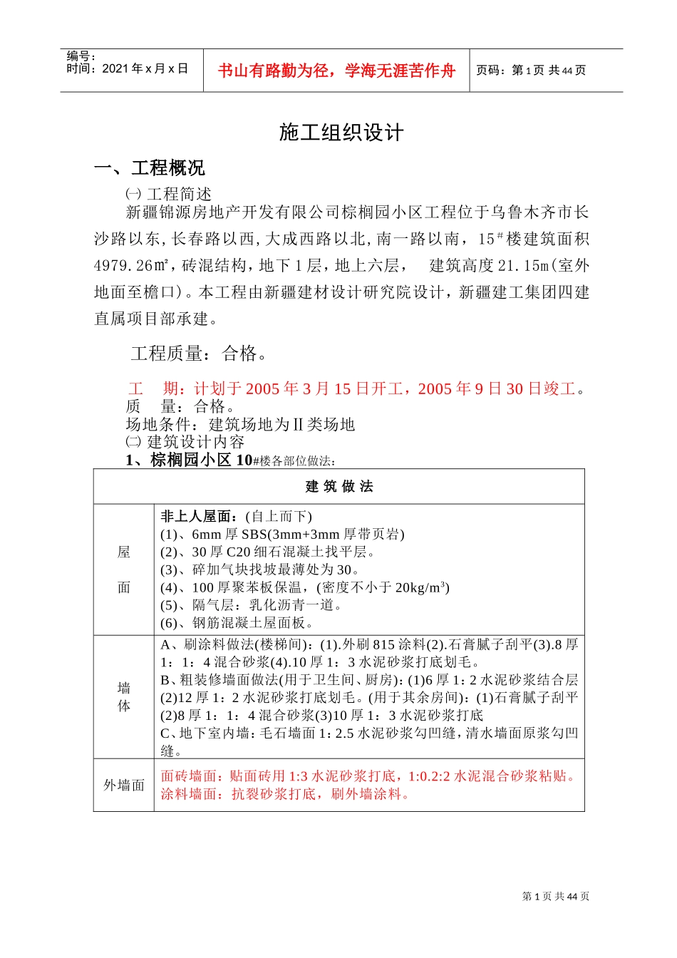
第1页共44页编号:时间:2021年x月x日书山有路勤为径,学海无涯苦作舟页码:第1页共44页施工组织设计一、工程概况㈠工程简述新疆锦源房地产开发有限公司棕榈园小区工程位于乌鲁木齐市长沙路以东,长春路以西,大成西路以北,南一路以南,15#楼建筑面积4979.26㎡,砖混结构,地下1层,地上六层,建筑高度21.15m(室外地面至檐口)。本工程由新疆建材设计研究院设计,新疆建工集团四建直属项目部承建。工程质量:合格。工期:计划于2005年3月15日开工,2005年9日30日竣工。质量:合格。场地条件:建筑场地为Ⅱ类场地㈡建筑设计内容1、棕榈园小区10#楼各部位做法:建筑做法屋面非上人屋面:(自上而下)(1)、6mm厚SBS(3mm+3mm厚带页岩)(2)、30厚C20细石混凝土找平层。(3)、碎加气块找坡最薄处为30。(4)、100厚聚苯板保温,(密度不小于20kg/m3)(5)、隔气层:乳化沥青一道。(6)、钢筋混凝土屋面板。墙体A、刷涂料做法(楼梯间):(1).外刷815涂料(2).石膏腻子刮平(3).8厚1:1:4混合砂浆(4).10厚1:3水泥砂浆打底划毛。B、粗装修墙面做法(用于卫生间、厨房):(1)6厚1:2水泥砂浆结合层(2)12厚1:2水泥砂浆打底划毛。(用于其余房间):(1)石膏腻子刮平(2)8厚1:1:4混合砂浆(3)10厚1:3水泥砂浆打底C、地下室内墙:毛石墙面1:2.5水泥砂浆勾凹缝,清水墙面原浆勾凹缝。外墙面面砖墙面:贴面砖用1:3水泥砂浆打底,1:0.2:2水泥混合砂浆粘贴。涂料墙面:抗裂砂浆打底,刷外墙涂料。第2页共44页编号:时间:2021年x月x日书山有路勤为径,学海无涯苦作舟页码:第2页共44页楼地面地下室地面:平铺砖地面,20厚砂垫层,细砂扫缝。厨房卫生间楼面:结构层;聚氨酯两遍,EPE布厚3mm;100×100钢丝网片,沿墙四周设置聚苯乙烯泡沫塑料板条,高于垫层上皮平,热盘管,45厚C15细石混凝土垫层找坡1%坡加热管上皮最薄处30厚。聚氨酯两遍;20厚1:2水泥砂浆抹面,。防水层做法:刷0.4厚聚氨酯防水涂膜防水层,刷0.6厚聚氨酯防水涂膜防水层,基层表面满刷底涂一层。水泥楼面(各层楼梯及外阳台):20厚1:2.5水泥砂浆抹面压实赶光,素水泥浆一道,钢筋混凝土楼梯板基层。其他楼面:20厚1:2水泥砂浆抹面,50厚C15细石混凝土填充层,加热管上皮最薄处30厚。加热盘管,沿墙四周设置聚苯乙烯泡沫塑料板条,高于垫层上皮平。内墙面地下室内墙面:毛石墙1:1.5水泥砂浆凹缝,砖墙为原浆勾缝。(用于楼梯间、商铺)内墙涂料做法:外刷815涂料两遍。满刮石膏腻子两道;10厚1:1:4混合砂浆罩面;10厚1:1:6混合砂浆打底扫毛或划出纹道。粗装修墙面做法(用于其他房间)10厚1:1:4混合砂浆罩面;10厚1:1:6混合砂浆打底扫毛或划出纹道。顶棚楼梯间外刷815涂料两遍;满刮石膏腻子。其它房间满刮石膏腻子。门窗门为单框双玻平开塑钢组合门,窗为单框双玻平开塑钢窗。㈢结构设计特点本工程为框架结构,建筑抗震设防烈度为8度,建筑结构安全等级为二级。结构各项指标如下:表一:工程名称基础结构形式强度等级基底标高室外标高嘉华园11#楼独立基础C25-3.75m-0.45m表二:工程名称墙体材料混凝土强度等级梁板柱其它构件嘉华园11#楼加气块、50厚聚苯板、多孔砖、C30C30C30悬挑板为C30;过梁、墙为C20,基础垫层为C10,混凝土垫层为C15,小型构件、楼梯、过梁、构造柱、天沟挑檐、台阶压顶为C20,墙为C25第3页共44页编号:时间:2021年x月x日书山有路勤为径,学海无涯苦作舟页码:第3页共44页㈣设备安装、材料说明1、水暖卫工程室内采暖系统为低温地板辐射、给水系统为(PP-R)热熔粘接,排水系统为四层以上及一层单独出户采用UPVC内螺旋隔音排水管,四层以下及埋地出户管采用机制铸铁管,消火栓系统为焊接。2、电气工程11#楼概况:序号项目采用材料及做法1电源进户三相四线、电源电压220/380V,采用VV22—1KV电力电缆穿管埋地在2、4单元引入,室外埋深1.4米。2导线选择照明干线、支线采用BV-750V铜芯塑料绝缘导线。宽带及电话入户线为一根8芯五类UTP线缆。有线电视干线采用SYV—75—9型,电视支线采用SYV—75—5型。电控门控制线采用RVV、RVVP型导线。3导线敷设配电干线采用SC管暗敷设,配电分支线采用SC管暗敷设。地下室地面均穿...

1、当您付费下载文档后,您只拥有了使用权限,并不意味着购买了版权,文档只能用于自身使用,不得用于其他商业用途(如 [转卖]进行直接盈利或[编辑后售卖]进行间接盈利)。
2、本站所有内容均由合作方或网友上传,本站不对文档的完整性、权威性及其观点立场正确性做任何保证或承诺!文档内容仅供研究参考,付费前请自行鉴别。
3、如文档内容存在违规,或者侵犯商业秘密、侵犯著作权等,请点击“违规举报”。

碎片内容

棕榈园#框架施工组织设计(DOC66页)

您可能关注的文档

确认删除?
VIP
微信客服
  • 扫码咨询
会员Q群
  • 会员专属群点击这里加入QQ群
客服邮箱
回到顶部