电脑桌面
添加小米粒文库到电脑桌面
安装后可以在桌面快捷访问

某地产楼盘项目可行性研究报告VIP免费

某地产楼盘项目可行性研究报告_第1页
1/14
某地产楼盘项目可行性研究报告_第2页
2/14
某地产楼盘项目可行性研究报告_第3页
3/14
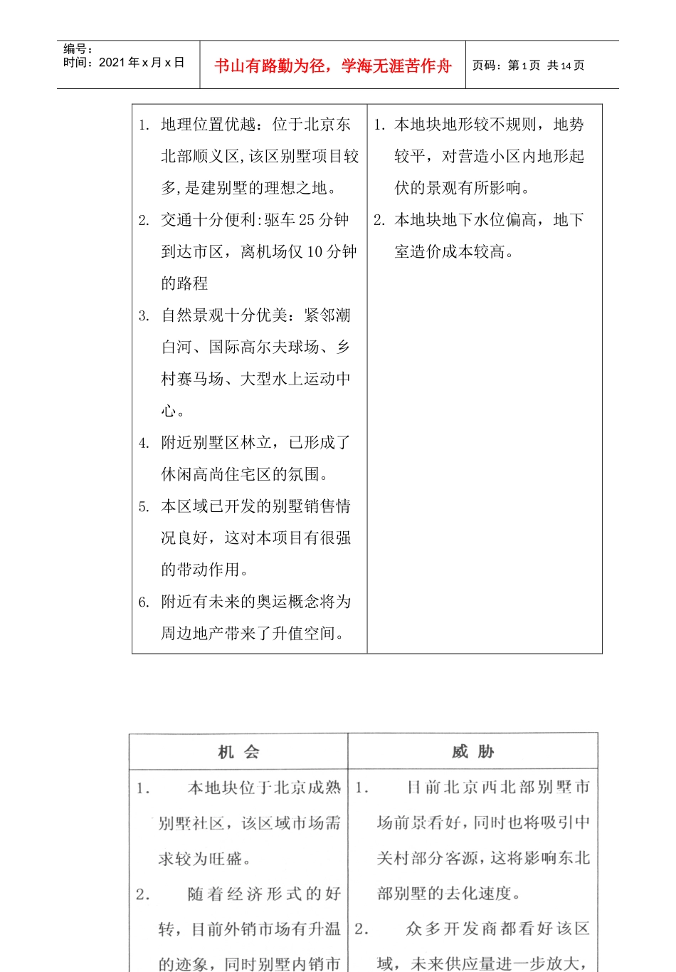
北京某别墅可行性研究报告第二部分作者:阳光蓝海,tcsea@sina.com一、项目SWOT分析优势劣势第1页共14页编号:时间:2021年x月x日书山有路勤为径,学海无涯苦作舟页码:第1页共14页1.地理位置优越:位于北京东北部顺义区,该区别墅项目较多,是建别墅的理想之地。2.交通十分便利:驱车25分钟到达市区,离机场仅10分钟的路程3.自然景观十分优美:紧邻潮白河、国际高尔夫球场、乡村赛马场、大型水上运动中心。4.附近别墅区林立,已形成了休闲高尚住宅区的氛围。5.本区域已开发的别墅销售情况良好,这对本项目有很强的带动作用。6.附近有未来的奥运概念将为周边地产带来了升值空间。1.本地块地形较不规则,地势较平,对营造小区内地形起伏的景观有所影响。2.本地块地下水位偏高,地下室造价成本较高。第2页共14页第1页共14页编号:时间:2021年x月x日书山有路勤为径,学海无涯苦作舟页码:第2页共14页二、目标客户定位与产品定位分析(一)、目标客户定位:1、自用型客户外籍人士:欧美人士居多,跨国公司中高级管理人员、驻华机构部分人员等,年收入100万元以上,年龄35岁~50岁。港澳台人士:在北京工作有一定年限,对该区域比较认同,收入较高。国内客户:以北京人为主,这部分客户大多有海外工作经验,家庭年收入在50万元以上,以从事金融证券保险和IT行业为主,年龄集中在35岁~50岁。2、投资型客户本地投资客:乐于投资别墅物业,然后对外出租。港台投资客:注重地段与品质,有投资别墅物业经验。(二)、产品定位分析:品质:价位适中、品质较好的中高档别墅销售价位:10000元/平方米依据:1)顺义区别墅价位水平2)本地块的综合特点3)去化速度相应较快,风险较小第3页共14页第2页共14页编号:时间:2021年x月x日书山有路勤为径,学海无涯苦作舟页码:第3页共14页主力面积:350平方米、说明:35O平方米别墅充分满足部分客户置业需要,也符合投资需求。主力总价:400万依据:1〉以目标客户家庭年收入50万元计,房价在年收入5-8倍可提供完全的购买力。2)符合目前目标客户购买别墅的心理价位。第4页共14页第3页共14页编号:时间:2021年x月x日书山有路勤为径,学海无涯苦作舟页码:第4页共14页三、项目规划方案北京***花园用地位于北京顺义区河南村,规划用地面积322704平方米,规划用地四周由四条城市道路界定,其中,东北侧道路为滨河路,有较高的景观价值。此外,有一条城市道路位于用地中南部,呈东西向穿过规划用地。规划用地比较平整,无不良地质条件。(一)、整体设计构思新都市主义与新自然环境的相互融合的“都市生态村”1、新都市主义的结构与要素以步行为先导的社区有吸引力的社区中心高品质的街道空间邻里关系2、新自然主义的结构与要素水、绿文化构成社区的基本脉络人文环境与自然环境的相互融合白由的布局与形式在我们的具体方案中我们力求体现这样结构和要素。第5页共14页第4页共14页编号:时间:2021年x月x日书山有路勤为径,学海无涯苦作舟页码:第5页共14页(二)、整体设计方案1、规划结构考虑到规划用地中南部的东西向道路与东西侧城市道路均为T字型交口,在区域交通中的作用有限,建议作为小区的内部道路考虑,同时,控制规划道路用地范围,为未来留下发展变化的可能性。利用中南部的东西向道路设置小区中央步行街道和主要人行道出入口,自然将小区分成南北两片,南北两片通过南北向的步行街道连接。沿街安排社区商业和主要配套设施,提供娱乐、购物、休闲以及文化活动等内容,形成有吸引力的综合社区中心。靠近社区中心布置密度相对较高的底、多层联排住宅,住宅低层为商业等内容,形成人气旺感的综合社区中心。将"水"自然要素由东北向引入小区,模拟自然水系的小河与湖泊蜿蜒向南延伸,实现对社区的自然划分与联系,形成北片两个,南片一个共三个别墅组团。2、"水环境"的营造"滨水"是规划用地最有价值的原始生态要素,结合人的亲水天性,我们认为"水环境"的营销是规划小区成功的关键,“水环境”的营造主要体现在以下四个层次:a)东北侧的河流是重要的景观要素。沿河设置滨水公园,提供亲水的绿化空间。第6页共14页第5页共14页编号:时间:2021年x月x日书山有路勤...

1、当您付费下载文档后,您只拥有了使用权限,并不意味着购买了版权,文档只能用于自身使用,不得用于其他商业用途(如 [转卖]进行直接盈利或[编辑后售卖]进行间接盈利)。
2、本站所有内容均由合作方或网友上传,本站不对文档的完整性、权威性及其观点立场正确性做任何保证或承诺!文档内容仅供研究参考,付费前请自行鉴别。
3、如文档内容存在违规,或者侵犯商业秘密、侵犯著作权等,请点击“违规举报”。

碎片内容

某地产楼盘项目可行性研究报告

确认删除?
VIP
微信客服
  • 扫码咨询
会员Q群
  • 会员专属群点击这里加入QQ群
客服邮箱
回到顶部