电脑桌面
添加小米粒文库到电脑桌面
安装后可以在桌面快捷访问

某酒店餐饮部各岗位职责VIP免费

某酒店餐饮部各岗位职责_第1页
1/18
某酒店餐饮部各岗位职责_第2页
2/18
某酒店餐饮部各岗位职责_第3页
3/18
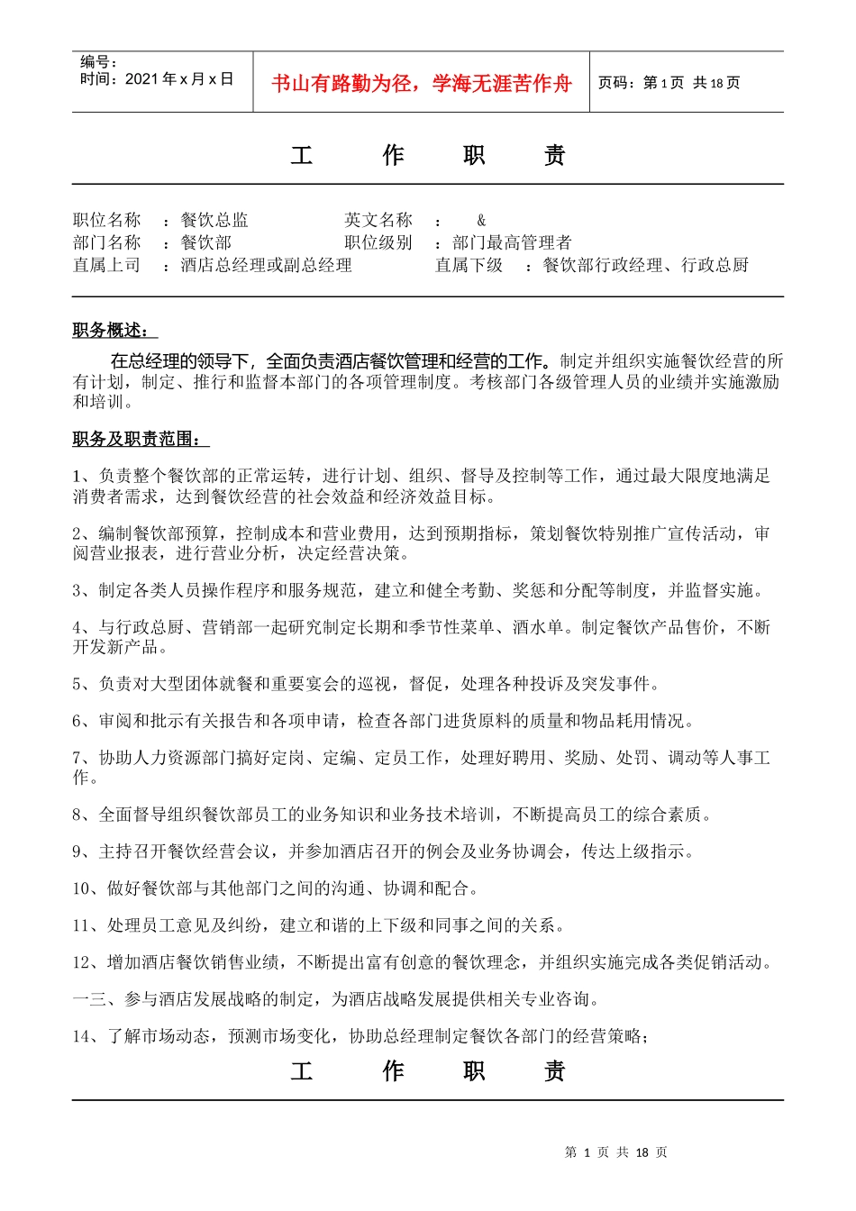
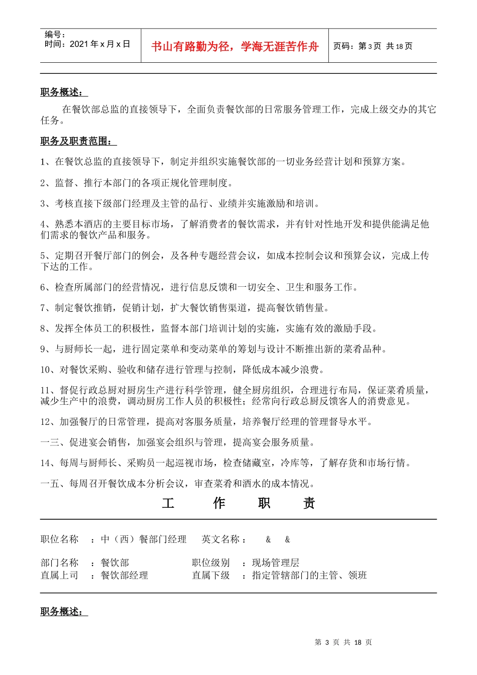
第1页共18页编号:时间:2021年x月x日书山有路勤为径,学海无涯苦作舟页码:第1页共18页工作职责职位名称:餐饮总监英文名称:&部门名称:餐饮部职位级别:部门最高管理者直属上司:酒店总经理或副总经理直属下级:餐饮部行政经理、行政总厨职务概述:在总经理的领导下,全面负责酒店餐饮管理和经营的工作。制定并组织实施餐饮经营的所有计划,制定、推行和监督本部门的各项管理制度。考核部门各级管理人员的业绩并实施激励和培训。职务及职责范围:1、负责整个餐饮部的正常运转,进行计划、组织、督导及控制等工作,通过最大限度地满足消费者需求,达到餐饮经营的社会效益和经济效益目标。2、编制餐饮部预算,控制成本和营业费用,达到预期指标,策划餐饮特别推广宣传活动,审阅营业报表,进行营业分析,决定经营决策。3、制定各类人员操作程序和服务规范,建立和健全考勤、奖惩和分配等制度,并监督实施。4、与行政总厨、营销部一起研究制定长期和季节性菜单、酒水单。制定餐饮产品售价,不断开发新产品。5、负责对大型团体就餐和重要宴会的巡视,督促,处理各种投诉及突发事件。6、审阅和批示有关报告和各项申请,检查各部门进货原料的质量和物品耗用情况。7、协助人力资源部门搞好定岗、定编、定员工作,处理好聘用、奖励、处罚、调动等人事工作。8、全面督导组织餐饮部员工的业务知识和业务技术培训,不断提高员工的综合素质。9、主持召开餐饮经营会议,并参加酒店召开的例会及业务协调会,传达上级指示。10、做好餐饮部与其他部门之间的沟通、协调和配合。11、处理员工意见及纠纷,建立和谐的上下级和同事之间的关系。12、增加酒店餐饮销售业绩,不断提出富有创意的餐饮理念,并组织实施完成各类促销活动。一三、参与酒店发展战略的制定,为酒店战略发展提供相关专业咨询。14、了解市场动态,预测市场变化,协助总经理制定餐饮各部门的经营策略;工作职责第2页共18页第1页共18页编号:时间:2021年x月x日书山有路勤为径,学海无涯苦作舟页码:第2页共18页职位名称:总监秘书英文名称:&部门名称:餐饮部职位级别:作业层直属上司:餐饮总监直属下级:无职务概述:协助餐饮总监完成日常的行政工作。传达通知、分发文件等相关业务事宜。职务及职责范围:1、负责部务会、部门例会、部门大会和各临时会议的会议记录,传达餐饮总监的指示,下达酒店、部务会的文件等。2、负责起草、整理、打印、存档、分发、呈送有关通知、启事、报告等。3、接听电话,接待来访,了解对方意图并转告餐饮总监。4、制定工作备忘录,提醒餐饮总监及时做出安排。5、收集和整理餐饮方面的信息资料,以便餐饮总监及时了解市场动态。6、负责部门工资、奖金、福利的发放。7、负责部门办公物资用品的领发、保管。8、负责部门管理人员的考勤工作。9、完成餐饮总监交办的其他各项任务。工作职责职位名称:餐饮部经理英文名称:&部门名称:餐饮部职位级别:次级管理层直属上司:餐饮总监直属下级:餐饮部各分门经理第3页共18页第2页共18页编号:时间:2021年x月x日书山有路勤为径,学海无涯苦作舟页码:第3页共18页职务概述:在餐饮部总监的直接领导下,全面负责餐饮部的日常服务管理工作,完成上级交办的其它任务。职务及职责范围:1、在餐饮总监的直接领导下,制定并组织实施餐饮部的一切业务经营计划和预算方案。2、监督、推行本部门的各项正规化管理制度。3、考核直接下级部门经理及主管的品行、业绩并实施激励和培训。4、熟悉本酒店的主要目标市场,了解消费者的餐饮需求,并有针对性地开发和提供能满足他们需求的餐饮产品和服务。5、定期召开餐厅部门的例会,及各种专题经营会议,如成本控制会议和预算会议,完成上传下达的工作。6、检查所属部门的经营情况,进行信息反馈和一切安全、卫生和服务工作。7、制定餐饮推销,促销计划,扩大餐饮销售渠道,提高餐饮销售量。8、发挥全体员工的积极性,监督本部门培训计划的实施,实施有效的激励手段。9、与厨师长一起,进行固定菜单和变动菜单的筹划与设计不断推出新的菜肴品种。10、对餐饮采购、验收和储存进行管理与控制,降低成本减少浪费。11、督促行政总厨...

1、当您付费下载文档后,您只拥有了使用权限,并不意味着购买了版权,文档只能用于自身使用,不得用于其他商业用途(如 [转卖]进行直接盈利或[编辑后售卖]进行间接盈利)。
2、本站所有内容均由合作方或网友上传,本站不对文档的完整性、权威性及其观点立场正确性做任何保证或承诺!文档内容仅供研究参考,付费前请自行鉴别。
3、如文档内容存在违规,或者侵犯商业秘密、侵犯著作权等,请点击“违规举报”。

碎片内容

某酒店餐饮部各岗位职责

确认删除?
VIP
微信客服
  • 扫码咨询
会员Q群
  • 会员专属群点击这里加入QQ群
客服邮箱
回到顶部