电脑桌面
添加小米粒文库到电脑桌面
安装后可以在桌面快捷访问

海岸星座酒店公寓施工消防方案-8wr(DOC14页)VIP免费

海岸星座酒店公寓施工消防方案-8wr(DOC14页)_第1页
1/8
海岸星座酒店公寓施工消防方案-8wr(DOC14页)_第2页
2/8
海岸星座酒店公寓施工消防方案-8wr(DOC14页)_第3页
3/8
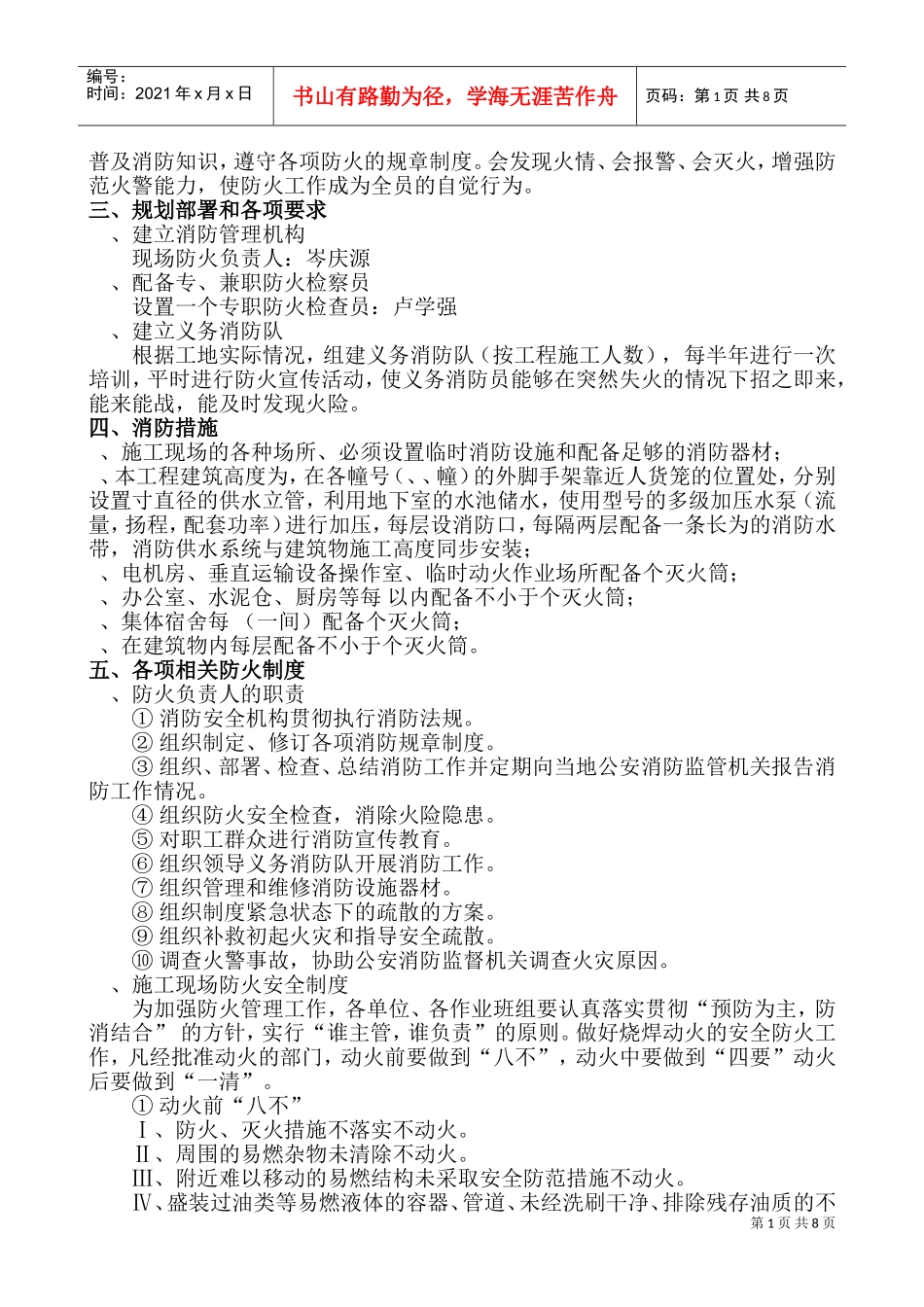
目录一、工程概况二、编制依据和目的三、规划部署和各项要求、建立消防管理机构、配备专、兼职防火检察员、建立义务消防队四、消防措施.......................................................................................................五、各项相关防火制度、防火负责人的职责、施工现场防火安全制度、职工,外来工上岗前的日常防火安全教育制度、防火检查登记制度、易燃物品管理制度、安全用电管理制度、值班巡逻制度、严格执行动火作业审批制度、燃杂物清理制度、物资仓库管理制度、消防器材的管理制度、火警、火灾事故的处理制度、建立消防防火档案制度、消防防火奖惩制度施工消防方案一、工程概况海岸星座酒店公寓(、、幢)的建设单位为佛山市顺德区华财企业投资有限公司,设计单位为佛山市顺德建筑设计院有限公司,监理单位为广东金桥建筑工程监理有限公司,土建总承建单位为佛山市顺德诚业建筑集团有限公司。工程地点位于顺德新城区金桂路与德胜中路交汇处西南侧,四周均有围墙围蔽,设置两个大门,是工地材料运输的主要进入口,建设单位已将水源接到施工现场内,水管管径为。建筑物总高度为米,总建筑面积为平方米,其中幢建筑面积为平方米,、幢总建筑面积为平方米,设有地下室一层,地下室层高,首层为住户大堂,高米;二层以上为住宅,层高米。二、编制依据和目的为了强化施工现场的防火管理,保证经济建设的成果,保护公共财产和人民生命财产的安全,避免和消除火灾造成的损失,确保生产和施工的顺利进行。根据《中华人民共和国消防条例》及其实施细则和省市消防管理有关规定精神,结合施工现场实际,制定施工现场防火方案。认真贯彻“预防为主,防消结合”的方针。本着对国家和人民生命财产负责,保一方平安的精神,立足安全第一,实行谁管理谁负责,谁在岗谁负责的原则,建立各种规章制度。在公司和公安消防部门的指导下将施工现场的防火工作落到实处,不断提高职工防火意识,加强宣传第1页共8页编号:时间:2021年x月x日书山有路勤为径,学海无涯苦作舟页码:第1页共8页普及消防知识,遵守各项防火的规章制度。会发现火情、会报警、会灭火,增强防范火警能力,使防火工作成为全员的自觉行为。三、规划部署和各项要求、建立消防管理机构现场防火负责人:岑庆源、配备专、兼职防火检察员设置一个专职防火检查员:卢学强、建立义务消防队根据工地实际情况,组建义务消防队(按工程施工人数),每半年进行一次培训,平时进行防火宣传活动,使义务消防员能够在突然失火的情况下招之即来,能来能战,能及时发现火险。四、消防措施、施工现场的各种场所、必须设置临时消防设施和配备足够的消防器材;、本工程建筑高度为,在各幢号(、、幢)的外脚手架靠近人货笼的位置处,分别设置寸直径的供水立管,利用地下室的水池储水,使用型号的多级加压水泵(流量,扬程,配套功率)进行加压,每层设消防口,每隔两层配备一条长为的消防水带,消防供水系统与建筑物施工高度同步安装;、电机房、垂直运输设备操作室、临时动火作业场所配备个灭火筒;、办公室、水泥仓、厨房等每以内配备不小于个灭火筒;、集体宿舍每(一间)配备个灭火筒;、在建筑物内每层配备不小于个灭火筒。五、各项相关防火制度、防火负责人的职责①消防安全机构贯彻执行消防法规。②组织制定、修订各项消防规章制度。③组织、部署、检查、总结消防工作并定期向当地公安消防监管机关报告消防工作情况。④组织防火安全检查,消除火险隐患。⑤对职工群众进行消防宣传教育。⑥组织领导义务消防队开展消防工作。⑦组织管理和维修消防设施器材。⑧组织制度紧急状态下的疏散的方案。⑨组织补救初起火灾和指导安全疏散。⑩调查火警事故,协助公安消防监督机关调查火灾原因。、施工现场防火安全制度为加强防火管理工作,各单位、各作业班组要认真落实贯彻“预防为主,防消结合”的方针,实行“谁主管,谁负责”的原则。做好烧焊动火的安全防火工作,凡经批准动火的部门,动火前要做到“八不”,动火中要做到“四要”动火后要做到“一清”。①动火前“八不”Ⅰ、防火、灭火措施不落实不动火。Ⅱ、周围的易燃...

1、当您付费下载文档后,您只拥有了使用权限,并不意味着购买了版权,文档只能用于自身使用,不得用于其他商业用途(如 [转卖]进行直接盈利或[编辑后售卖]进行间接盈利)。
2、本站所有内容均由合作方或网友上传,本站不对文档的完整性、权威性及其观点立场正确性做任何保证或承诺!文档内容仅供研究参考,付费前请自行鉴别。
3、如文档内容存在违规,或者侵犯商业秘密、侵犯著作权等,请点击“违规举报”。

碎片内容

海岸星座酒店公寓施工消防方案-8wr(DOC14页)

您可能关注的文档

确认删除?
VIP
微信客服
  • 扫码咨询
会员Q群
  • 会员专属群点击这里加入QQ群
客服邮箱
回到顶部